指南生活
首页
美食营养
手工爱好
生活家居
返回
指南生活
首页
美食营养
游戏数码
手工爱好
生活家居
健康养生
运动户外
职场理财
情感交际
母婴教育
时尚美容
知识问答
生活知识
搜索
WDJD-4多功能数字直流激电仪说明书:[5]
2025-12-23 02:03:23
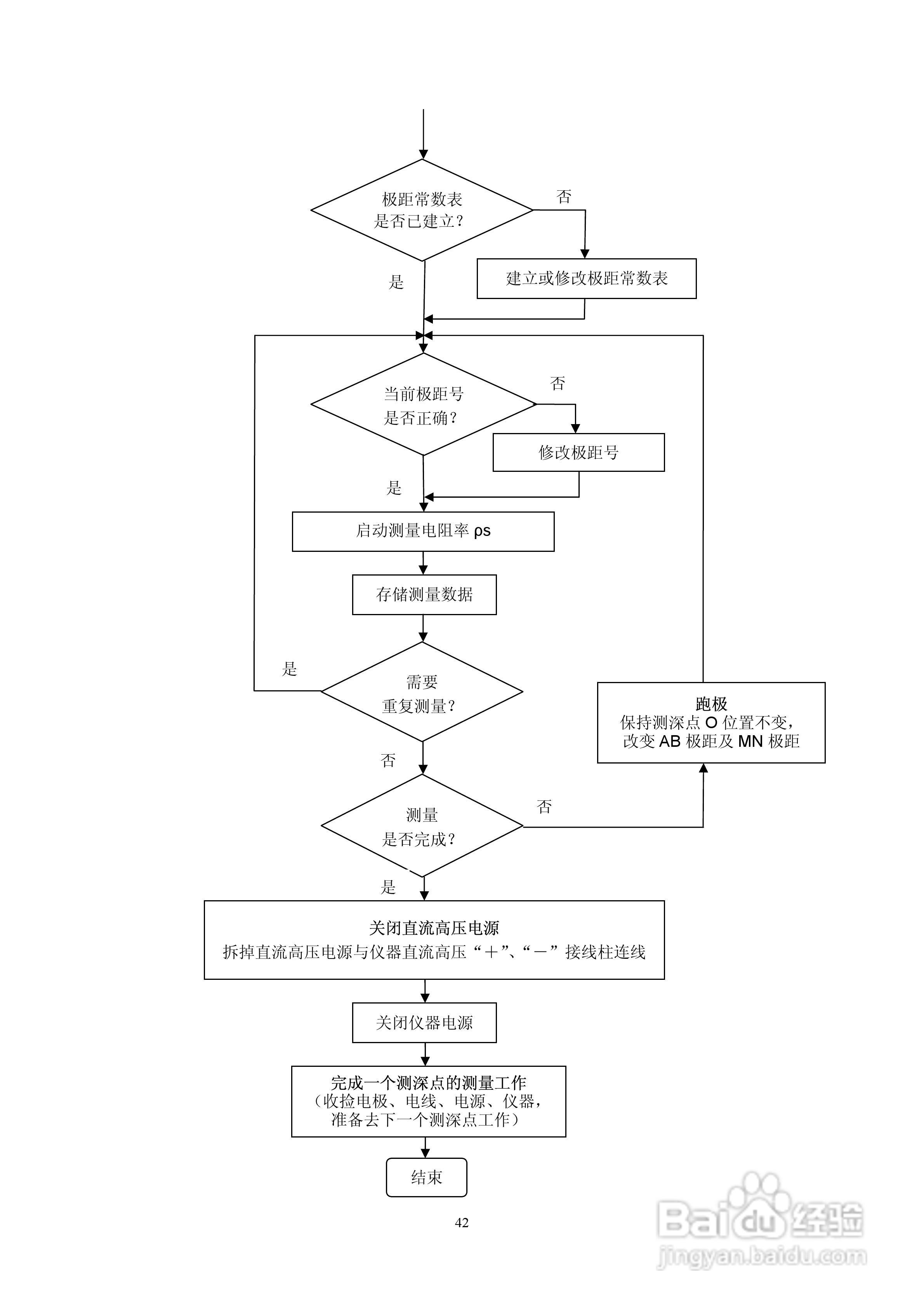
本篇为《WDJD-4多功能数字直流激电仪说明书》,主要介绍该产品的使用方法以及常见故障解决方案。
(共篇)
上一篇:
|
下一篇:
声明:
本网站引用、摘录或转载内容仅供网站访问者交流或参考,不代表本站立场,如存在版权或非法内容,请联系站长删除,联系邮箱:site.kefu@qq.com。
相关推荐
WDJD-3多功能数字直流激电仪说明书:[5]
阅读量:64
WDJD-3多功能数字直流激电仪说明书:[3]
阅读量:122
WDJD-3多功能数字直流激电仪说明书:[2]
阅读量:59
SQ-3C双频激电仪使用说明书:[1]
阅读量:122
WDJD-3多功能数字直流激电仪说明书:[1]
阅读量:110
猜你喜欢
红烧猪脚的家常做法
北京城市学院怎么样
谜语大全
长款羽绒服怎么搭配
红烧鸡腿的家常做法
结婚纪念日怎么算
penang怎么读
灰指甲初期治疗方法
怎么更改无线网密码
外痔疮的最佳治疗方法
猜你喜欢
佛像图片大全
jlzz大全奶水太多
苹果手机怎么下载qq
个人档案丢失怎么办
电子商务专业怎么样
美白的方法有哪些
化妆棉怎么用
重度脂肪肝的治疗方法
怎样炖鱼好吃
头像大全