指南生活
首页
美食营养
手工爱好
生活家居
返回
指南生活
首页
美食营养
游戏数码
手工爱好
生活家居
健康养生
运动户外
职场理财
情感交际
母婴教育
时尚美容
知识问答
生活知识
生活百科
搜索
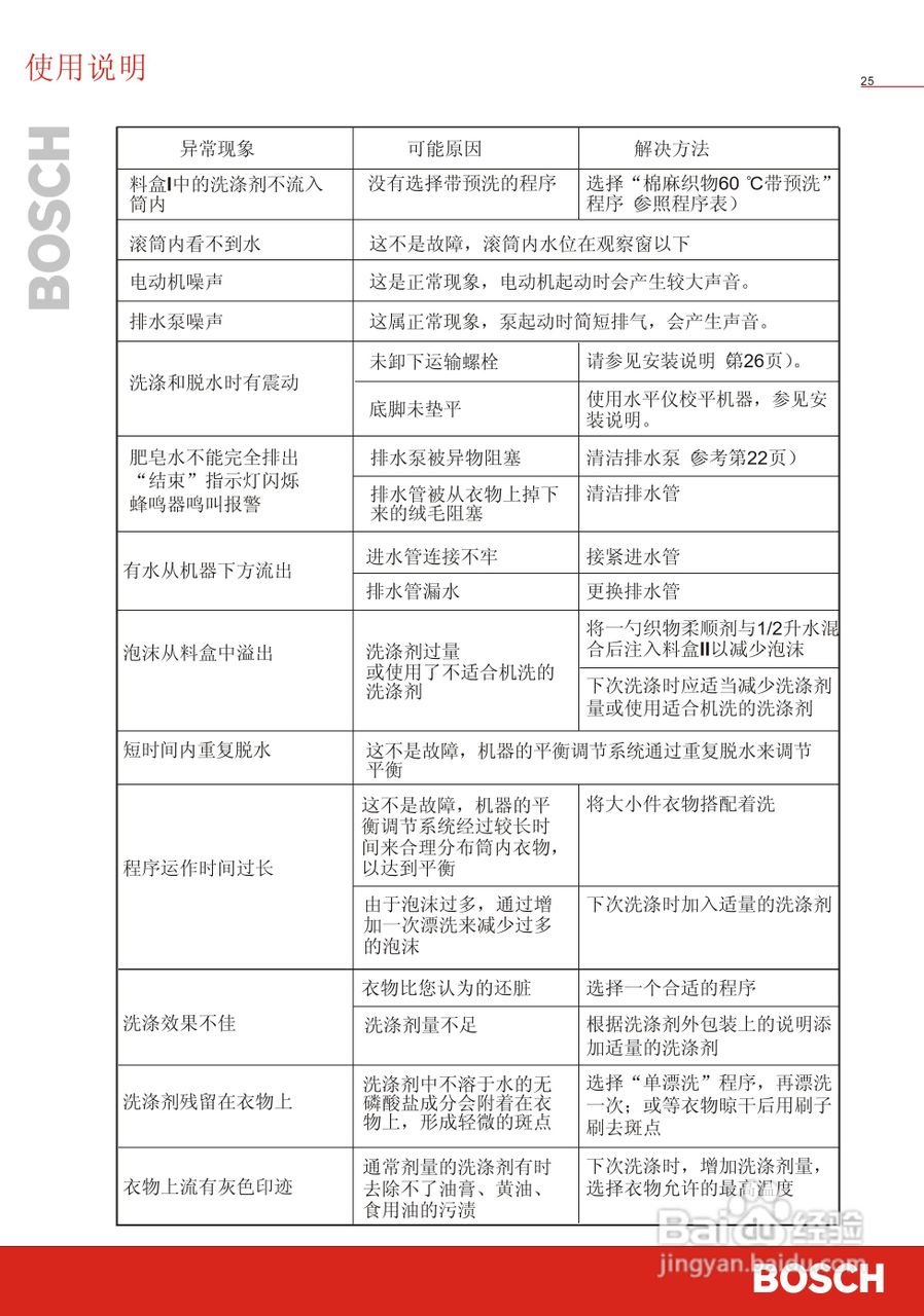
博世洗衣机(WFC40700;WFC40900)说明书:[3]
2026-05-02 18:51:44
(共篇)
上一篇:
|
下一篇:
声明:
本网站引用、摘录或转载内容仅供网站访问者交流或参考,不代表本站立场,如存在版权或非法内容,请联系站长删除,联系邮箱:site.kefu@qq.com。
相关推荐
博世洗衣机(WFC40700;WFC40900)说明书:[4]
阅读量:181
博世洗衣机(WFC40700;WFC40900)说明书:[1]
阅读量:58
博世洗衣机(WFC40820;WFC41028)说明书:[3]
阅读量:65
博世洗衣机(WFC40810)说明:[3]
阅读量:107
博世洗衣机(WFC40820;WFC41028)说明书:[4]
阅读量:137
猜你喜欢
打领带的方法图解
凤的繁体字怎么写
男人小便有泡沫是怎么回事
单田芳评书大全免费听
炒土豆丝的家常做法
头痛怎么治
全景怎么拍
ez怎么玩
脑筋急转弯大全爆笑
我的世界萤石怎么做
猜你喜欢
提高英语听力的方法
亿健跑步机怎么样
cs1.6怎么联机
行距怎么调
好吃易做的家常菜
科目二倒车入库的方法
煮面条怎么做好吃
面瘫的治疗方法
重庆有什么好吃的
怎么设置屏保