指南生活
首页
美食营养
手工爱好
生活家居
返回
指南生活
首页
美食营养
游戏数码
手工爱好
生活家居
健康养生
运动户外
职场理财
情感交际
母婴教育
时尚美容
知识问答
生活知识
搜索
HP Officejet 6000(E609)打印机系列用户手册:[2]
2025-12-09 21:09:34
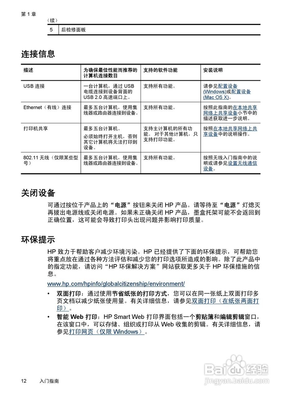
本篇为《HP Officejet 6000(E609)打印机系列用户手册》,主要介绍该产品的使用方法以及常见故障解决方案。
(共篇)
上一篇:
|
下一篇:
声明:
本网站引用、摘录或转载内容仅供网站访问者交流或参考,不代表本站立场,如存在版权或非法内容,请联系站长删除,联系邮箱:site.kefu@qq.com。
相关推荐
HP Officejet 6000(E609)打印机系列用户手册:[14]
阅读量:47
HP Officejet 6000(E609)打印机系列用户手册:[13]
阅读量:154
打印机驱动程序如何安装
阅读量:126
打印机连不上电脑怎么办
阅读量:117
打印机彩色打印怎么设置 如何设置打印彩色
阅读量:58
猜你喜欢
毫无违和感是什么意思
2015年是什么命
什么的天空填空词语
app什么意思
羽毛球拍什么牌子好
abob是什么药
橙色代表什么
什么是取保候审
什么叫实数
smell是什么意思
猜你喜欢
vga是什么
8月14日是什么情人节
ecm是什么意思
贫血是什么原因造成的
西八是什么意思
nervous什么意思
gnd是什么意思
沙中土命是什么意思
过犹不及是什么意思
ean是什么意思