指南生活
首页
美食营养
手工爱好
生活家居
返回
指南生活
首页
美食营养
游戏数码
手工爱好
生活家居
健康养生
运动户外
职场理财
情感交际
母婴教育
时尚美容
知识问答
生活知识
搜索
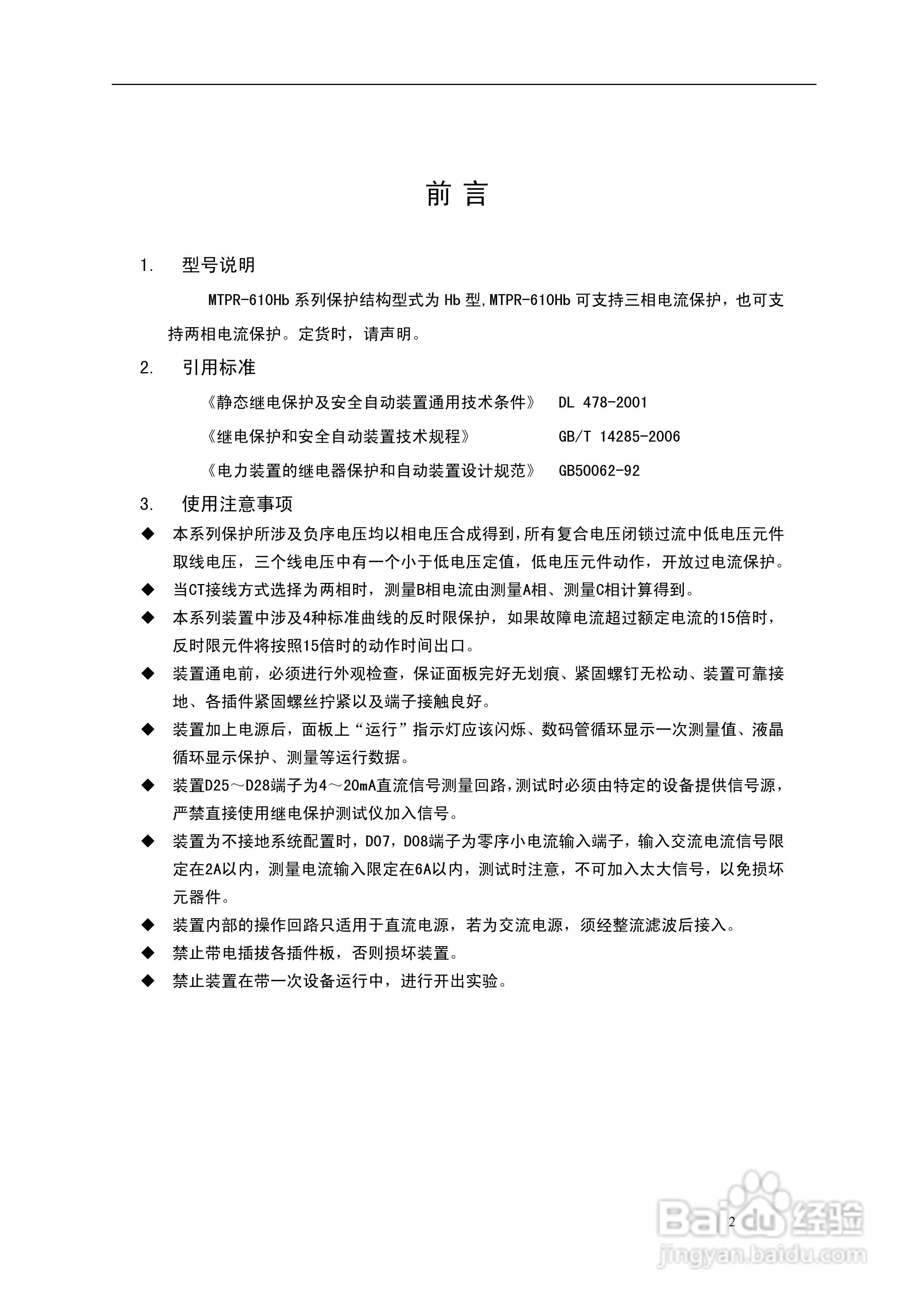
MTPR-610Hb微机型变压器保护测控装置用户手册V2.0:[1]
2025-12-02 04:15:26
本篇为《MTPR-610Hb微机型变压器保护测控装置用户手册V2.0》,主要介绍该产品的使用方法以及常见故障解决方案。
(共篇)
下一篇:
声明:
本网站引用、摘录或转载内容仅供网站访问者交流或参考,不代表本站立场,如存在版权或非法内容,请联系站长删除,联系邮箱:site.kefu@qq.com。
相关推荐
MTPR-610Hb微机型变压器保护测控装置用户手册V2.0:[2]
阅读量:103
如看查看欧姆龙PLC地址范围?
阅读量:74
s7200编程语言如何切换
阅读量:75
Step 7 如何监控变量
阅读量:177
组态王6.55与三菱FX3U-ENET-ADP通信连接成功
阅读量:171
猜你喜欢
电脑怎么进入bios
怎么样才能学好英语
读书方法有哪些
周公解梦大全查询2345
如何煮羊肉好吃
幸福树的养殖方法和注意事项
皮肤毛孔粗大怎么办
拇外翻怎么办
通便的方法
缓解痛经的方法
猜你喜欢
做肠粉的米浆怎么配
微信冻结了怎么解冻
肝胆排毒的最佳方法
最好吃的蛋糕
治灰指甲最好的方法
多人做人爱视频大全
怎么样减肥快
香港资料大全
血压高头疼怎么办
炒西葫芦的家常做法