指南生活
首页
美食营养
手工爱好
生活家居
返回
指南生活
首页
美食营养
游戏数码
手工爱好
生活家居
健康养生
运动户外
职场理财
情感交际
母婴教育
时尚美容
知识问答
生活知识
生活百科
搜索
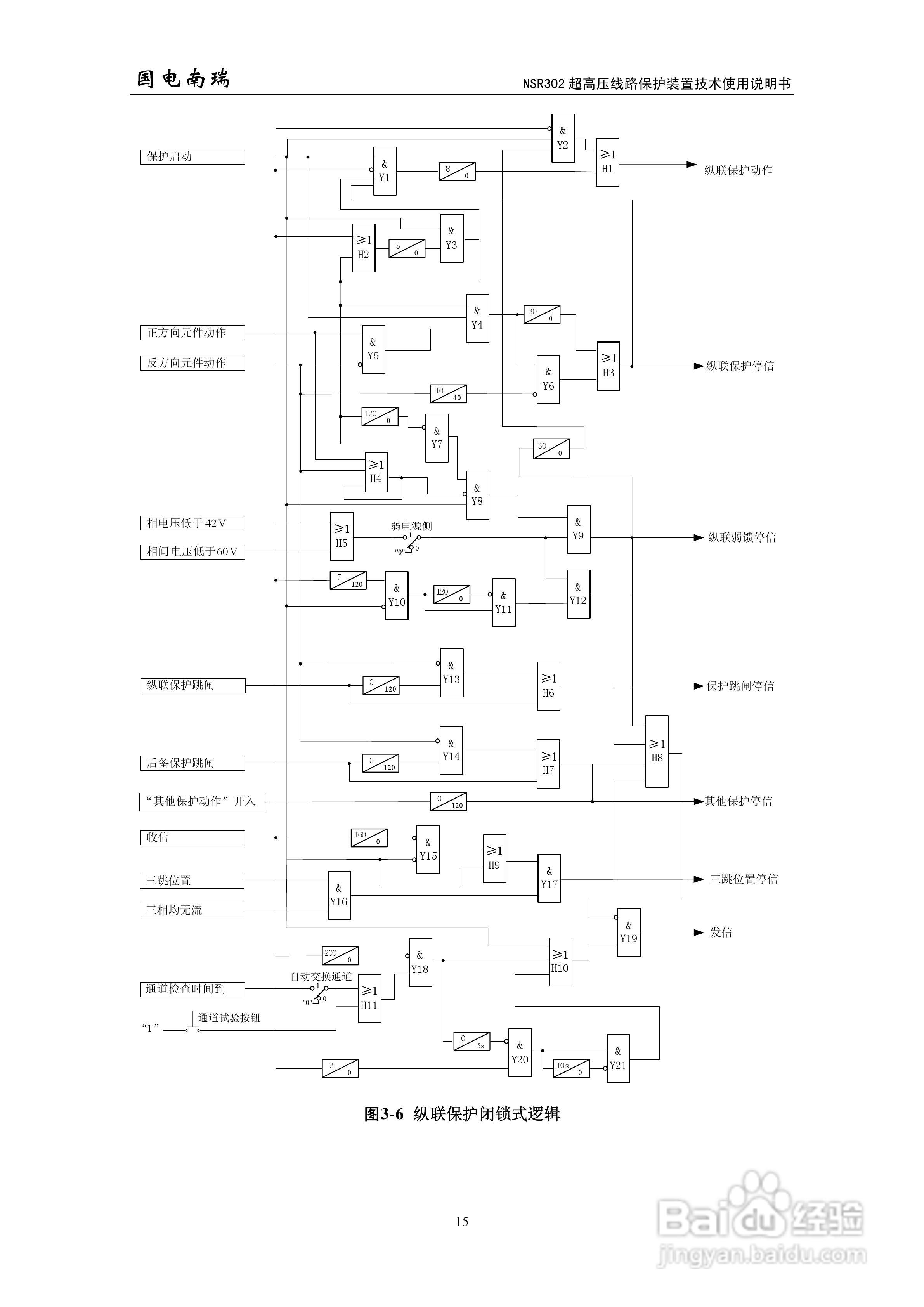
国电南瑞NSR302超高压线路保护装置技术使用说明书:[2]
2026-04-26 11:19:12
本篇为《国电南瑞NSR302超高压线路保护装置技术使用说明书》,主要介绍该产品的使用方法以及常见故障解决方案。
(共篇)
上一篇:
|
下一篇:
声明:
本网站引用、摘录或转载内容仅供网站访问者交流或参考,不代表本站立场,如存在版权或非法内容,请联系站长删除,联系邮箱:site.kefu@qq.com。
相关推荐
酷喵会员怎么开通
阅读量:165
电视端购买酷喵手机上怎么用
阅读量:175
优酷会员和酷喵会员的区别
阅读量:122
酷喵VIP哪里开通
阅读量:145
电视酷喵影视如何更改用户名
阅读量:95
猜你喜欢
q点怎么充值
狗狗口臭怎么办
毕业论文研究方法
化简比的方法
家常腌黄瓜
背单词方法
怎么截视频
车标志识别图片大全图片
word怎么查字数
炖羊骨头的家常做法
猜你喜欢
微信朋友圈怎么发链接
照片怎么做成视频
三角函数公式大全
评估方法
鸡眼的治疗方法
重庆邮电大学怎么样
甲状腺结节怎么治疗最好的方法
用简便方法计算
电信手机卡怎么激活
温岭旅游景点大全