指南生活
首页
美食营养
手工爱好
生活家居
返回
指南生活
首页
美食营养
游戏数码
手工爱好
生活家居
健康养生
运动户外
职场理财
情感交际
母婴教育
时尚美容
搜索
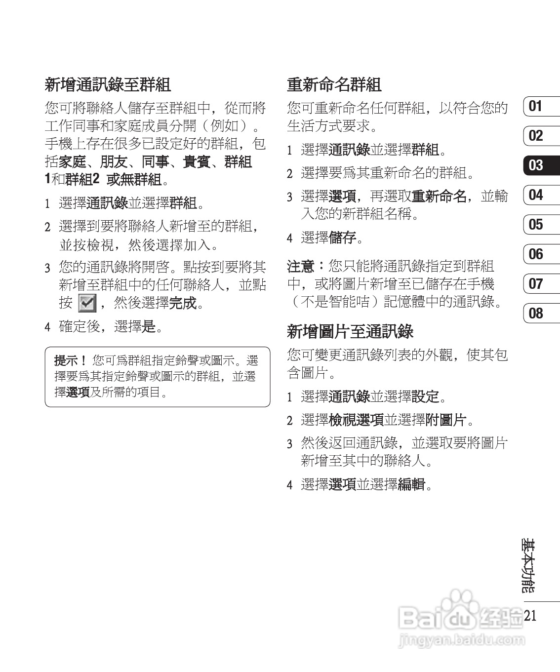
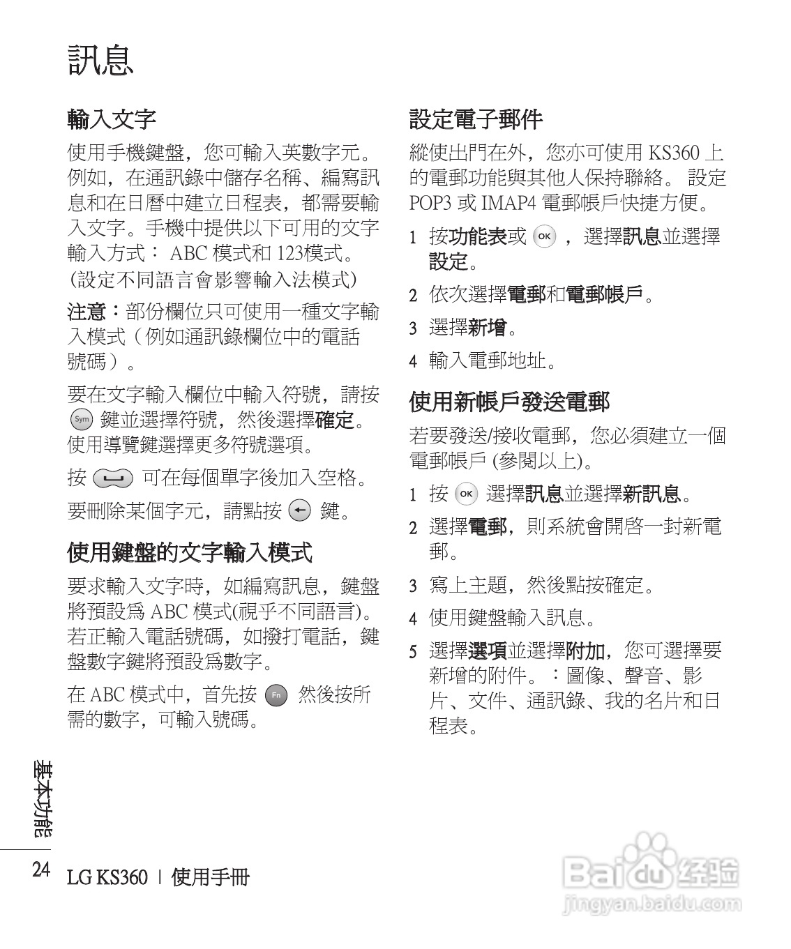
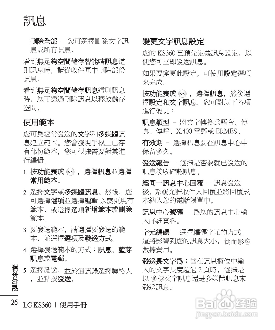
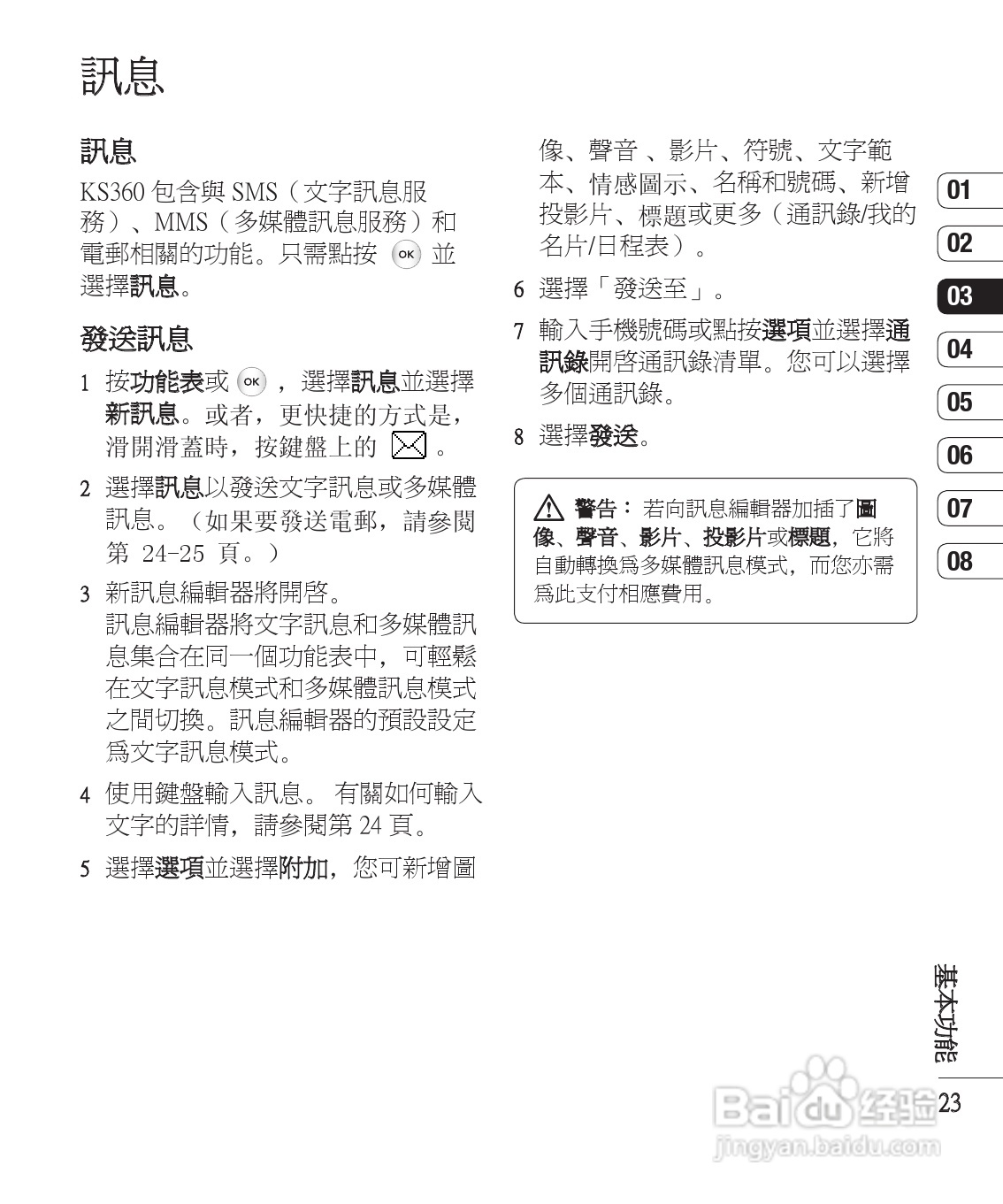
LG KS360手机使用说明书:[3]
2025-11-02 17:08:45
(共篇)
上一篇:
|
下一篇:
声明:
本网站引用、摘录或转载内容仅供网站访问者交流或参考,不代表本站立场,如存在版权或非法内容,请联系站长删除,联系邮箱:site.kefu@qq.com。
相关推荐
LG KS360手机使用说明书:[13]
阅读量:89
LG KS360手机使用说明书:[19]
阅读量:54
使用说明书wf2651使用指南
阅读量:29
使用说明书封面怎么做
阅读量:141
LG KS360手机使用说明书:[18]
阅读量:193
猜你喜欢
下半旗是把旗子下降到什么位置
睡不着觉是什么原因造成的
脸颊两边长痘痘是什么原因引起的
如人饮水冷暖自知什么意思
什么的天空填空词语
微端是什么意思
什么像什么一样造句
什么是中心对称图形
三个羊是什么字
什么是对偶句
猜你喜欢
snow是什么意思
属鼠和什么属相最配
栩栩如生什么意思
否极泰来什么意思
it行业是做什么的
竞价是什么意思
什么是短路
metoo是什么意思
十月初一是什么节
tiamo是什么意思