指南生活
首页
美食营养
手工爱好
生活家居
返回
指南生活
首页
美食营养
游戏数码
手工爱好
生活家居
健康养生
运动户外
职场理财
情感交际
母婴教育
时尚美容
知识问答
生活知识
搜索
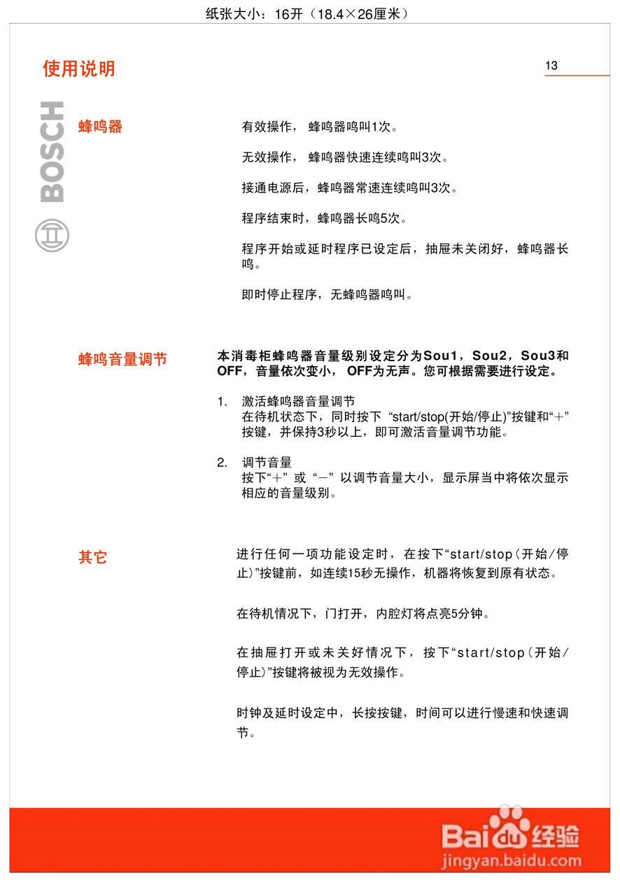
博世HSN244060W嵌入式食具消毒柜使用及安装说明书:[2]
2025-12-24 01:21:38
(共篇)
上一篇:
|
下一篇:
声明:
本网站引用、摘录或转载内容仅供网站访问者交流或参考,不代表本站立场,如存在版权或非法内容,请联系站长删除,联系邮箱:site.kefu@qq.com。
相关推荐
博世HSN244060W嵌入式食具消毒柜使用及安装说明书:[3]
阅读量:100
博世HSN244050W嵌入式食具消毒柜使用及安装说明书:[2]
阅读量:169
博世HSN244050W嵌入式食具消毒柜使用及安装说明书:[3]
阅读量:71
嵌入式消毒柜的安装方法
阅读量:57
嵌入式消毒柜如何安装
阅读量:57
猜你喜欢
可以换钱的棋牌
丰田致炫车怎么样
借贷记账法的特点
大专可以考教师资格证吗
金迪木门怎么样
牙膏可以洗脸吗
产后恢复完全攻略
林芝旅游攻略
孕妇可以吃鸽子蛋吗
当我孤单的时候还可以抱着你
猜你喜欢
计算机病毒特点
日照旅游一卡通
内江旅游
南宁龙门水都景区
玩什么游戏可以赚钱
cdr格式怎么打开
茶的分类品种及特点
金佛山风景区
48号你可以出狱了免费阅读
拉肚子拉血怎么回事