指南生活
首页
美食营养
手工爱好
生活家居
返回
指南生活
首页
美食营养
游戏数码
手工爱好
生活家居
健康养生
运动户外
职场理财
情感交际
母婴教育
时尚美容
知识问答
生活知识
搜索
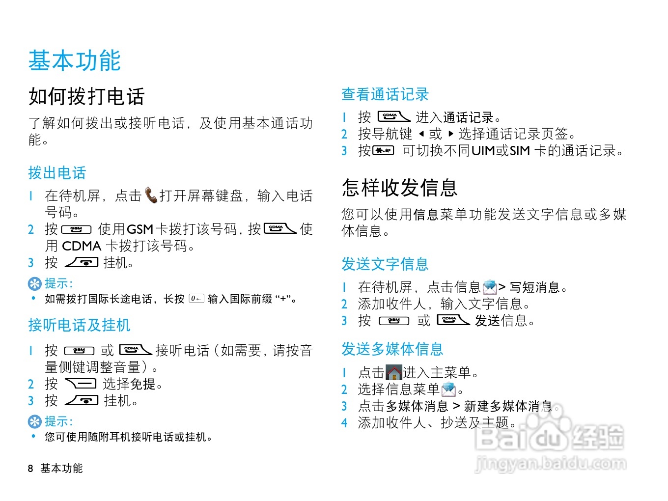
飞利浦D612手机使用说明书:[1]
2026-03-02 04:51:05
(共篇)
下一篇:
声明:
本网站引用、摘录或转载内容仅供网站访问者交流或参考,不代表本站立场,如存在版权或非法内容,请联系站长删除,联系邮箱:site.kefu@qq.com。
相关推荐
飞利浦D612手机使用说明书:[3]
阅读量:158
昆盈G-Shot D612型数码相机使用说明书:[1]
阅读量:43
昆盈G-Shot D612型数码相机使用说明书:[2]
阅读量:106
昆盈G-Shot D612型数码相机使用说明书:[3]
阅读量:35
昆盈G-Shot D612型数码相机使用说明书:[5]
阅读量:52
猜你喜欢
喃喃的意思
fifa什么意思
烂漫的意思
不胜其烦的意思
妊娠纹什么时候长
斑斓的意思
才华横溢的意思
灵芝草的功效与作用
level是什么意思
polo是什么意思
猜你喜欢
play是什么意思
墙漆什么牌子好
手忙脚乱的意思
sweater是什么意思
开网店卖什么最赚钱
什么时候立冬
什么是减数和被减数
什么叫搞基
commitment什么意思
通报批评属于什么处分