指南生活
首页
美食营养
手工爱好
生活家居
返回
指南生活
首页
美食营养
游戏数码
手工爱好
生活家居
健康养生
运动户外
职场理财
情感交际
母婴教育
时尚美容
知识问答
生活知识
生活百科
搜索
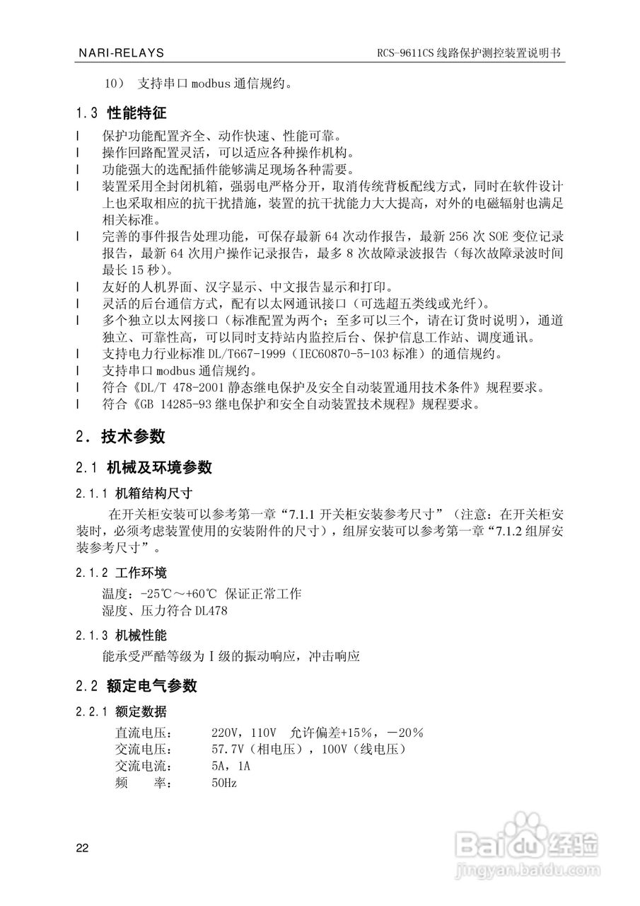
南瑞继保RCS-9681CS变压器后备保护测控装置说明书:[3]
2026-03-30 11:34:24
本篇为《南瑞继保RCS-9681CS变压器后备保护测控装置说明书》,主要介绍该产品的使用方法以及常见故障解决方案。
(共篇)
上一篇:
|
下一篇:
声明:
本网站引用、摘录或转载内容仅供网站访问者交流或参考,不代表本站立场,如存在版权或非法内容,请联系站长删除,联系邮箱:site.kefu@qq.com。
相关推荐
南瑞继保RCS-9681CS变压器后备保护测控装置说明书:[35]
阅读量:182
南瑞继保RCS-9681CS变压器后备保护测控装置说明书:[42]
阅读量:85
南瑞继保RCS-9681CS变压器后备保护测控装置说明书:[25]
阅读量:76
变压器有载分接开关测试仪使用方法
阅读量:65
变压器满负载的测试方法
阅读量:116
猜你喜欢
怎么屏蔽网页广告
qq空间如何关闭
发低烧怎么退烧
8月20日是什么星座
嘀嘀打车怎么付款
蜜丝佛陀怎么样
如何治疗神经衰弱
如何看电脑的ip地址
婕妤是什么意思
电脑发热怎么办
猜你喜欢
7岁小孩怎么教育
汉米尔顿怎么样
背部疼痛是什么原因引起的
怎么打造爆款
梦见水是什么意思
玉田生活
如何测量胸围
跳棋怎么玩视频
邮局汇款怎么汇
假如生活欺骗了你教案