指南生活
首页
美食营养
手工爱好
生活家居
返回
指南生活
首页
美食营养
游戏数码
手工爱好
生活家居
健康养生
运动户外
职场理财
情感交际
母婴教育
时尚美容
知识问答
生活知识
生活百科
搜索
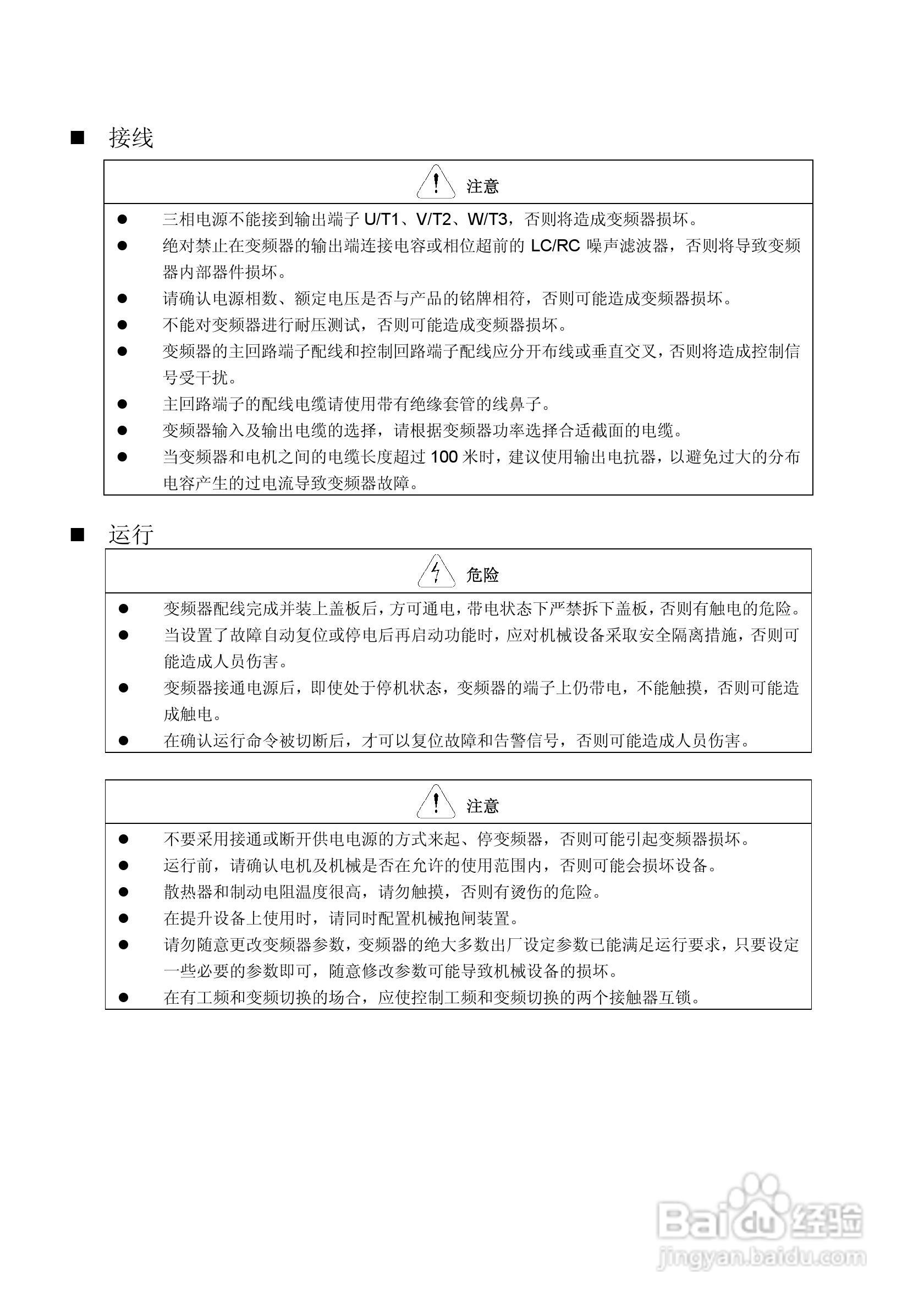
蓝海华腾变频器V6-H-2T2.2G说明书:[2]
2026-04-11 16:14:24
本篇为《蓝海华腾变频器V6-H-2T2.2G说明书》,主要介绍该产品的使用方法以及常见故障解决方案。
(共篇)
上一篇:
|
下一篇:
声明:
本网站引用、摘录或转载内容仅供网站访问者交流或参考,不代表本站立场,如存在版权或非法内容,请联系站长删除,联系邮箱:site.kefu@qq.com。
相关推荐
微信经典飞机大战 打飞机高分攻略
阅读量:52
辞职后公积金能全部取出来吗
阅读量:122
废水中正磷、次亚磷、有机磷分别如何处理?
阅读量:128
如何在趣分类里赚取QFL值
阅读量:116
长沙电力职业技术学院到贺龙体育馆攻略
阅读量:173
猜你喜欢
韩束护肤品怎么样
肚子疼怎么缓解
怎么去黑头
番薯的做法大全
应急车道行驶怎么处罚
贷款利息怎么算
离婚起诉书怎么写
脑膜炎是怎么引起的
矮个子怎么增高
淳怎么读
猜你喜欢
衣服上的霉斑怎么洗掉
社保怎么自己缴费
抵押车为什么不能过户
warm怎么读
孔子被后人尊称为什么
大便出血鲜红怎么办
眼睛痒是怎么回事
寻物启事怎么写
微信黑名单怎么恢复好友
鱿鱼干怎么做好吃