指南生活
首页
美食营养
手工爱好
生活家居
返回
指南生活
首页
美食营养
游戏数码
手工爱好
生活家居
健康养生
运动户外
职场理财
情感交际
母婴教育
时尚美容
知识问答
生活知识
搜索
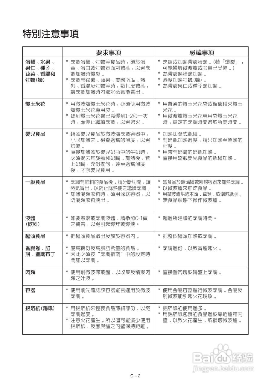
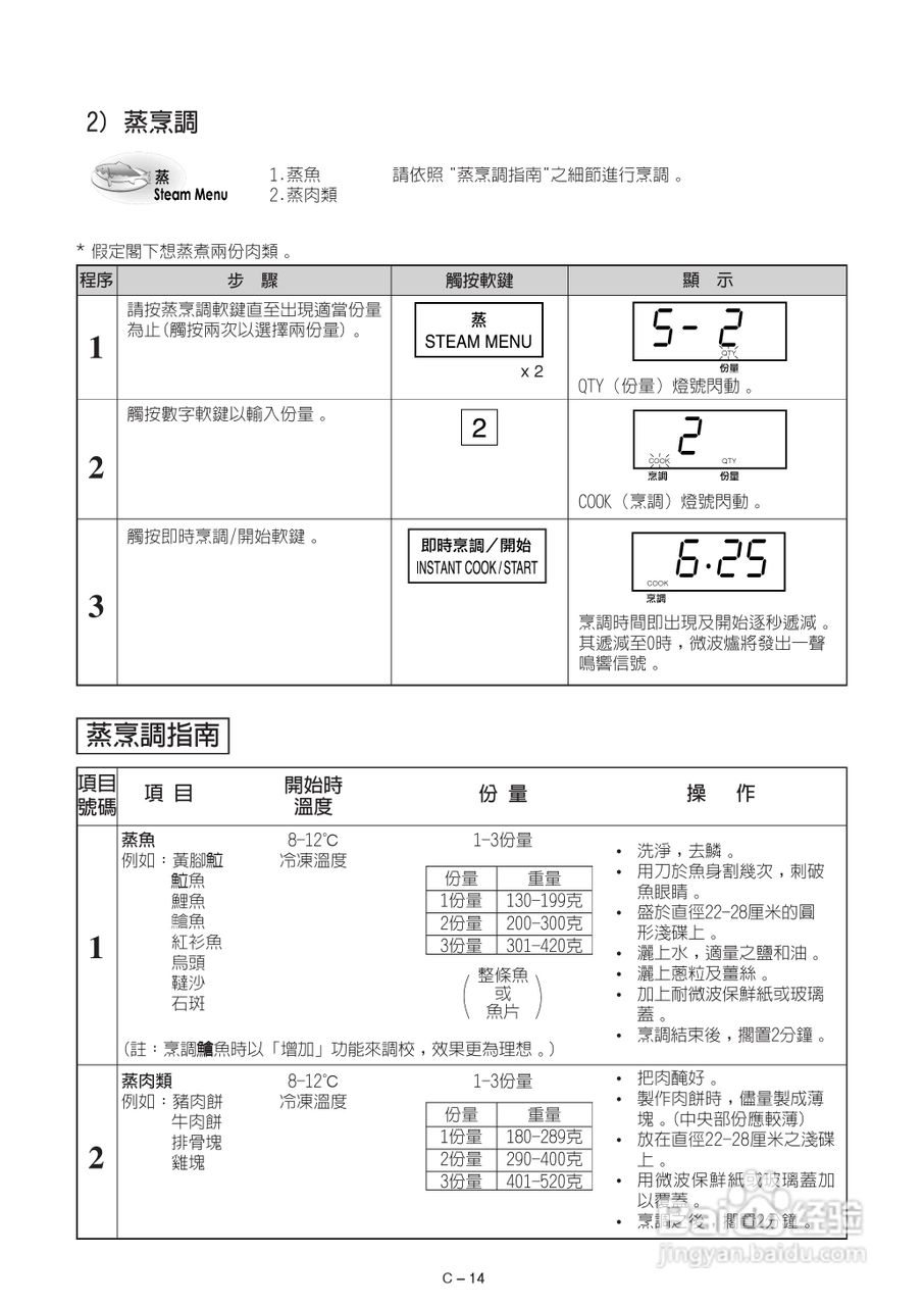
声宝R-242H型微波炉说明书:[1]
2025-12-19 19:25:32
/>
/>
(共篇)
下一篇:
声明:
本网站引用、摘录或转载内容仅供网站访问者交流或参考,不代表本站立场,如存在版权或非法内容,请联系站长删除,联系邮箱:site.kefu@qq.com。
相关推荐
声宝R-242H型微波炉说明书:[2]
阅读量:134
声宝R-222H型微波炉说明书:[1]
阅读量:72
声宝R-212H(S)型微波炉说明书:[1]
阅读量:177
声宝R-222F型微波炉说明书:[1]
阅读量:39
微波炉使用注意事项
阅读量:123
猜你喜欢
什么信用卡最好申请
视频号是什么
富含维生素a的食物
商家编码是什么
sneaker是什么意思
昆布是什么
mate40什么时候上市
白云苍狗是什么意思
运动项目有哪些
股票一手是什么意思
猜你喜欢
镇压反革命运动
爱是什么东西
养殖行业
南天竹的养殖方法
情殇是什么意思
体操运动员
force是什么意思
瘦肚子的最快方法运动
什么颜色的车最安全
艾绒是什么