指南生活
首页
美食营养
手工爱好
生活家居
返回
指南生活
首页
美食营养
游戏数码
手工爱好
生活家居
健康养生
运动户外
职场理财
情感交际
母婴教育
时尚美容
知识问答
生活知识
生活百科
搜索
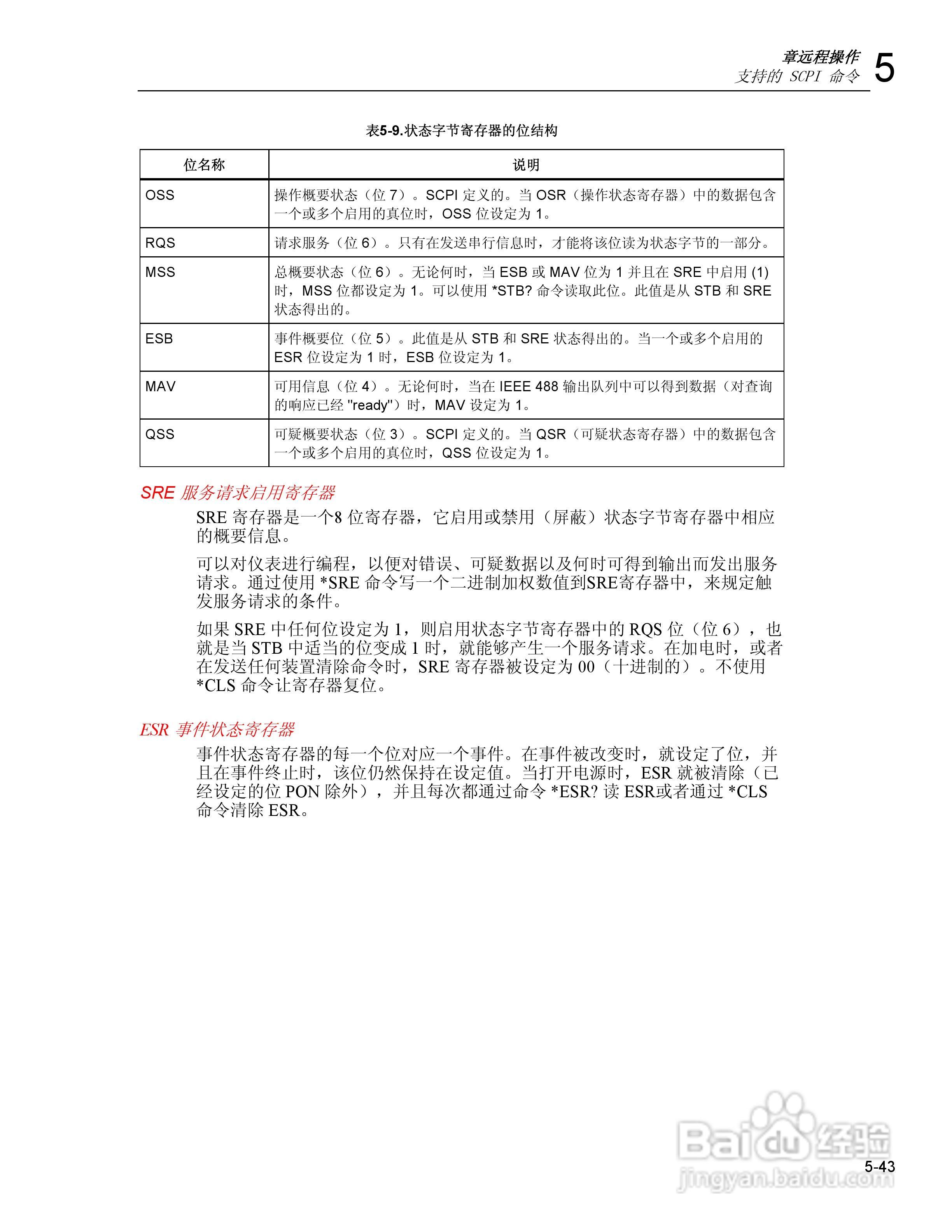
福禄克5320A 多功能电气安全校准器用户手册:[14]
2026-03-29 16:56:08
本篇为《福禄克5320A 多功能电气安全校准器用户手册》,主要介绍该产品的使用方法以及常见故障解决方案。
(共篇)
上一篇:
|
下一篇:
声明:
本网站引用、摘录或转载内容仅供网站访问者交流或参考,不代表本站立场,如存在版权或非法内容,请联系站长删除,联系邮箱:site.kefu@qq.com。
相关推荐
福禄克5320A 多功能电气安全校准器用户手册:[12]
阅读量:137
福禄克5320A 多功能电气安全校准器用户手册:[19]
阅读量:112
福禄克万用表使用时的6大注意事项
阅读量:72
福禄克红外热像仪使用方法和技巧
阅读量:173
福禄克红外热像仪实用宝典
阅读量:97
猜你喜欢
说明文知识点归纳
什么是爱一个人
有什么电影好看
桎梏什么意思
三七粉的功效与作用及食用方法
阿迪达斯运动裤男
槐米的功效与作用
考警察需要什么条件
檀香的功效与作用
消毒柜什么牌子好
猜你喜欢
防汛知识
啤酒洗头有什么好处
汽车维修知识
八宝茶的功效与作用
幼儿教育知识
用什么可以解开所有的谜
八格牙路什么意思
校园安全知识手抄报
染发什么颜色好看
小学生健康知识