指南生活
首页
美食营养
手工爱好
生活家居
返回
指南生活
首页
美食营养
游戏数码
手工爱好
生活家居
健康养生
运动户外
职场理财
情感交际
母婴教育
时尚美容
知识问答
生活知识
搜索
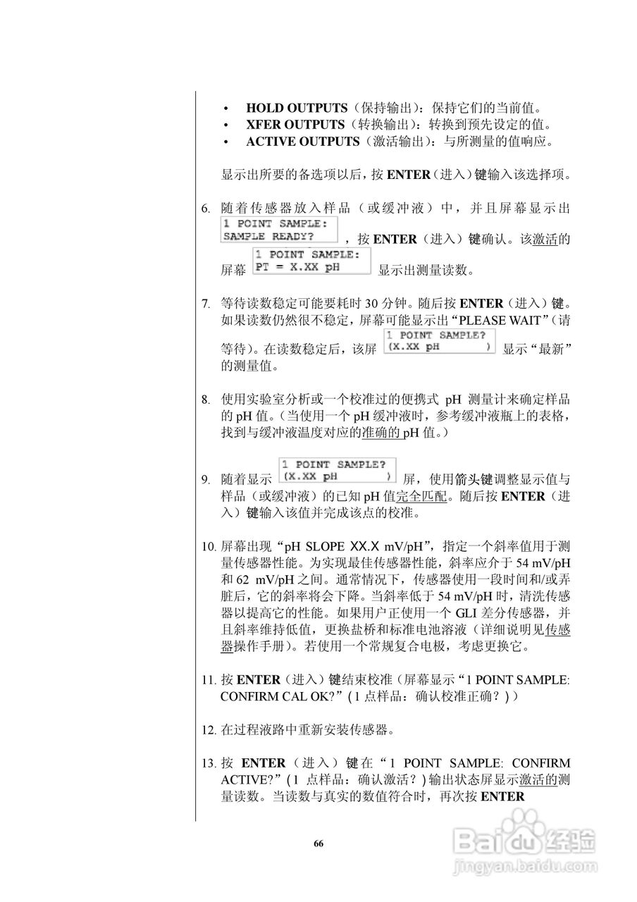
HACH P53型pH/ORP分析仪器操作手册:[7]
2025-12-28 10:34:19
本篇为《HACH P53型pH/ORP分析仪器操作手册》,主要介绍该产品的使用方法以及常见故障解决方案。
(共篇)
上一篇:
|
下一篇:
声明:
本网站引用、摘录或转载内容仅供网站访问者交流或参考,不代表本站立场,如存在版权或非法内容,请联系站长删除,联系邮箱:site.kefu@qq.com。
相关推荐
HACH P33 型 pH/ORP分析仪仪器操作手册:[7]
阅读量:36
HACH P33 型 pH/ORP分析仪仪器操作手册:[8]
阅读量:22
HACH P33 型 pH/ORP分析仪仪器操作手册:[6]
阅读量:196
HACH P33 型 pH/ORP分析仪仪器操作手册:[4]
阅读量:189
HACH P33 型 pH/ORP分析仪仪器操作手册:[1]
阅读量:153
猜你喜欢
显示器亮度怎么调
怎么注销微博账号
头发油怎么办
蜜蜡是怎么形成的
新鲜百合怎么保存
牛肉面怎么做
喉咙里有异物感是怎么回事
淘宝怎么投诉店铺
胎记是怎么形成的
咖啡机怎么用
猜你喜欢
怎么扫描文件
环境变量怎么设置
sarah怎么读人名
海棠花怎么养
鼻子里面干疼结痂是怎么回事
男生怎么瘦脸
日语我喜欢你怎么说
耳朵里面长了一个硬疙瘩是怎么回事
怎么预防高血压
尿潜血是怎么回事