指南生活
首页
美食营养
手工爱好
生活家居
返回
指南生活
首页
美食营养
游戏数码
手工爱好
生活家居
健康养生
运动户外
职场理财
情感交际
母婴教育
时尚美容
知识问答
生活知识
生活百科
搜索
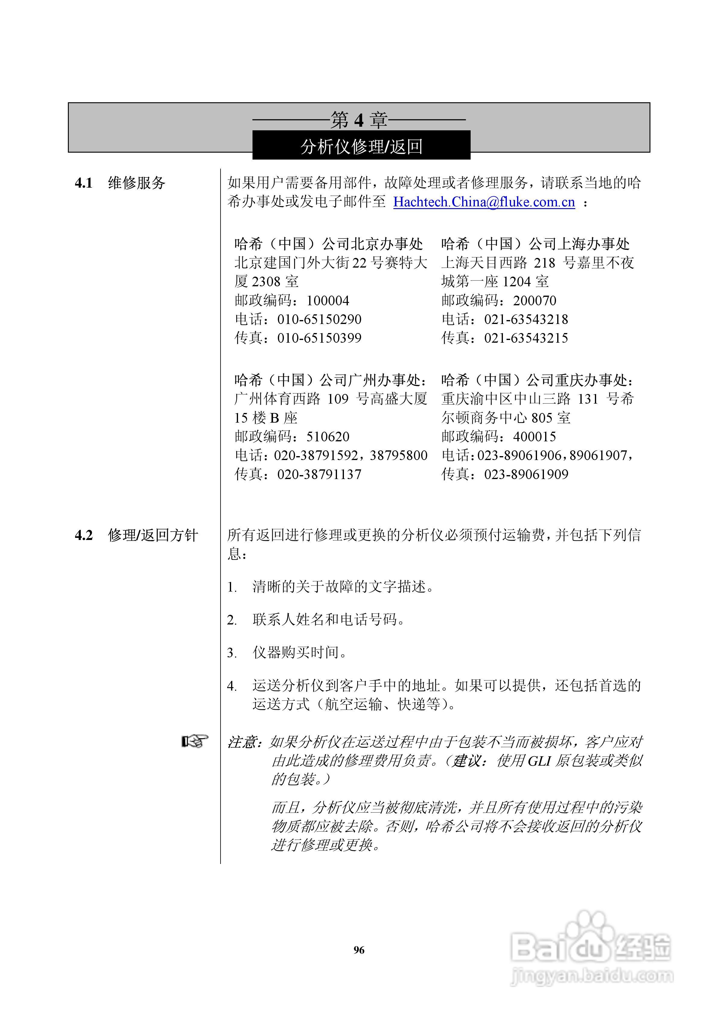
HACH P53型pH/ORP分析仪器操作手册:[10]
2026-03-27 17:19:05
本篇为《HACH P53型pH/ORP分析仪器操作手册》,主要介绍该产品的使用方法以及常见故障解决方案。
(共篇)
上一篇:
声明:
本网站引用、摘录或转载内容仅供网站访问者交流或参考,不代表本站立场,如存在版权或非法内容,请联系站长删除,联系邮箱:site.kefu@qq.com。
相关推荐
HACH P33 型 pH/ORP分析仪仪器操作手册:[10]
阅读量:129
HACH P33 型 pH/ORP分析仪仪器操作手册:[9]
阅读量:26
HACH P33 型 pH/ORP分析仪仪器操作手册:[7]
阅读量:60
HACH P33 型 pH/ORP分析仪仪器操作手册:[4]
阅读量:155
HACH P33 型 pH/ORP分析仪仪器操作手册:[3]
阅读量:87
猜你喜欢
窦性心动过缓怎么办
银耳怎么做好吃
手机贴膜怎么贴
没有身份证怎么坐飞机
拟人句怎么写
前列腺增生怎么治疗
卤肉饭怎么做
银行卡的钱怎么转到支付宝
小米电视质量怎么样
电脑没声音怎么办
猜你喜欢
蚕丝被怎么洗
公务员怎么报名
卷发棒怎么用
不想写作业怎么办
来例假肚子疼怎么缓解
马桶怎么安装
蓝牙耳机怎么使用
可乐鸡翅怎么烧最好吃
微信群怎么@所有人
猪肚怎么洗