指南生活
首页
美食营养
手工爱好
生活家居
返回
指南生活
首页
美食营养
游戏数码
手工爱好
生活家居
健康养生
运动户外
职场理财
情感交际
母婴教育
时尚美容
搜索
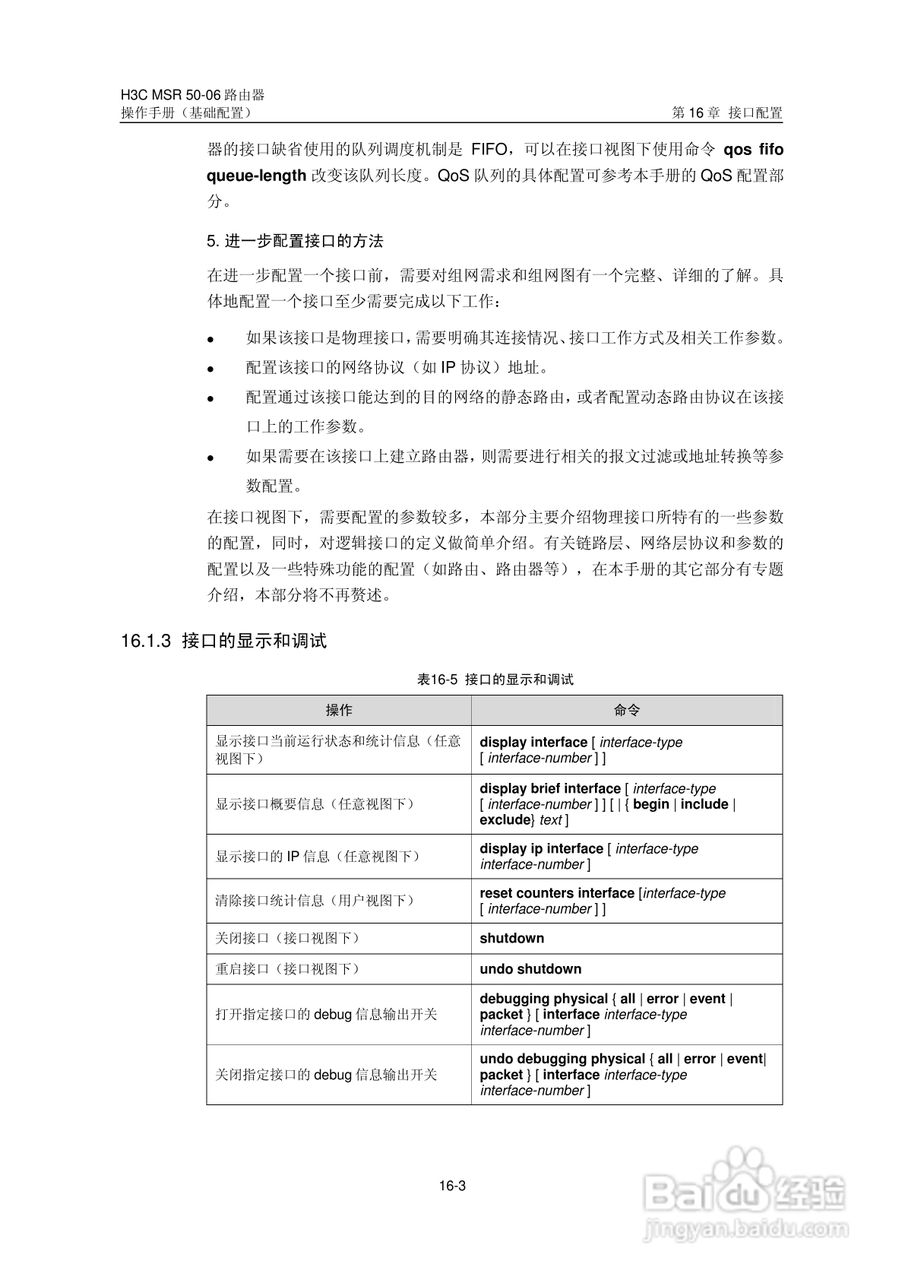
H3C MSR5006路由器操作手册:[21]
2025-11-04 20:11:39
本篇为《H3C MSR5006路由器操作手册》,主要介绍该产品的使用方法以及常见故障解决方案。
(共篇)
上一篇:
|
下一篇:
声明:
本网站引用、摘录或转载内容仅供网站访问者交流或参考,不代表本站立场,如存在版权或非法内容,请联系站长删除,联系邮箱:site.kefu@qq.com。
相关推荐
H3C MSR5006路由器操作手册:[60]
阅读量:72
H3C MSR5006路由器操作手册:[54]
阅读量:196
路由器如何使用
阅读量:116
路由器怎么设置密码
阅读量:29
路由器密码如何设置
阅读量:155
猜你喜欢
五四运动精神
several是什么意思
油管是什么意思
平坦的反义词是什么
6月22日是什么节日
绝处逢生是什么意思
dhcp是什么
polo衫是什么意思
日成念什么
click是什么意思
猜你喜欢
鹅蛋脸适合什么眉形
qsv是什么格式
spider是什么意思
腰肌劳损贴什么膏药
孔子被称为什么
二月开什么花
网银是什么意思
amex是什么卡
维生素d3的作用及功能
condition是什么意思