指南生活
首页
美食营养
手工爱好
生活家居
返回
指南生活
首页
美食营养
游戏数码
手工爱好
生活家居
健康养生
运动户外
职场理财
情感交际
母婴教育
时尚美容
知识问答
生活知识
生活百科
搜索
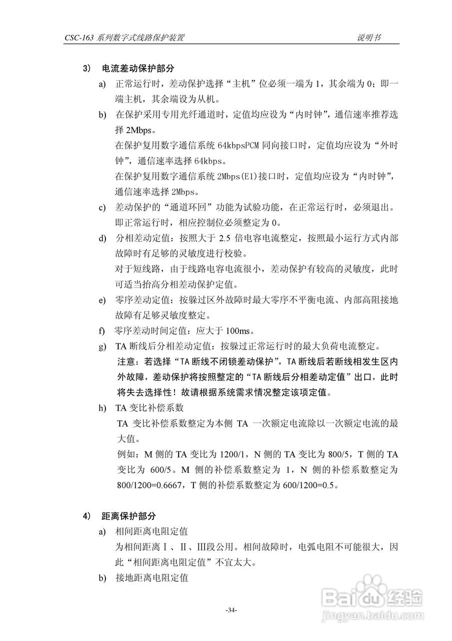
四方CSC-163T数字式线路保护装置说明书:[4]
2026-04-06 09:12:36
本篇为《四方CSC-163T数字式线路保护装置说明书》,主要介绍该产品的使用方法以及常见故障解决方案。
(共篇)
上一篇:
|
下一篇:
声明:
本网站引用、摘录或转载内容仅供网站访问者交流或参考,不代表本站立场,如存在版权或非法内容,请联系站长删除,联系邮箱:site.kefu@qq.com。
相关推荐
四方CSC-163T数字式线路保护装置说明书:[7]
阅读量:58
DAT400称重变送器说明书:[4]
阅读量:65
电脑上如何查看ip地址
阅读量:169
DAT400称重变送器说明书:[3]
阅读量:135
四方CSC-163T数字式线路保护装置说明书:[5]
阅读量:193
猜你喜欢
treat是什么意思
有限公司什么意思
college是什么意思
mg是什么牌子的车
尾盘拉升主力什么意思
含笑花的养殖方法
盗抢险是什么意思
花斑癣用什么药
维生素k3注射液
养殖污水处理设备
猜你喜欢
39岁属什么
什么是第三方物流
安利什么意思
recently是什么意思
在职教育是什么意思
红虫是什么
一片冰心在玉壶是什么意思
心悦会员有什么用
豪猪养殖
绿茶有什么功效