指南生活
首页
美食营养
手工爱好
生活家居
返回
指南生活
首页
美食营养
游戏数码
手工爱好
生活家居
健康养生
运动户外
职场理财
情感交际
母婴教育
时尚美容
知识问答
生活知识
生活百科
搜索
HXR-NX3D1C NXCAM 3D 手持式摄录一体机操作手册:[9]
2026-04-26 12:54:44
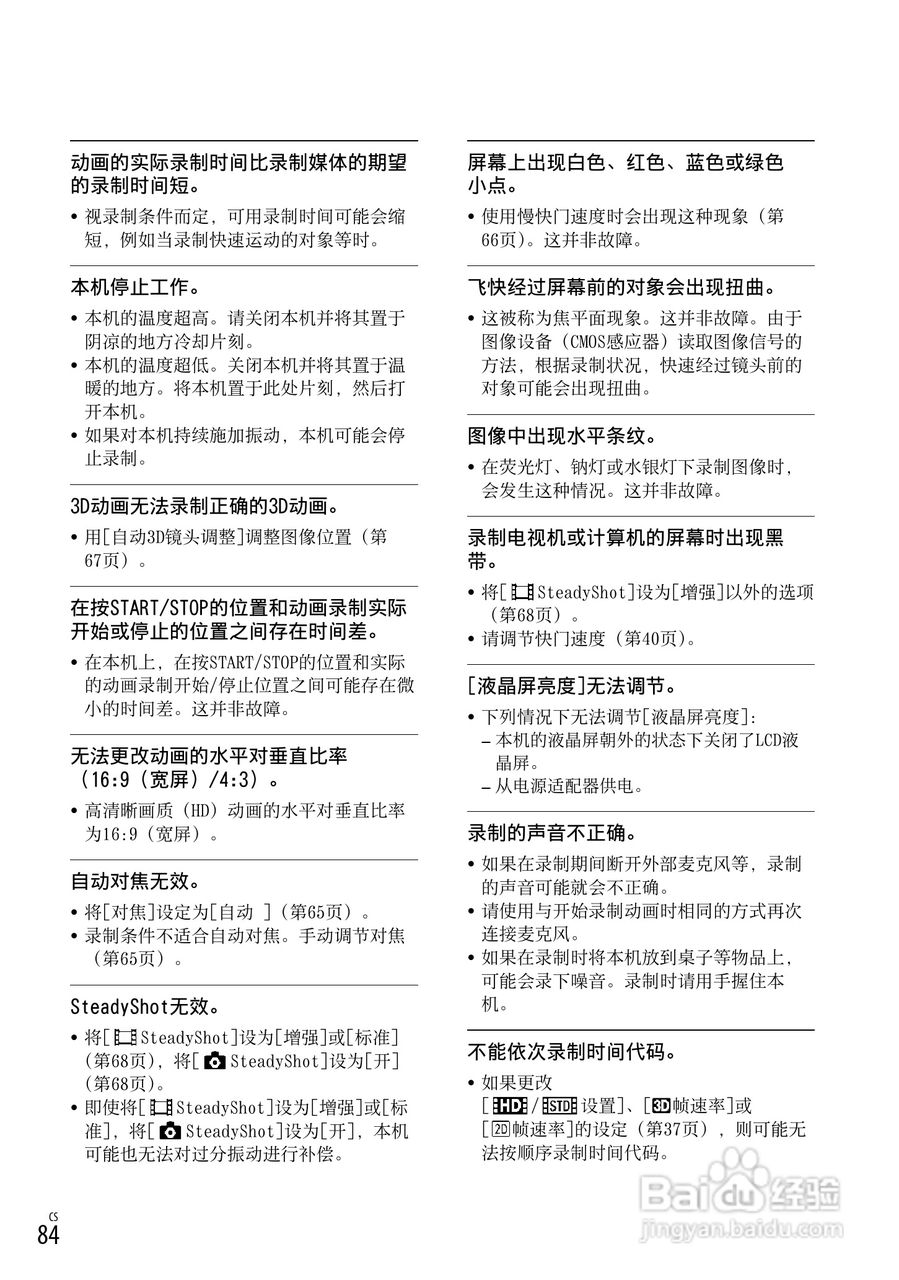
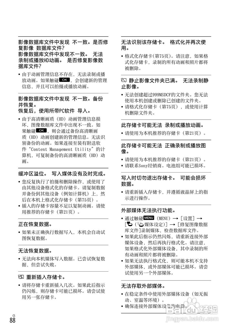
本篇为《HXR-NX3D1C NXCAM 3D 手持式摄录一体机操作手册》,主要介绍该产品的使用方法以及常见故障解决方案。
(共篇)
上一篇:
|
下一篇:
声明:
本网站引用、摘录或转载内容仅供网站访问者交流或参考,不代表本站立场,如存在版权或非法内容,请联系站长删除,联系邮箱:site.kefu@qq.com。
相关推荐
HXR-NX3D1C NXCAM 3D 手持式摄录一体机操作手册:[10]
阅读量:113
HXR-MC1500C肩扛式高清摄录一体机操作手册:[8]
阅读量:48
HXR-NX3D1C NXCAM 3D 手持式摄录一体机操作手册:[12]
阅读量:90
HXR-NX3D1C NXCAM 3D 手持式摄录一体机操作手册:[11]
阅读量:21
HXR-MC1500C肩扛式高清摄录一体机操作手册:[3]
阅读量:192
猜你喜欢
怎么查开户行
扁桃体发炎喉咙肿痛怎么办
苹果手机怎么越狱
微信怎么发朋友圈
为什么要减肥
犹太人为什么聪明
屹怎么读
today怎么读
ins怎么注册
血红蛋白低是怎么回事
猜你喜欢
中国为什么叫中国
端午节为什么要吃粽子
为什么微信登不上去
怎么长头发
干煸豆角怎么做
果的笔顺怎么写
restaurant怎么读
荇怎么读
轶怎么读
锦鲤鱼怎么养