指南生活
首页
美食营养
手工爱好
生活家居
返回
指南生活
首页
美食营养
游戏数码
手工爱好
生活家居
健康养生
运动户外
职场理财
情感交际
母婴教育
时尚美容
知识问答
生活知识
生活百科
搜索
奥林巴斯D-735数码相机使用说明书:[7]
2026-04-28 12:03:41
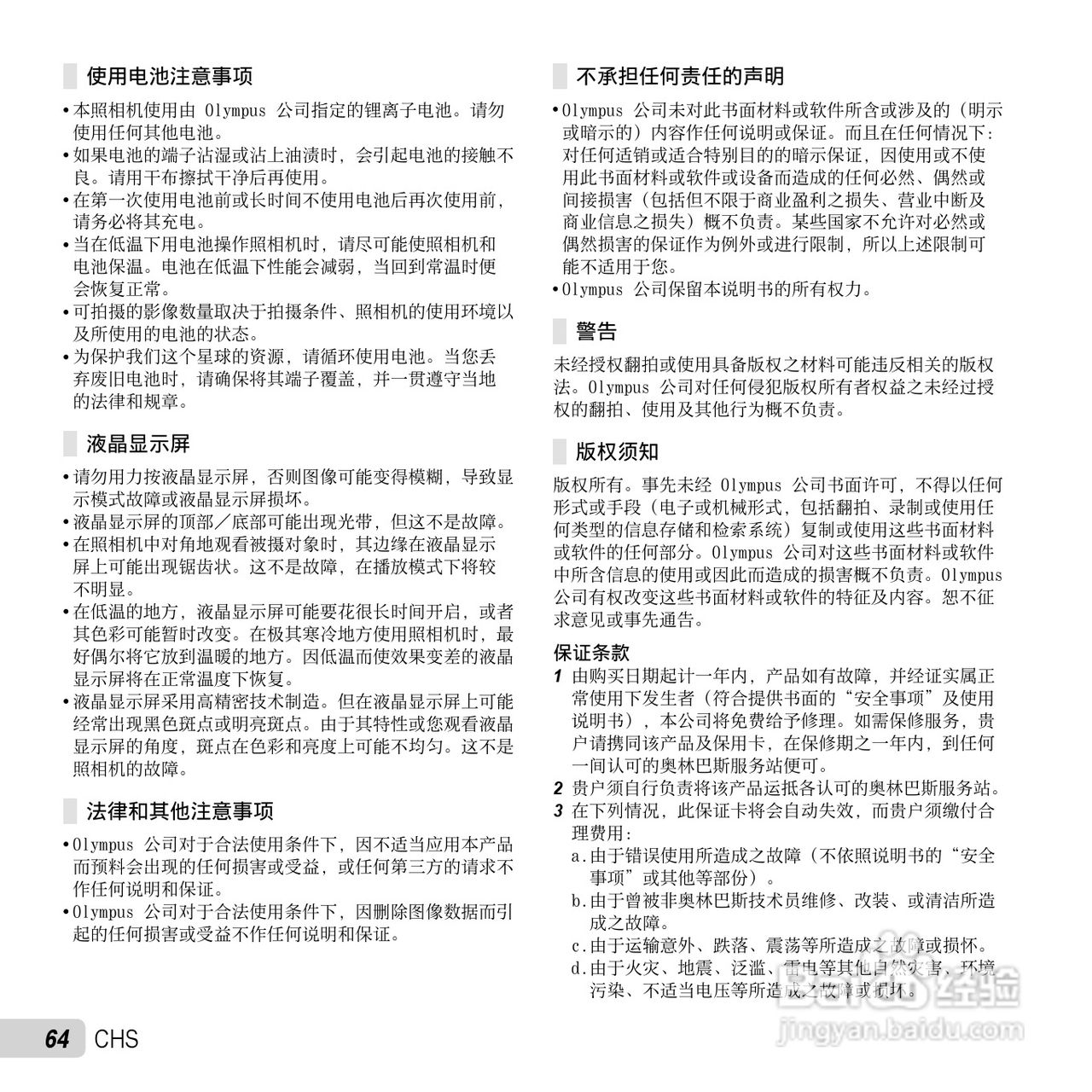
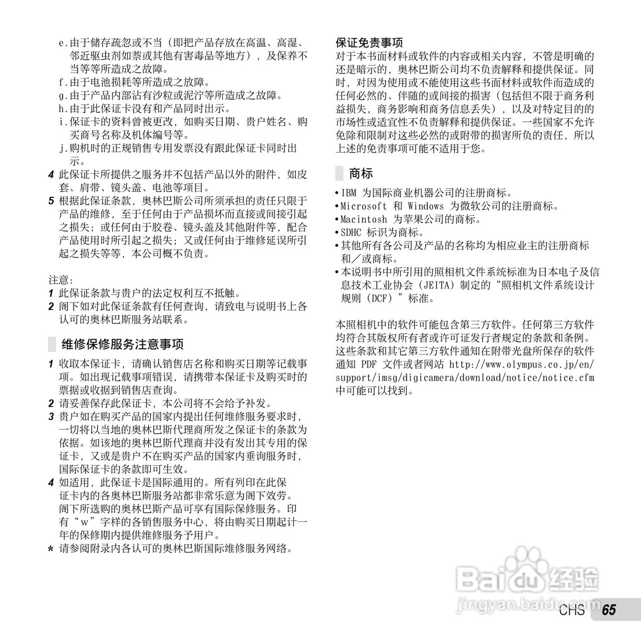
本篇为《奥林巴斯D-735数码相机使用说明书》,主要介绍该产品的使用方法以及常见故障解决方案。
(共篇)
上一篇:
声明:
本网站引用、摘录或转载内容仅供网站访问者交流或参考,不代表本站立场,如存在版权或非法内容,请联系站长删除,联系邮箱:site.kefu@qq.com。
相关推荐
奥林巴斯D-735数码相机使用说明书:[4]
阅读量:92
奥林巴斯D-700数码相机使用说明书:[7]
阅读量:55
奥林巴斯D-710数码相机使用说明书:[7]
阅读量:56
使用说明书wf2651使用指南
阅读量:168
使用说明书封面怎么做
阅读量:139
猜你喜欢
旅游投诉处理办法
四川工程职业技术学院怎么样
ie浏览器兼容模式怎么设置在哪里
山东省旅游局
如何自我介绍更吸引人
港澳台旅游
东风日产轩逸怎么样
如何设置局域网
如何消除近视眼
东莞旅游公司
猜你喜欢
阳澄湖在哪里哪个省的
迅捷路由器
男人怎么硬
agatha怎么读
路由器翻墙
问号怎么打出来
025是哪里的区号
三月底适合去哪里旅游
面包糠哪里有卖
厦门旅游学校