指南生活
首页
美食营养
手工爱好
生活家居
返回
指南生活
首页
美食营养
游戏数码
手工爱好
生活家居
健康养生
运动户外
职场理财
情感交际
母婴教育
时尚美容
知识问答
生活知识
搜索
奥林巴斯D-735数码相机使用说明书:[6]
2025-12-09 07:56:21
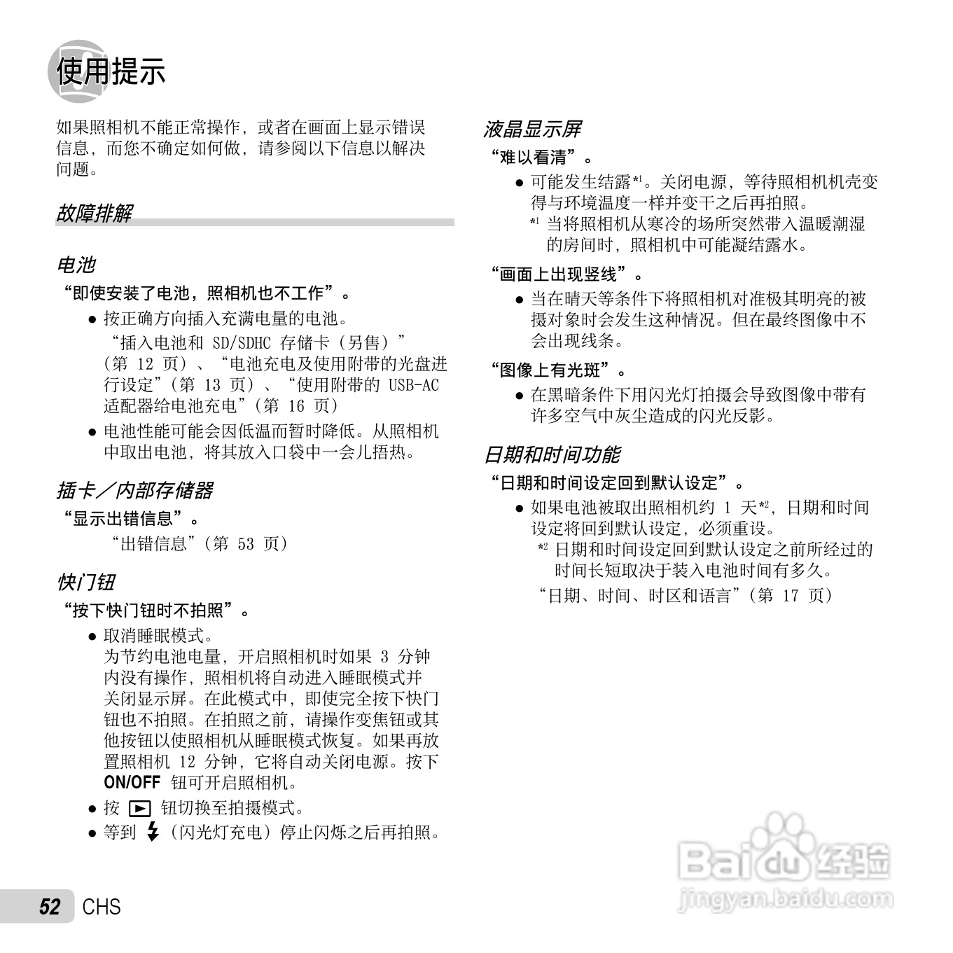
本篇为《奥林巴斯D-735数码相机使用说明书》,主要介绍该产品的使用方法以及常见故障解决方案。
(共篇)
上一篇:
|
下一篇:
声明:
本网站引用、摘录或转载内容仅供网站访问者交流或参考,不代表本站立场,如存在版权或非法内容,请联系站长删除,联系邮箱:site.kefu@qq.com。
相关推荐
奥林巴斯D-735数码相机使用说明书:[5]
阅读量:169
奥林巴斯D-700数码相机使用说明书:[6]
阅读量:83
奥林巴斯D-715数码相机使用说明书:[6]
阅读量:65
使用说明书封面怎么做
阅读量:35
使用说明书wf2651使用指南
阅读量:177
猜你喜欢
讳疾忌医的意思
结婚礼物送什么有创意
羊绒线什么牌子好
什么叫花园洋房
烧纸钱有什么忌讳
亲子鉴定什么医院能做
metoo是什么意思
四字祝福语
庞然大物是什么意思
复活节是什么意思
猜你喜欢
始作俑者是什么意思
sufficient什么意思
惊心动魄是什么意思
躺椅什么牌子好
二级学院是什么意思
互联网+是什么意思
increase是什么意思
城隍庙的意思
紫蓬山有什么好玩的
蘑菇头适合什么脸型