指南生活
首页
美食营养
手工爱好
生活家居
返回
指南生活
首页
美食营养
游戏数码
手工爱好
生活家居
健康养生
运动户外
职场理财
情感交际
母婴教育
时尚美容
知识问答
生活知识
搜索
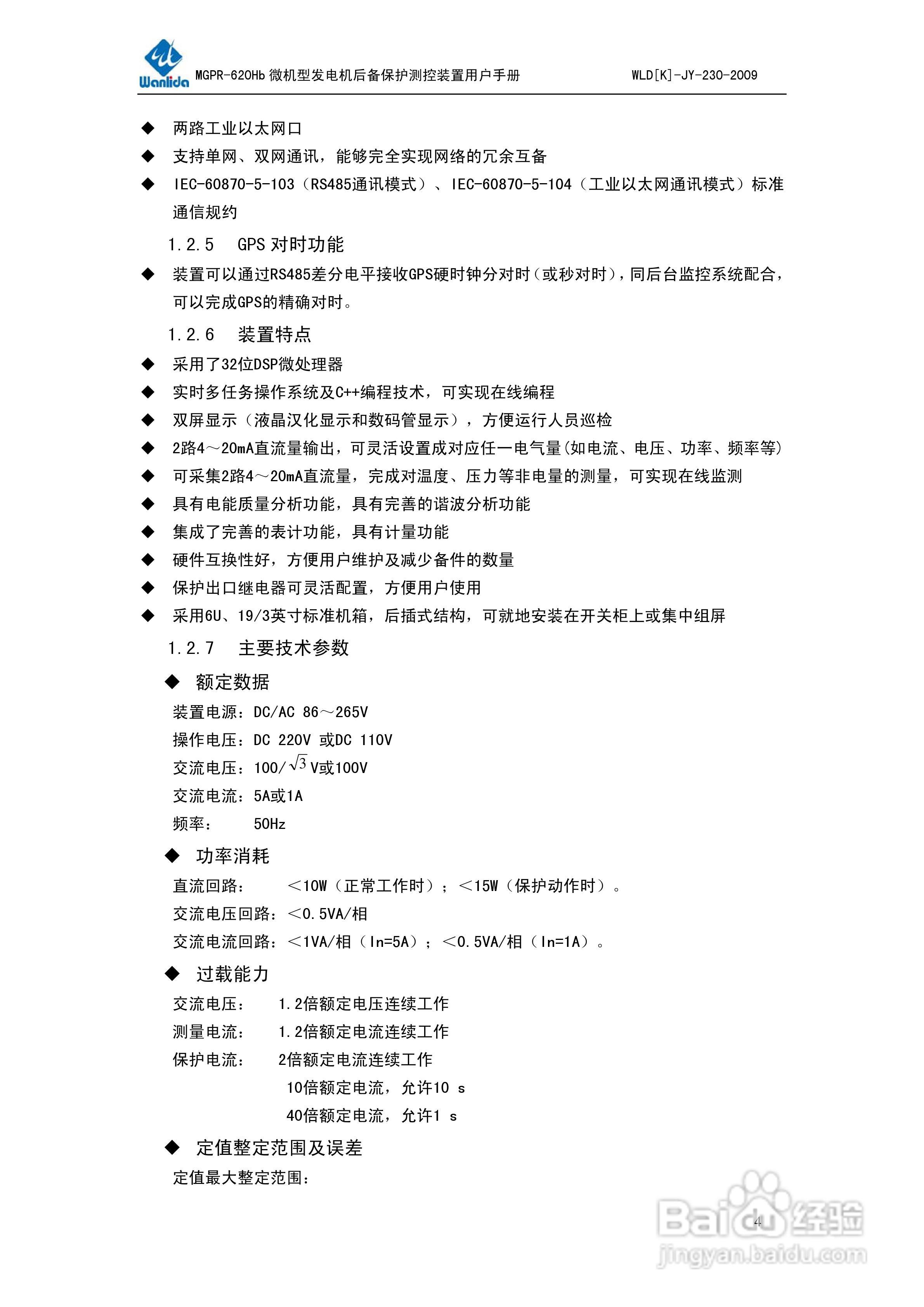
MGPR-620Hb微机型发电机后备保护测控装置用户手册:[1]
2025-11-24 15:35:51
本篇为《MGPR-620Hb微机型发电机后备保护测控装置用户手册》,主要介绍该产品的使用方法以及常见故障解决方案。
(共篇)
下一篇:
声明:
本网站引用、摘录或转载内容仅供网站访问者交流或参考,不代表本站立场,如存在版权或非法内容,请联系站长删除,联系邮箱:site.kefu@qq.com。
相关推荐
MGPR-610Hb微机型发电机差动保护装置用户手册:[1]
阅读量:144
MGPR-610Hb微机型发电机差动保护装置用户手册:[3]
阅读量:29
怎样制作发电机(1)
阅读量:79
MGPR-610Hb微机型发电机差动保护装置用户手册:[2]
阅读量:48
MMPR-330Hb-2型微机电动机保护装置用户手册:[1]
阅读量:180
猜你喜欢
白内障是什么症状
什么是反骨
三姓家奴是什么意思
score什么意思
女孩起什么名字好听
维生素e的功效与作用
致跳远运动员
缺乏维生素c的症状
提肛运动怎么做
什么是武术
猜你喜欢
昕是什么意思
橡皮树的养殖方法和注意事项
水鬼是什么
秋季运动会作文
上环对身体有什么影响
如饥似渴是什么意思
电子信箱是什么
prevent是什么意思
location是什么意思
什么是刷机