指南生活
首页
美食营养
手工爱好
生活家居
返回
指南生活
首页
美食营养
游戏数码
手工爱好
生活家居
健康养生
运动户外
职场理财
情感交际
母婴教育
时尚美容
知识问答
生活知识
搜索
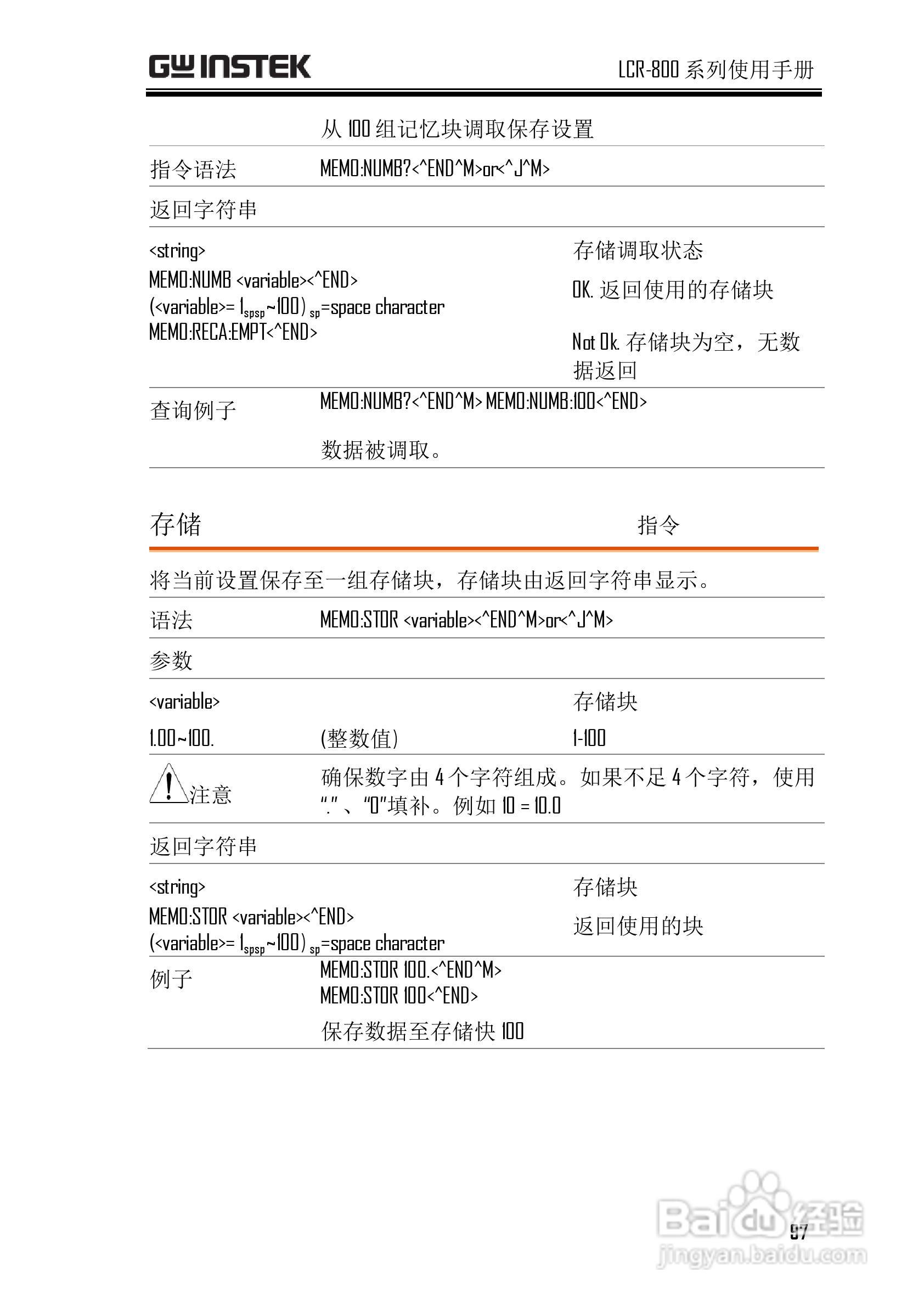
固纬LCR-829高精度LCR测试仪使用说明书:[10]
2025-12-28 18:15:10
本篇为《固纬LCR-829高精度LCR测试仪使用说明书》,主要介绍该产品的使用方法以及常见故障解决方案。
(共篇)
上一篇:
|
下一篇:
声明:
本网站引用、摘录或转载内容仅供网站访问者交流或参考,不代表本站立场,如存在版权或非法内容,请联系站长删除,联系邮箱:site.kefu@qq.com。
相关推荐
固纬LCR-829高精度LCR测试仪使用说明书:[9]
阅读量:73
固纬LCR-821高精度LCR测试仪使用说明书:[10]
阅读量:44
固纬LCR-829高精度LCR测试仪使用说明书:[14]
阅读量:173
固纬LCR-819高精度LCR测试仪使用说明书:[10]
阅读量:92
固纬LCR-829高精度LCR测试仪使用说明书:[6]
阅读量:30
猜你喜欢
原浆酒是什么意思
海米是什么
打封闭是什么意思
抹胸是什么意思
从句是什么
汗牛充栋是什么意思
软件工程学什么
周记是什么意思
口干口苦是什么原因
我什么都没有
猜你喜欢
保税是什么意思
做面包用什么面粉
respect是什么意思
王守义十三香是什么梗
押一付三什么意思
水果什么时候吃最好
斗破苍穹第二季什么时候上映
lie是什么意思
唯唯诺诺是什么意思
jerry是什么意思