指南生活
首页
美食营养
手工爱好
生活家居
返回
指南生活
首页
美食营养
游戏数码
手工爱好
生活家居
健康养生
运动户外
职场理财
情感交际
母婴教育
时尚美容
知识问答
生活知识
搜索
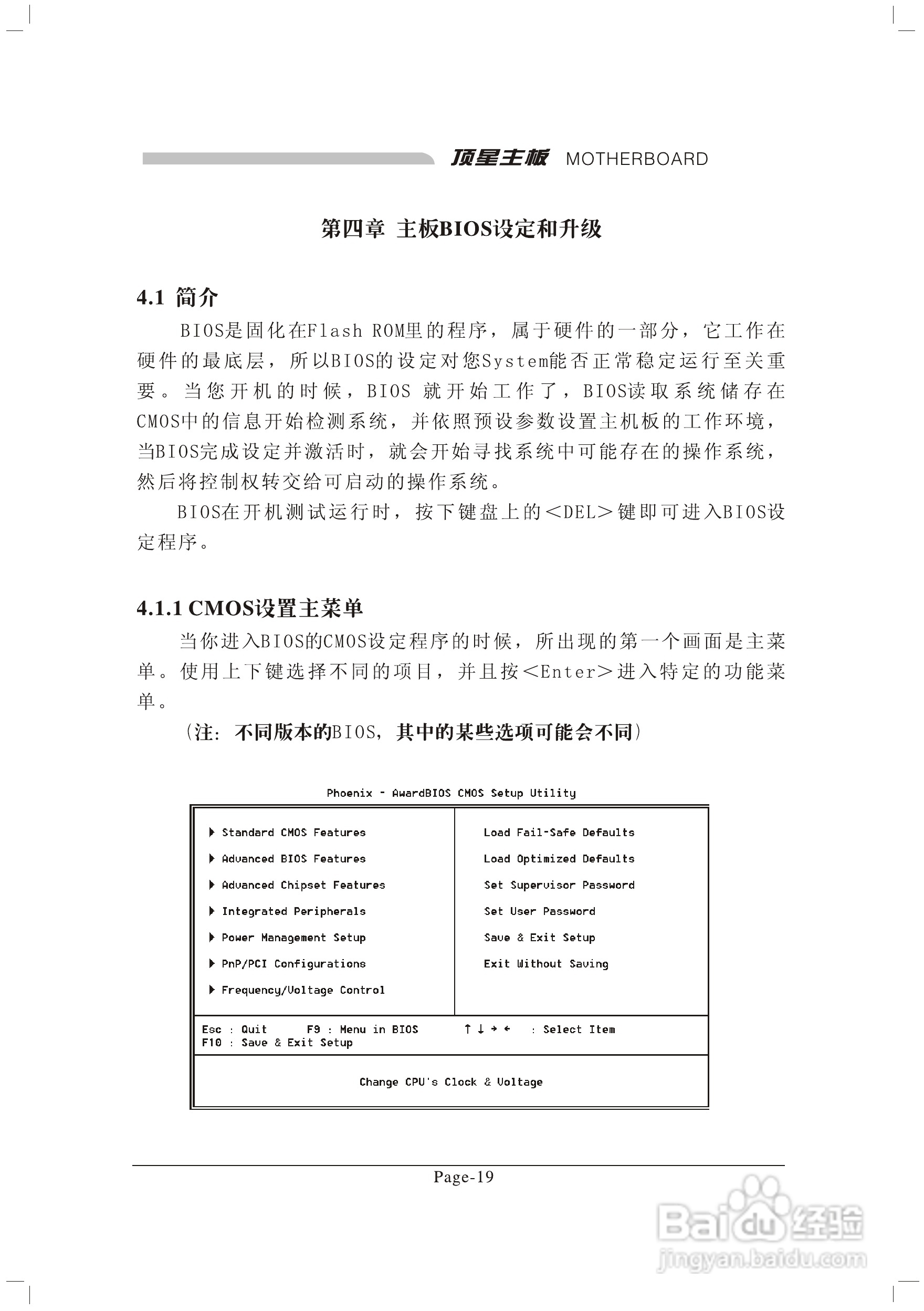
顶星TM-865G2型主板说明书:[4]
2025-12-11 22:54:12
本篇为《顶星TM-865G2型主板说明书》,主要介绍该产品的使用方法以及常见故障解决方案。
(共篇)
上一篇:
|
下一篇:
声明:
本网站引用、摘录或转载内容仅供网站访问者交流或参考,不代表本站立场,如存在版权或非法内容,请联系站长删除,联系邮箱:site.kefu@qq.com。
相关推荐
顶星TM-865G2型主板说明书:[2]
阅读量:32
顶星TM-865G2型主板说明书:[1]
阅读量:71
顶星TM-N68S型主板说明书:[2]
阅读量:140
顶星TM-865PSD型主板说明书:[4]
阅读量:126
顶星TM-865PSD型主板说明书:[7]
阅读量:190
猜你喜欢
怎么去除老年斑
幼儿园游戏大全
好吃的生日蛋糕
护肤品的正确使用顺序方法
马赛克怎么打
牙齿发黑是怎么回事
猫肉的做法大全
冰雹是怎么形成的
蒸面条怎么做好吃
蝴蝶兰开完花后怎么处理方法
猜你喜欢
无限内购破解游戏大全
箭头怎么打
独立显卡怎么安装
站桩的正确方法视频
猴子图片大全大图
学习英语的好方法
科学论文怎么写
改运方法
众泰汽车怎么样
电脑蓝牙怎么开