指南生活
首页
美食营养
手工爱好
生活家居
返回
指南生活
首页
美食营养
游戏数码
手工爱好
生活家居
健康养生
运动户外
职场理财
情感交际
母婴教育
时尚美容
知识问答
生活知识
搜索
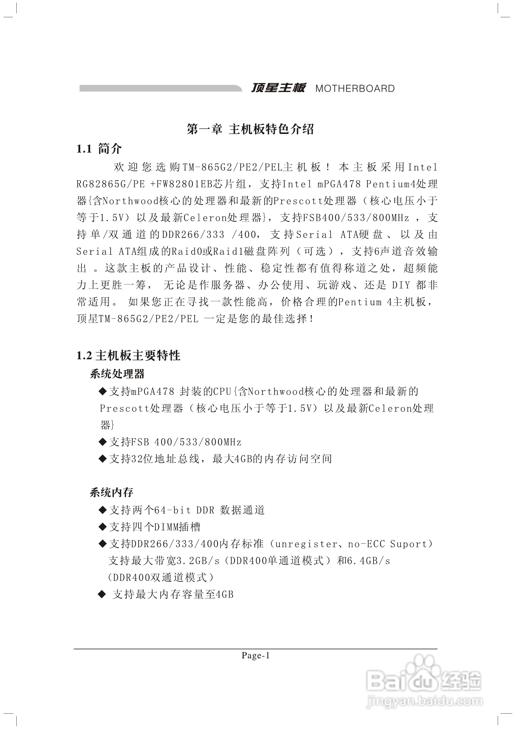
顶星TM-865G2型主板说明书:[1]
2026-01-09 17:18:58
本篇为《顶星TM-865G2型主板说明书》,主要介绍该产品的使用方法以及常见故障解决方案。
(共篇)
下一篇:
声明:
本网站引用、摘录或转载内容仅供网站访问者交流或参考,不代表本站立场,如存在版权或非法内容,请联系站长删除,联系邮箱:site.kefu@qq.com。
相关推荐
顶星TM-865G2型主板说明书:[2]
阅读量:47
顶星TM-865G2型主板说明书:[4]
阅读量:72
顶星TM-N68S型主板说明书:[2]
阅读量:36
顶星TM-865PSD型主板说明书:[2]
阅读量:91
顶星TM-865PSD型主板说明书:[6]
阅读量:80
猜你喜欢
槐花怎么做好吃呢
治疗咳嗽的方法
油豆腐怎么做好吃
鼻子上有黑头怎么办
白头发怎么治疗
新房怎么去除甲醛
英语听力怎么提高
车标志大全及名字图片
家常红烧带鱼
光子嫩肤效果怎么样
猜你喜欢
鲫鱼汤的家常做法
家常菜有哪些
沃尔沃汽车怎么样
减肥餐食谱大全
海尔电视机怎么样
辞职理由怎么说最好
小孩头上长虱子怎么办
怎么样在网上赚钱
扁平疣治疗方法
鱼怎么做好吃又简单