指南生活
首页
美食营养
手工爱好
生活家居
返回
指南生活
首页
美食营养
游戏数码
手工爱好
生活家居
健康养生
运动户外
职场理财
情感交际
母婴教育
时尚美容
知识问答
生活知识
搜索
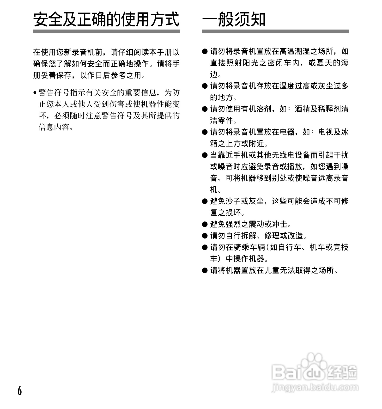
奥林巴斯录音笔DS-65型使用说明书:[1]
2025-12-21 01:41:51
本篇为《奥林巴斯录音笔DS-65型使用说明书》,主要介绍该产品的使用方法以及常见故障解决方案。
(共篇)
下一篇:
声明:
本网站引用、摘录或转载内容仅供网站访问者交流或参考,不代表本站立场,如存在版权或非法内容,请联系站长删除,联系邮箱:site.kefu@qq.com。
相关推荐
奥林巴斯录音笔DS-65型使用说明书:[13]
阅读量:166
奥林巴斯录音笔DS-40型使用说明书:[1]
阅读量:82
奥林巴斯LS100录音笔测评
阅读量:196
使用说明书封面怎么做
阅读量:193
使用说明书wf2651使用指南
阅读量:53
猜你喜欢
班徽设计图案大全
泌乳素高的治疗方法
红烧鳕鱼的家常做法
成都好吃的地方推荐
治疗咽炎的最佳方法
睾丸痛怎么办
饭店名字大全
玉米怎么做好吃
居住证过期了怎么办
平行志愿是怎么录取的
猜你喜欢
描写方法有哪些
去红血丝最有效的方法
虾干怎么做好吃
植物日记护肤品怎么样
萝卜丸子怎么做好吃
测试方法
炸茄盒的家常做法
八爪鱼怎么洗
猪蹄怎么做好吃
狐臭的最佳治疗方法