指南生活
首页
美食营养
手工爱好
生活家居
返回
指南生活
首页
美食营养
游戏数码
手工爱好
生活家居
健康养生
运动户外
职场理财
情感交际
母婴教育
时尚美容
知识问答
生活知识
搜索
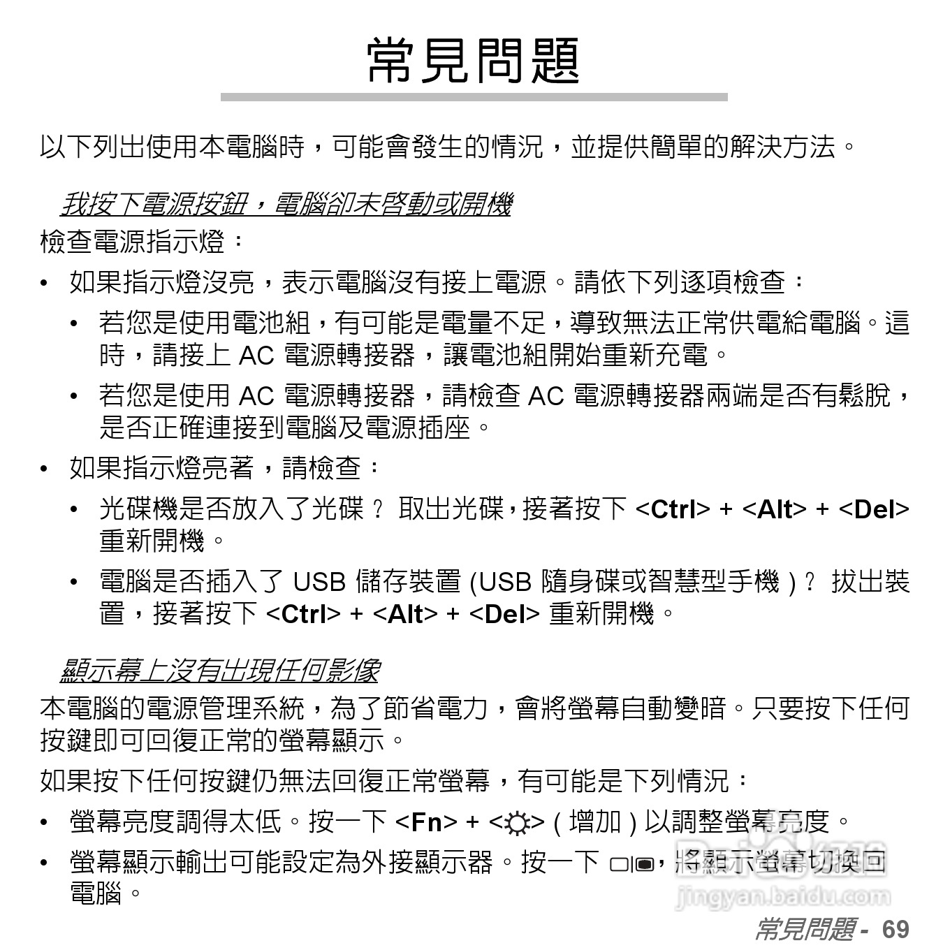
捷威Gateway VG50HC笔记本电脑使用说明书:[56]
2026-01-08 16:22:19
本篇为《捷威Gateway VG50HC笔记本电脑使用说明书》,主要介绍该产品的使用方法以及常见故障解决方案。
(共篇)
上一篇:
|
下一篇:
声明:
本网站引用、摘录或转载内容仅供网站访问者交流或参考,不代表本站立场,如存在版权或非法内容,请联系站长删除,联系邮箱:site.kefu@qq.com。
相关推荐
捷威Gateway VG50HC笔记本电脑使用说明书:[50]
阅读量:151
捷威Gateway VG50HC笔记本电脑使用说明书:[45]
阅读量:171
笔记本电脑开机黑屏怎么办
阅读量:20
捷威Gateway VG50HC笔记本电脑使用说明书:[40]
阅读量:188
捷威Gateway VG50HC笔记本电脑使用说明书:[44]
阅读量:167
猜你喜欢
兴奋用英语怎么说
幼儿发烧怎么办
螳螂怎么玩
怎么炖羊肉好吃
新陈代谢慢怎么办
防晒喷雾怎么用
胡子怎么留
怎么改照片格式
wifi信号弱怎么办
比德文电动车怎么样
猜你喜欢
戒同所是怎么戒的
金项链怎么清洗
蚰蜒怎么消灭
对讲机怎么配对
丶怎么打出来
上海到乌镇怎么坐车
寿司怎么卷
遇到困难怎么办
怎么调整照片大小
月经期怎么减肥