指南生活
首页
美食营养
手工爱好
生活家居
返回
指南生活
首页
美食营养
游戏数码
手工爱好
生活家居
健康养生
运动户外
职场理财
情感交际
母婴教育
时尚美容
知识问答
生活知识
生活百科
搜索
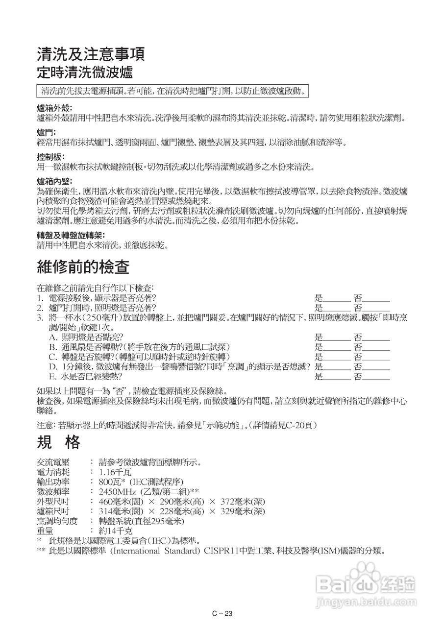
声宝R-242E型微波炉说明书:[2]
2026-05-01 22:44:14
/>
/>
/>
/>
(共篇)
上一篇:
声明:
本网站引用、摘录或转载内容仅供网站访问者交流或参考,不代表本站立场,如存在版权或非法内容,请联系站长删除,联系邮箱:site.kefu@qq.com。
相关推荐
声宝R-242E型微波炉说明书:[1]
阅读量:180
声宝R-142D型微波炉说明书:[2]
阅读量:116
声宝R-222E型微波炉说明书:[1]
阅读量:29
微波炉使用注意事项
阅读量:183
微波炉蛋糕怎么做
阅读量:179
猜你喜欢
failed是什么意思
qfii是什么
什么叫团队
运动会加油稿跳远
乌龟养殖
霉菌性阴炎用什么药
什么是黑茶
维生素b2的作用和功效
执行力是什么
少将是什么级别
猜你喜欢
幼儿园运动会主题
维生素k1注射液
q235b是什么材料
什么是双离合
现在什么行业最赚钱
device是什么意思
维生素c片说明书
主机声音大是什么原因
什么名字好听女生
姹紫嫣红是什么意思