指南生活
首页
美食营养
手工爱好
生活家居
返回
指南生活
首页
美食营养
游戏数码
手工爱好
生活家居
健康养生
运动户外
职场理财
情感交际
母婴教育
时尚美容
知识问答
生活知识
搜索
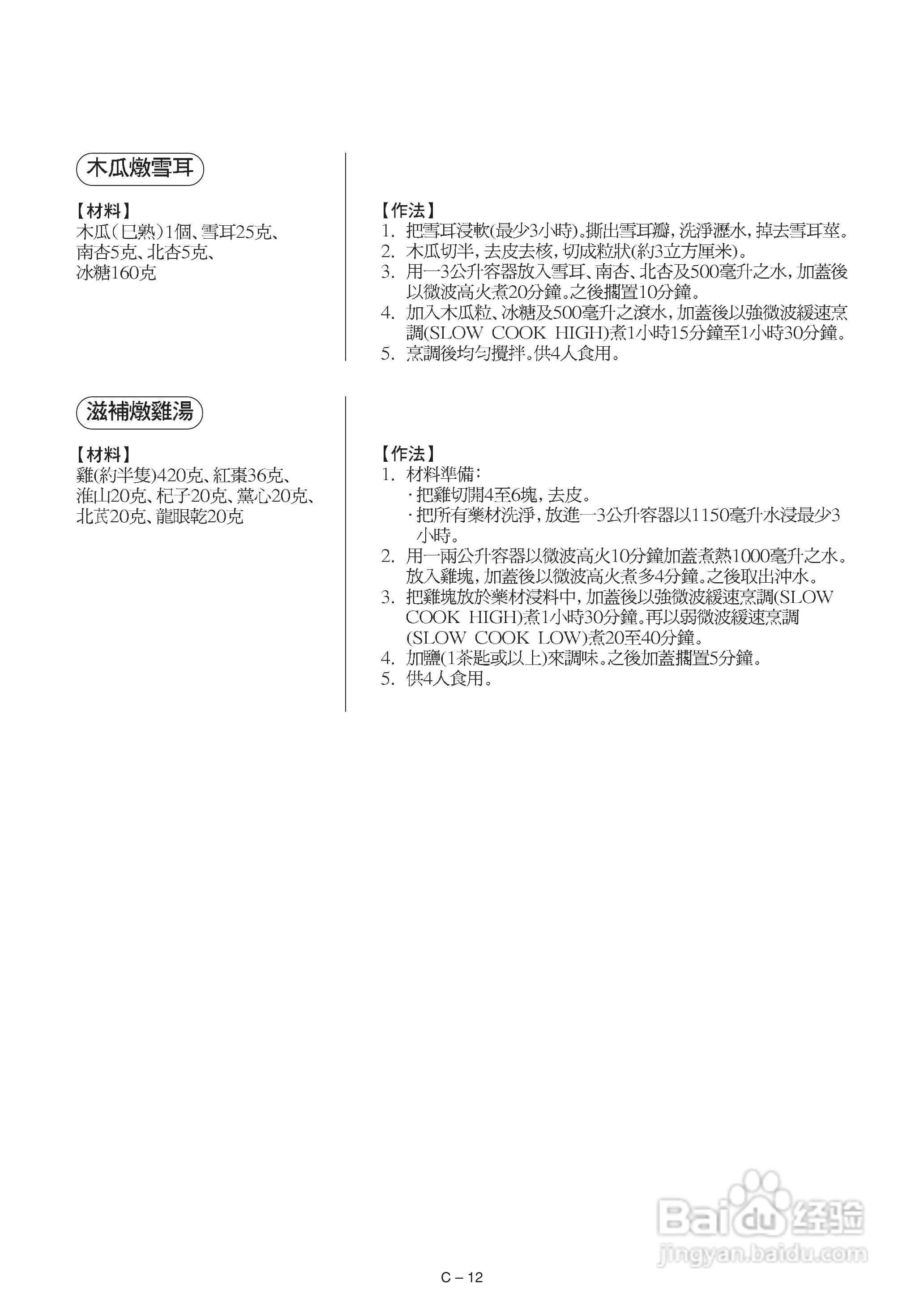
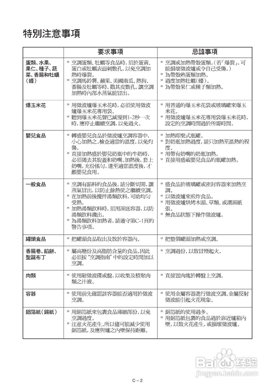
声宝R-242E型微波炉说明书:[1]
2025-12-08 18:13:53
/>
/>
(共篇)
下一篇:
声明:
本网站引用、摘录或转载内容仅供网站访问者交流或参考,不代表本站立场,如存在版权或非法内容,请联系站长删除,联系邮箱:site.kefu@qq.com。
相关推荐
声宝R-242H型微波炉说明书:[1]
阅读量:70
声宝R-292R(S)型微波炉说明书:[1]
阅读量:177
声宝R-202E型微波炉说明书:[2]
阅读量:55
微波炉使用注意事项
阅读量:146
微波炉蛋糕怎么做
阅读量:162
猜你喜欢
买房需要注意什么
什么是it行业
什么是wifi
block什么意思
什么是动画
白细胞低什么原因
换挡拨片有什么用
一次什么的尝试作文
鲜辣椒的腌制方法
教育的本质是什么
猜你喜欢
容乐公主是什么电视剧
什么是数字签名
集中的反义词是什么
express是什么意思
李志出了什么事
n档是什么意思
文竹的养殖方法和注意事项
运动会加油稿
山药是什么
农历十月初一是什么节日