指南生活
首页
美食营养
手工爱好
生活家居
返回
指南生活
首页
美食营养
游戏数码
手工爱好
生活家居
健康养生
运动户外
职场理财
情感交际
母婴教育
时尚美容
知识问答
生活知识
生活百科
搜索
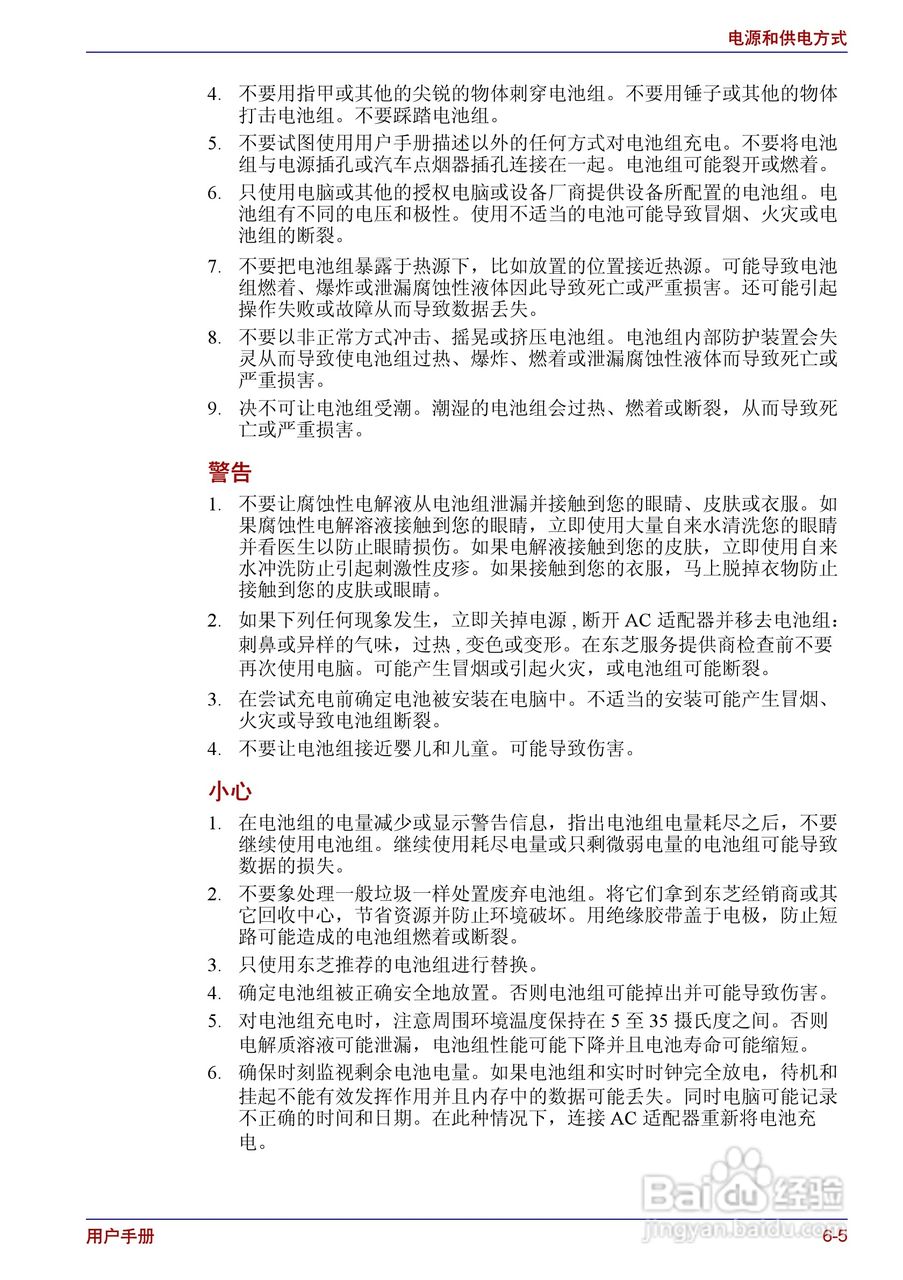
东芝Portege R150笔记本电脑使用说明书:[8]
2026-04-13 01:18:16
本篇为《东芝Portege R150笔记本电脑使用说明书》,主要介绍该产品的使用方法以及常见故障解决方案。
(共篇)
上一篇:
|
下一篇:
声明:
本网站引用、摘录或转载内容仅供网站访问者交流或参考,不代表本站立场,如存在版权或非法内容,请联系站长删除,联系邮箱:site.kefu@qq.com。
相关推荐
东芝Portege R150笔记本电脑使用说明书:[9]
阅读量:37
东芝Portege R150笔记本电脑使用说明书:[12]
阅读量:163
东芝Portege R200笔记本电脑使用说明书:[8]
阅读量:133
笔记本电脑摄像头如何打开
阅读量:45
笔记本电脑如何连接wifi
阅读量:100
猜你喜欢
武魂怎么样
怎么看自己的ip
电脑图标怎么变大
抑郁症要怎么治疗
工作总结报告怎么写
长春中医药大学怎么样
东钱湖旅游度假区
威海旅游必去景点
智取芭蕉扇剧情攻略
赣州旅游
猜你喜欢
牡丹江旅游
凉拌酸辣土豆丝
孕妇可以吃火龙果吗
孩子上课爱说话怎么办
意大利面酱怎么做
凉拌花生米
怎么样提高网速
月经期间可以同房吗
怎么唱颤音
汕头旅游