指南生活
首页
美食营养
手工爱好
生活家居
返回
指南生活
首页
美食营养
游戏数码
手工爱好
生活家居
健康养生
运动户外
职场理财
情感交际
母婴教育
时尚美容
知识问答
生活知识
生活百科
搜索
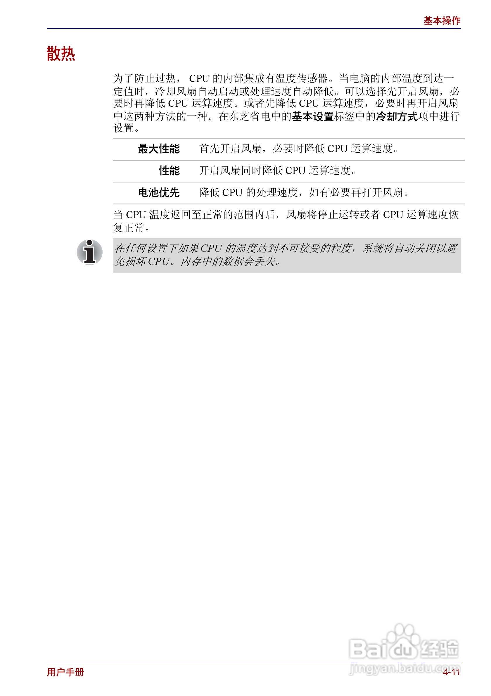
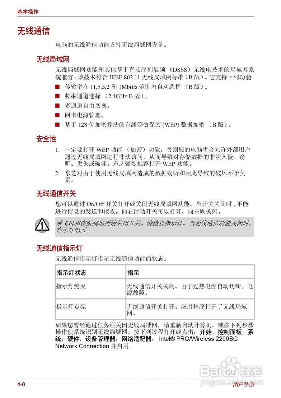
东芝Portege R150笔记本电脑使用说明书:[7]
2026-04-10 12:02:00
本篇为《东芝Portege R150笔记本电脑使用说明书》,主要介绍该产品的使用方法以及常见故障解决方案。
(共篇)
上一篇:
|
下一篇:
声明:
本网站引用、摘录或转载内容仅供网站访问者交流或参考,不代表本站立场,如存在版权或非法内容,请联系站长删除,联系邮箱:site.kefu@qq.com。
相关推荐
东芝Portege R150笔记本电脑使用说明书:[17]
阅读量:41
东芝Portege R150笔记本电脑使用说明书:[11]
阅读量:144
东芝Portege R200笔记本电脑使用说明书:[7]
阅读量:154
笔记本电脑摄像头如何打开
阅读量:110
笔记本电脑如何连接wifi
阅读量:195
猜你喜欢
惊心动魄的意思
刻舟求剑的意思
放量下跌说明什么
描写方法有哪些及作用
修养的意思
刘寄奴的功效与作用
普洱生茶的功效与作用
南瓜粥的功效与作用
什么时候断奶最好
五十步笑百步的意思
猜你喜欢
什么面膜祛斑效果好
干事是什么意思
希冀是什么意思
卧室放什么植物最好
往生咒的作用
千疮百孔的意思
基数是什么意思
海阔天空的意思
匝道是什么意思
食品添加剂的作用