指南生活
首页
美食营养
手工爱好
生活家居
返回
指南生活
首页
美食营养
游戏数码
手工爱好
生活家居
健康养生
运动户外
职场理财
情感交际
母婴教育
时尚美容
知识问答
生活知识
生活百科
搜索
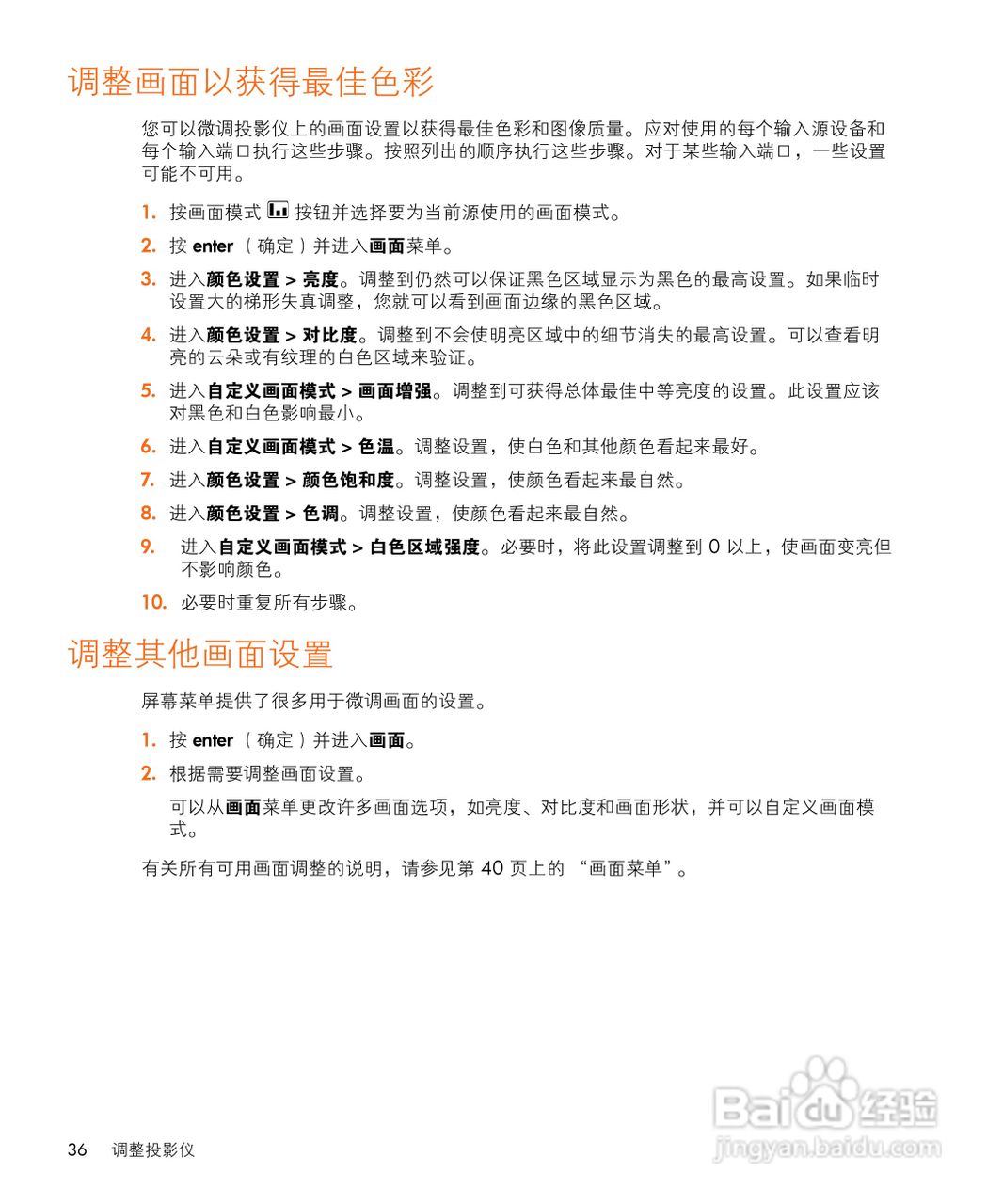
惠普(康柏) HP vp6325 Digital Projector投影机说明:[4]
2026-04-22 10:00:04
本篇为《惠普(康柏) HP vp6325 Digital Projector投影机说明》,主要介绍该产品的使用方法以及常见故障解决方案。
(共篇)
上一篇:
|
下一篇:
声明:
本网站引用、摘录或转载内容仅供网站访问者交流或参考,不代表本站立场,如存在版权或非法内容,请联系站长删除,联系邮箱:site.kefu@qq.com。
相关推荐
惠普(康柏) HP vp6310 Digital Projector投影机说明:[4]
阅读量:107
惠普(康柏) HP vp6311 Digital Projector投影机说明:[4]
阅读量:122
惠普(康柏) HP vp6320 Digital Projector投影机说明:[4]
阅读量:140
惠普(康柏) HP vp6121 Digital Projector投影机说明:[4]
阅读量:157
投影机怎样连接使用
阅读量:23
猜你喜欢
word怎么设置密码
驻扎的近义词
枯萎的近义词
地方教育费附加怎么算
编辫子发型扎法步骤
经常感冒是怎么回事
电子书怎么下载
首都博物馆官网
大鳄龟怎么养
中国铁道博物馆
猜你喜欢
aeroplane怎么读
歉疚的近义词
锦上添花的近义词
雄伟的近义词
小心的近义词
信服的近义词
懊悔的近义词是什么
微信怎么拍别人
尖利的近义词
兰花叶子发黄怎么办