指南生活
首页
美食营养
手工爱好
生活家居
返回
指南生活
首页
美食营养
游戏数码
手工爱好
生活家居
健康养生
运动户外
职场理财
情感交际
母婴教育
时尚美容
知识问答
生活知识
搜索
卡西欧 EX-ZR400数码相机说明书:[11]
2026-01-10 09:40:18
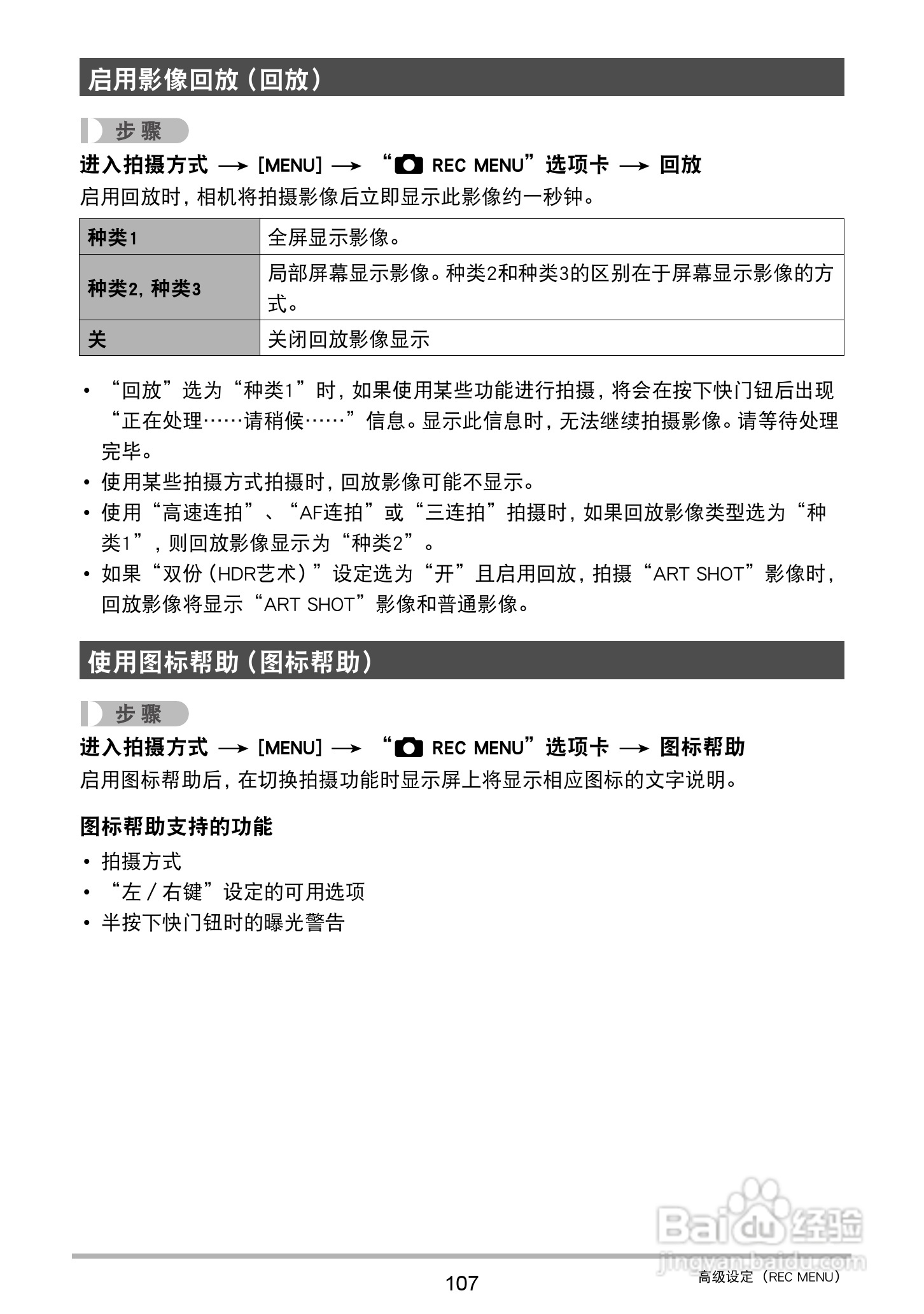
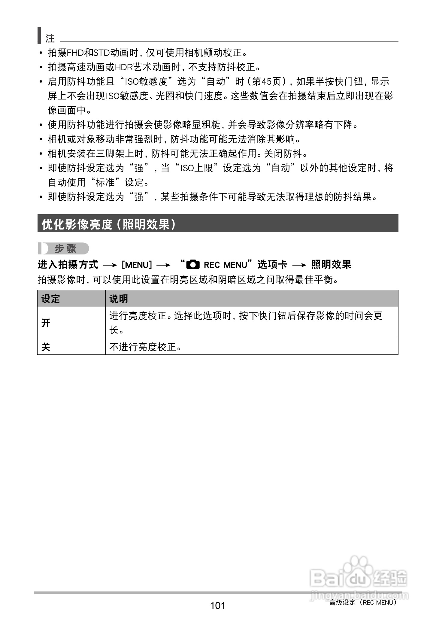
本篇为《卡西欧 EX-ZR400数码相机说明书》,主要介绍该产品的使用方法以及常见故障解决方案。
(共篇)
上一篇:
|
下一篇:
声明:
本网站引用、摘录或转载内容仅供网站访问者交流或参考,不代表本站立场,如存在版权或非法内容,请联系站长删除,联系邮箱:site.kefu@qq.com。
相关推荐
卡西欧 EX-ZR400数码相机说明书:[14]
阅读量:123
卡西欧 EX-ZR400数码相机说明书:[19]
阅读量:74
卡西欧手表怎么设置
阅读量:49
卡西欧如何设置闹钟
阅读量:143
卡西欧黑金怎么辨别真假
阅读量:113
猜你喜欢
cad楼梯怎么画
练肌肉的方法
幸福树的养殖方法和注意事项
少儿动画片大全
瘦脸方法
天津外国语大学滨海外事学院怎么样
晚上多梦怎么办
字谜大全及答案100个
移动硬盘加密方法
怎么画眉
猜你喜欢
文竹的修剪方法图解
视力矫正方法有哪些
反义词大全
大便干燥怎么调理
瘦肚子的最快方法
查男人出轨的最好方法
空调外机声音大怎么回事
怎么查询wifi密码
烧心怎么回事
怎么看自己电脑的配置