指南生活
首页
美食营养
手工爱好
生活家居
返回
指南生活
首页
美食营养
游戏数码
手工爱好
生活家居
健康养生
运动户外
职场理财
情感交际
母婴教育
时尚美容
知识问答
生活知识
搜索
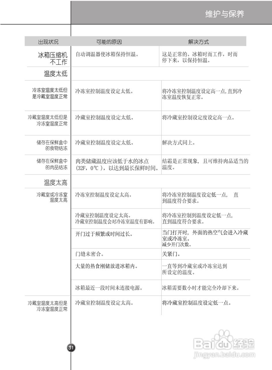
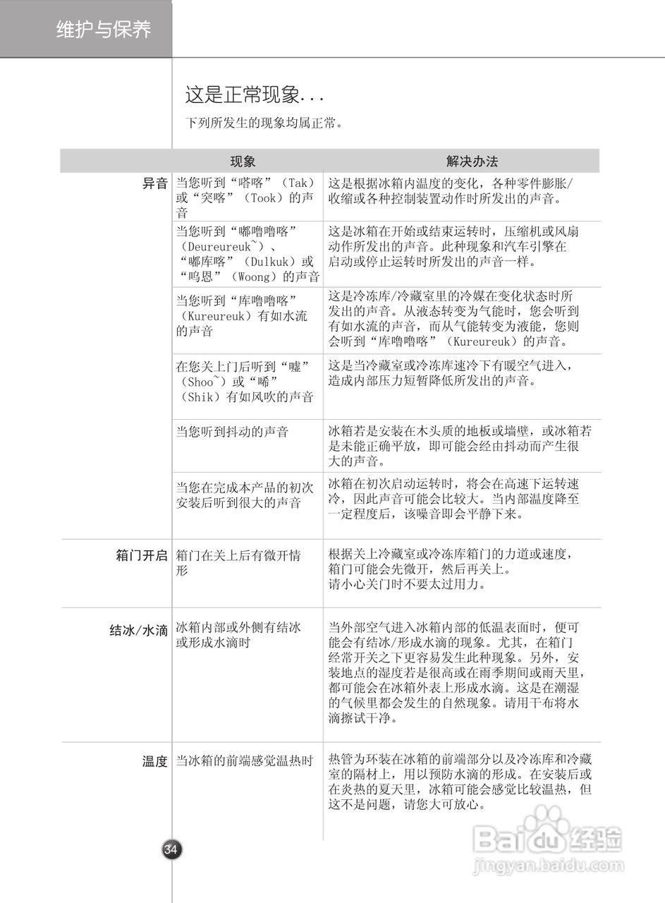
LG GR-B2376ATW冰箱使用说明书:[4]
2026-02-26 13:40:12
/>
(共篇)
上一篇:
声明:
本网站引用、摘录或转载内容仅供网站访问者交流或参考,不代表本站立场,如存在版权或非法内容,请联系站长删除,联系邮箱:site.kefu@qq.com。
相关推荐
怎样搭配过臀大毛衣开衫
阅读量:29
冬季半身裙怎么搭配外套
阅读量:29
军绿色风衣怎么搭配
阅读量:113
棕叶怎样煮才能不变形变色
阅读量:133
怎么区分瑞香和夹竹桃的?
阅读量:186
猜你喜欢
白羊座和什么座最配
肚子胀是什么原因
五星红旗你是我的骄傲是什么歌
越什么越什么的词语
school是什么意思英语
diesel是什么牌子
离殇是什么意思
青葱岁月是什么意思
纬度是什么意思
20年是什么婚
猜你喜欢
打牌一直输有什么预兆
p档是什么意思
情商是什么意思
遐想是什么意思
梅尼埃病是什么病
省委常委是什么级别
湄公鱼是什么鱼
who是什么意思
水瓶男和什么座最配
fast是什么意思