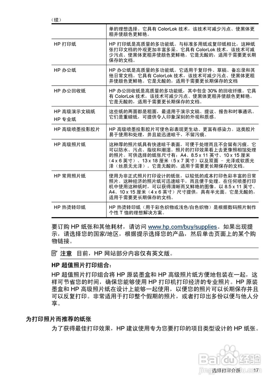
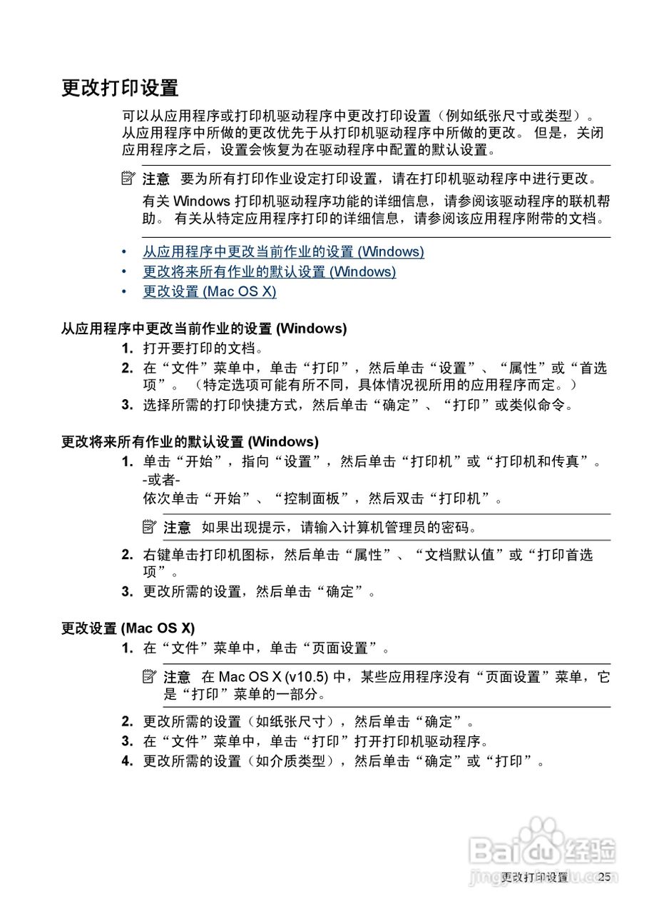
指南生活
首页
美食营养
手工爱好
生活家居
返回
指南生活
首页
美食营养
游戏数码
手工爱好
生活家居
健康养生
运动户外
职场理财
情感交际
母婴教育
时尚美容
知识问答
生活知识
生活百科
搜索
HP Officejet 6000(E609)打印机系列用户手册:[3]
2026-05-21 23:04:56
本篇为《HP Officejet 6000(E609)打印机系列用户手册》,主要介绍该产品的使用方法以及常见故障解决方案。
(共篇)
上一篇:
|
下一篇:
声明:
本网站引用、摘录或转载内容仅供网站访问者交流或参考,不代表本站立场,如存在版权或非法内容,请联系站长删除,联系邮箱:site.kefu@qq.com。
相关推荐
HP Officejet 6000(E609)打印机系列用户手册:[14]
阅读量:180
打印机驱动程序如何安装
阅读量:76
打印机彩色打印怎么设置 如何设置打印彩色
阅读量:37
打印机连不上电脑怎么办
阅读量:131
打印机状态错误怎么办
阅读量:81
猜你喜欢
海浮石的功效与作用
八宝茶的功效与作用
什么是俚语
石头画用什么颜料
枳壳的功效与作用
瓷器知识
东阿阿胶的作用
西瓜子的功效与作用
butterfly什么意思
沙姜的功效与作用
猜你喜欢
摄影知识
野葛根的作用与功效
紫苏的功效与作用
葛根茶的作用与功效
蛇床子的功效与作用
中国运动品牌
海风藤的功效与作用
红曲的功效与作用
综合知识
葵花籽的功效与作用