指南生活
首页
美食营养
手工爱好
生活家居
返回
指南生活
首页
美食营养
游戏数码
手工爱好
生活家居
健康养生
运动户外
职场理财
情感交际
母婴教育
时尚美容
知识问答
生活知识
生活百科
搜索
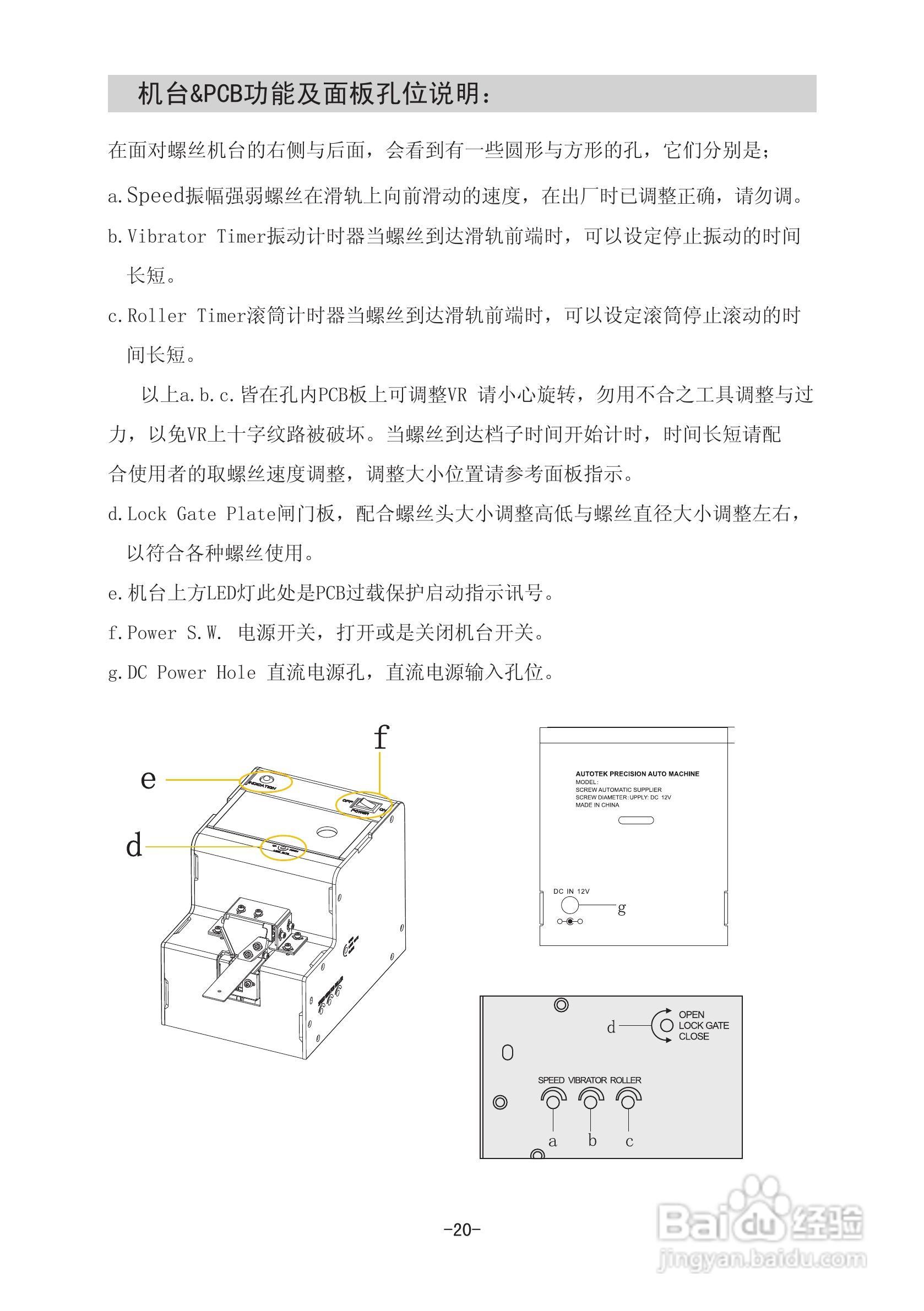
801-C螺丝机说明书:[3]
2026-04-26 15:44:37
本篇为《801-C螺丝机说明书》,主要介绍该产品的使用方法以及常见故障解决方案。
(共篇)
上一篇:
声明:
本网站引用、摘录或转载内容仅供网站访问者交流或参考,不代表本站立场,如存在版权或非法内容,请联系站长删除,联系邮箱:site.kefu@qq.com。
相关推荐
801-C螺丝机说明书:[2]
阅读量:136
800螺丝机说明书:[3]
阅读量:112
800螺丝机说明书:[2]
阅读量:189
螺丝机基本操作步骤
阅读量:186
螺丝如何测量
阅读量:85
猜你喜欢
ps怎么磨皮
快三怎么玩
怎么瘦
怎么装系统
pdf怎么打印
gta5飞机怎么起飞
紫菜蛋花汤怎么做
细菌性阴道炎怎么治疗
饺子馅怎么做
celebrate怎么读
猜你喜欢
脚痒怎么办
怎么带避孕套
尿道感染怎么办
应交增值税怎么算
呼吸不顺畅胸闷是怎么回事
婴儿湿疹怎么治
怎么计算预产期
怎么改电脑开机密码
一岁半宝宝拉肚子怎么办
wifi密码忘了怎么办