指南生活
首页
美食营养
手工爱好
生活家居
返回
指南生活
首页
美食营养
游戏数码
手工爱好
生活家居
健康养生
运动户外
职场理财
情感交际
母婴教育
时尚美容
知识问答
生活知识
生活百科
搜索
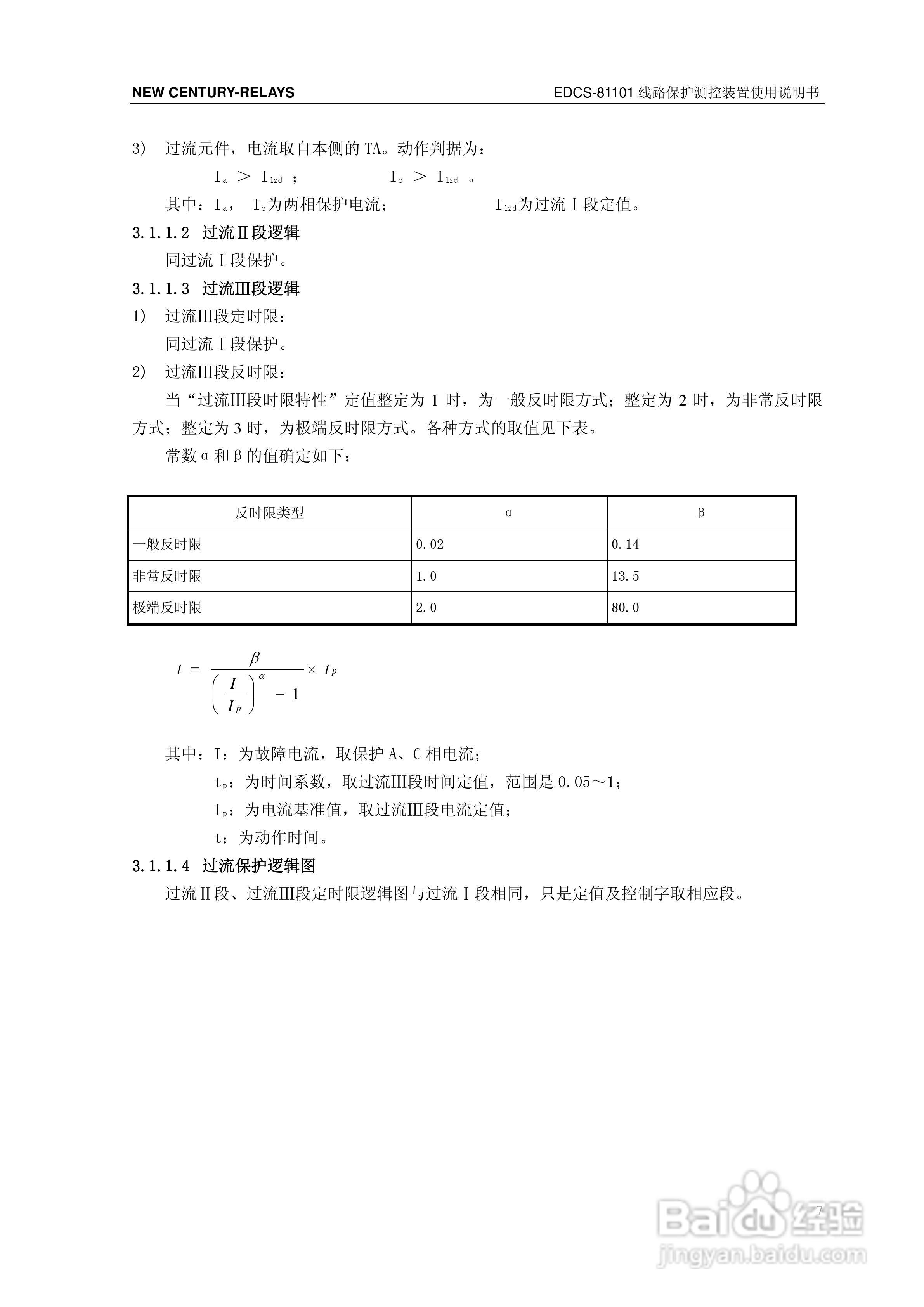
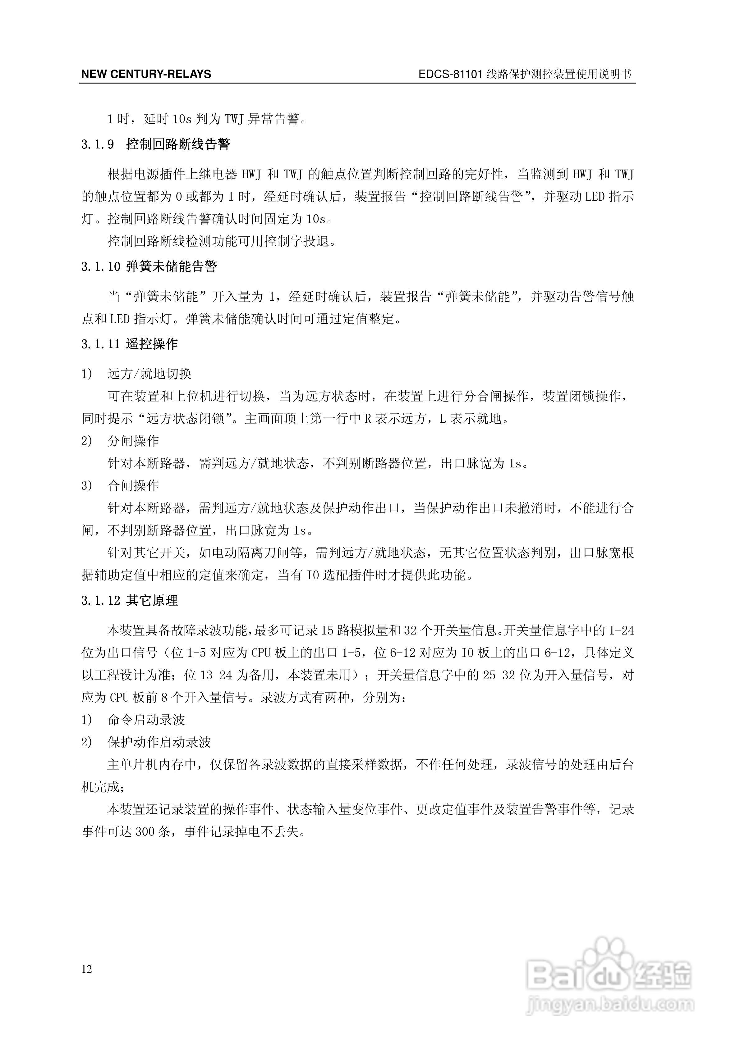
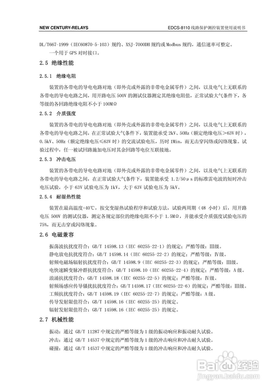
新世纪EDCS-81103线路保护测控装置说明书:[2]
2026-04-09 13:29:59
本篇为《新世纪EDCS-81103线路保护测控装置说明书》,主要介绍该产品的使用方法以及常见故障解决方案。
(共篇)
上一篇:
|
下一篇:
声明:
本网站引用、摘录或转载内容仅供网站访问者交流或参考,不代表本站立场,如存在版权或非法内容,请联系站长删除,联系邮箱:site.kefu@qq.com。
相关推荐
新世纪EDCS-81103线路保护测控装置说明书:[12]
阅读量:29
新世纪EDCS-81103线路保护测控装置说明书:[11]
阅读量:47
新世纪福音战士ol回收系统介绍
阅读量:92
新世纪EDCS-81103线路保护测控装置说明书:[6]
阅读量:141
新世纪EDCS-81103线路保护测控装置说明书:[5]
阅读量:195
猜你喜欢
甲子是什么意思
什么是粗纤维
优衣库什么意思
camera是什么意思
婀娜多姿的意思
满五唯一是什么意思
朝三暮四的意思
mto是什么意思
slide是什么意思
三令五申的意思
猜你喜欢
肺炎支原体抗体阳性是什么意思
race是什么意思
tx是什么意思
什么工作最有前途
shirt是什么意思中文
沧海一粟的意思
惟妙惟肖是什么意思
苹果刷机是什么意思
沸沸扬扬的意思
有什么好听的老歌