指南生活
首页
美食营养
手工爱好
生活家居
返回
指南生活
首页
美食营养
游戏数码
手工爱好
生活家居
健康养生
运动户外
职场理财
情感交际
母婴教育
时尚美容
知识问答
生活知识
生活百科
搜索
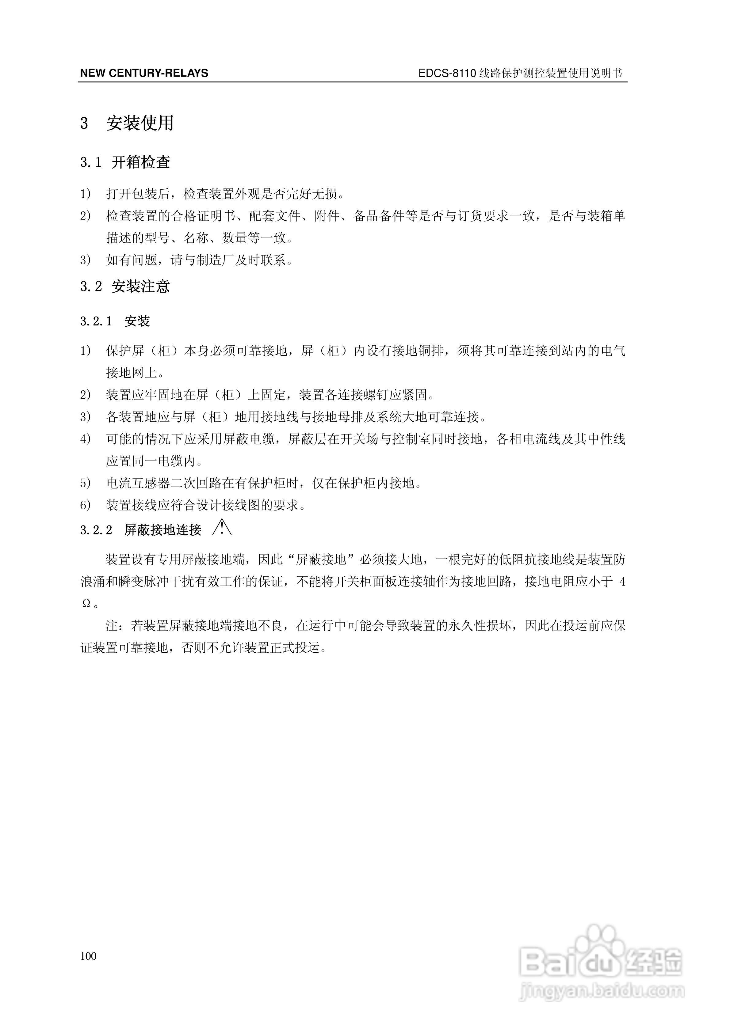
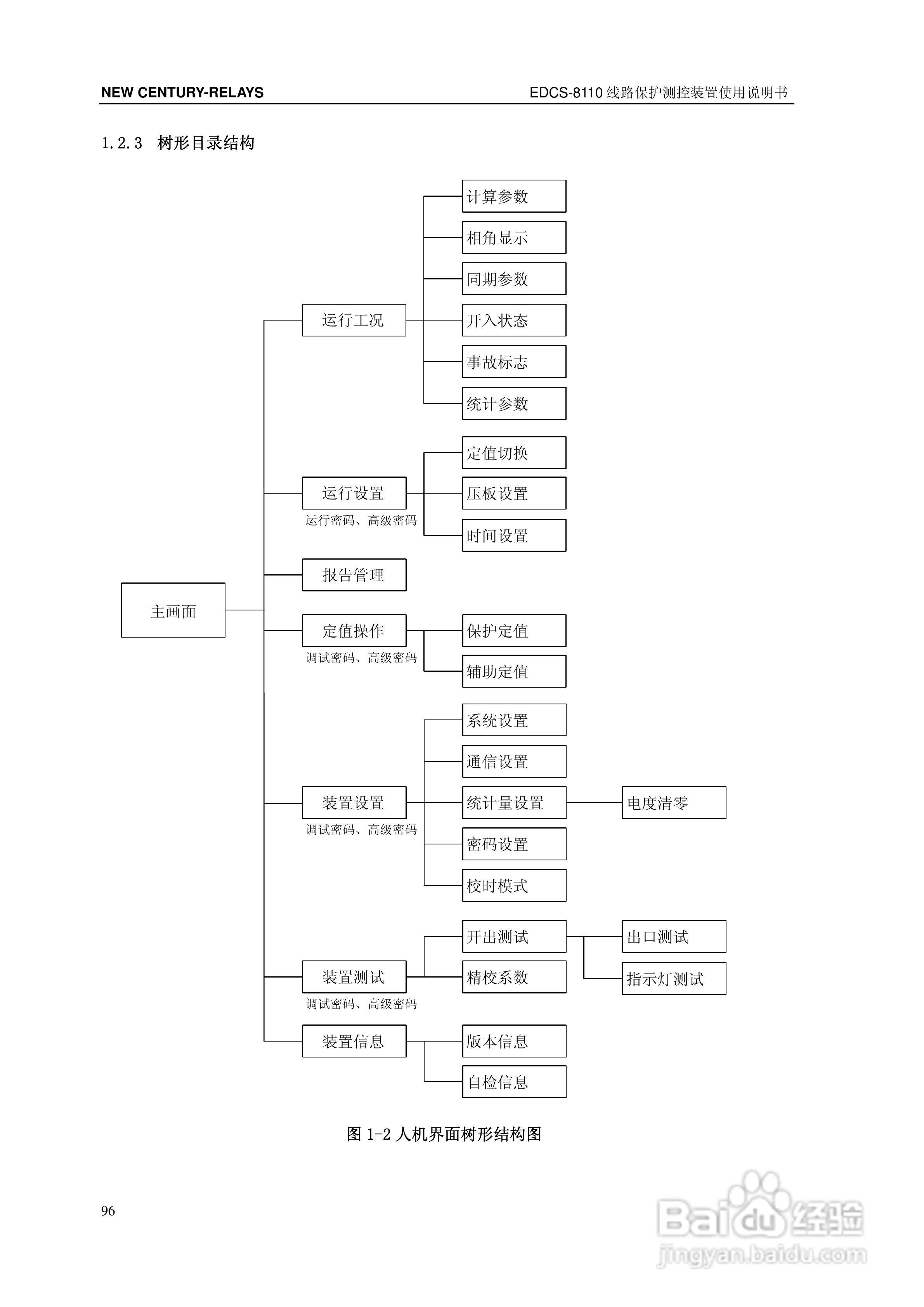
新世纪EDCS-81103线路保护测控装置说明书:[11]
2026-05-10 01:40:56
本篇为《新世纪EDCS-81103线路保护测控装置说明书》,主要介绍该产品的使用方法以及常见故障解决方案。
(共篇)
上一篇:
|
下一篇:
声明:
本网站引用、摘录或转载内容仅供网站访问者交流或参考,不代表本站立场,如存在版权或非法内容,请联系站长删除,联系邮箱:site.kefu@qq.com。
相关推荐
新世纪EDCS-81103线路保护测控装置说明书:[10]
阅读量:66
新世纪EDCS-81103线路保护测控装置说明书:[4]
阅读量:91
新世纪福音战士ol回收系统介绍
阅读量:41
新世纪EDCS-81103线路保护测控装置说明书:[6]
阅读量:175
新世纪EDCS-81103线路保护测控装置说明书:[3]
阅读量:152
猜你喜欢
柳条像什么比喻句
税负是什么意思
while是什么意思
see you什么意思
半联动是什么意思
什么的变化
hf是什么意思
小加一笔是什么字
内存条有什么用
ts什么意思
猜你喜欢
rear是什么意思
住房公积金有什么用
流鼻血是什么原因
黑天鹅事件是什么
way是什么意思
抄送是什么意思
七不出门八不回家什么意思
max什么意思
约数是什么
阿胶是什么做的