指南生活
首页
美食营养
手工爱好
生活家居
返回
指南生活
首页
美食营养
游戏数码
手工爱好
生活家居
健康养生
运动户外
职场理财
情感交际
母婴教育
时尚美容
知识问答
生活知识
搜索
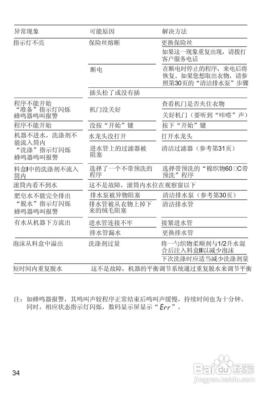
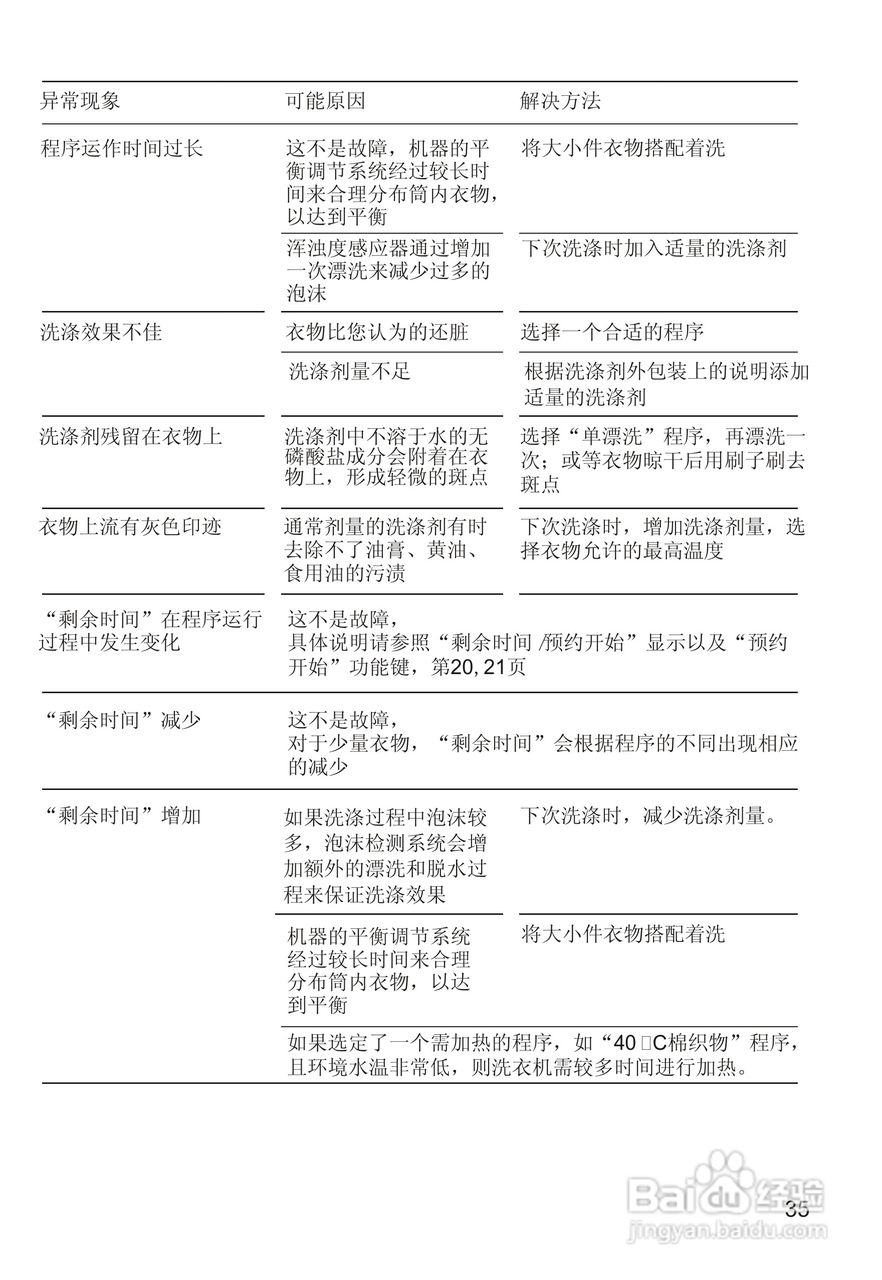
西门子SILVER2005 洗衣机说明书:[4]
2025-12-28 22:31:48
(共篇)
上一篇:
|
下一篇:
声明:
本网站引用、摘录或转载内容仅供网站访问者交流或参考,不代表本站立场,如存在版权或非法内容,请联系站长删除,联系邮箱:site.kefu@qq.com。
相关推荐
西门子Silver2005洗衣机使用说明书:[4]
阅读量:142
西门子Silver2005洗衣机使用说明书:[5]
阅读量:80
西门子Silver2005洗衣机使用说明书:[1]
阅读量:35
西门子Silver2005洗衣机使用说明书:[6]
阅读量:158
西门子 SILVER2205 洗衣机说明书:[4]
阅读量:68
猜你喜欢
椰枣的功效与作用
运动会见闻600字
什么是色温
龙井茶的功效与作用
紫葡萄的功效与作用
boyfriend什么意思
高中历史知识点总结
山楂水的功效与作用
什么是优化
小叶紫檀的功效与作用
猜你喜欢
有什么电视剧好看
例假期间能吃什么水果
运动会报道稿200字
八上历史知识点
南北杏的功效与作用
荞麦茶的功效与作用
什么是高汤
刺蒺藜的功效与作用
明星养小鬼什么意思
灯心草的功效与作用