指南生活
首页
美食营养
手工爱好
生活家居
返回
指南生活
首页
美食营养
游戏数码
手工爱好
生活家居
健康养生
运动户外
职场理财
情感交际
母婴教育
时尚美容
搜索
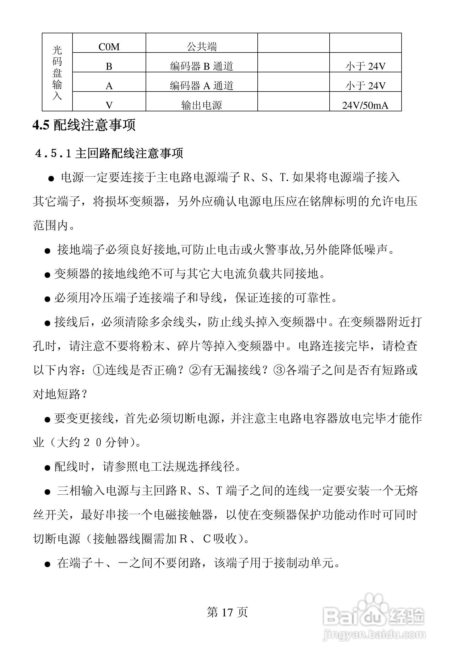
佛朗克 FRB6000GP系列变频器用户手册:[3]
2025-10-19 09:22:13
本篇为《佛朗克 FRB6000GP系列变频器用户手册》,主要介绍该产品的使用方法以及常见故障解决方案。
(共篇)
上一篇:
|
下一篇:
声明:
本网站引用、摘录或转载内容仅供网站访问者交流或参考,不代表本站立场,如存在版权或非法内容,请联系站长删除,联系邮箱:site.kefu@qq.com。
相关推荐
佛朗克 FRB6000GP系列变频器用户手册:[6]
阅读量:174
佛朗克 FRB6000GP系列变频器用户手册:[5]
阅读量:175
汇川ME320L-4045电梯专用变频器用户手册:[3]
阅读量:48
佛朗克 FRB6000GP系列变频器用户手册:[4]
阅读量:93
佛朗克 FRB6000GP系列变频器用户手册:[1]
阅读量:187
猜你喜欢
鹦鹉的生活习性
幽门螺旋杆菌阳性是什么意思
贴息是什么意思
炉石防沉迷怎么解除
如何进行市场细分
如何判断车距
怎么看谁特别关心我
如何经营好服装店
7岁小孩怎么教育
痔疮出血怎么治疗
猜你喜欢
碱性磷酸酶偏高是什么意思
向往的生活在线观看免费第四季
怎么调电脑待机时间
在家如何健身
慈溪的秘密生活
文件误删怎么恢复
如何调整图片大小
生活馆
陀螺世界怎么玩
组织生活会