指南生活
首页
美食营养
手工爱好
生活家居
返回
指南生活
首页
美食营养
游戏数码
手工爱好
生活家居
健康养生
运动户外
职场理财
情感交际
母婴教育
时尚美容
知识问答
生活知识
生活百科
搜索
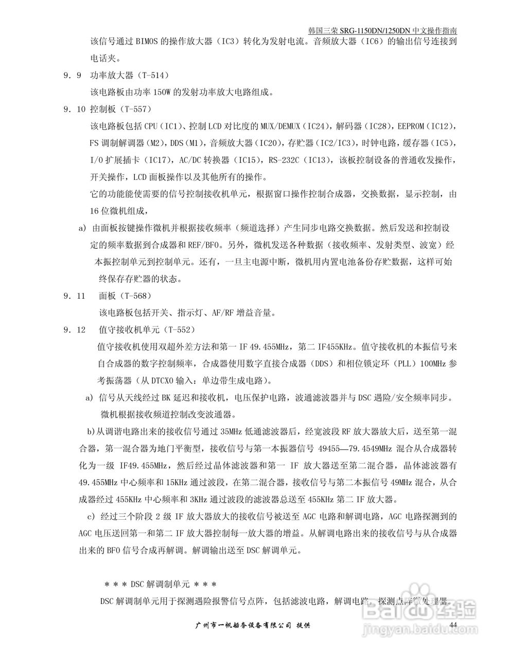
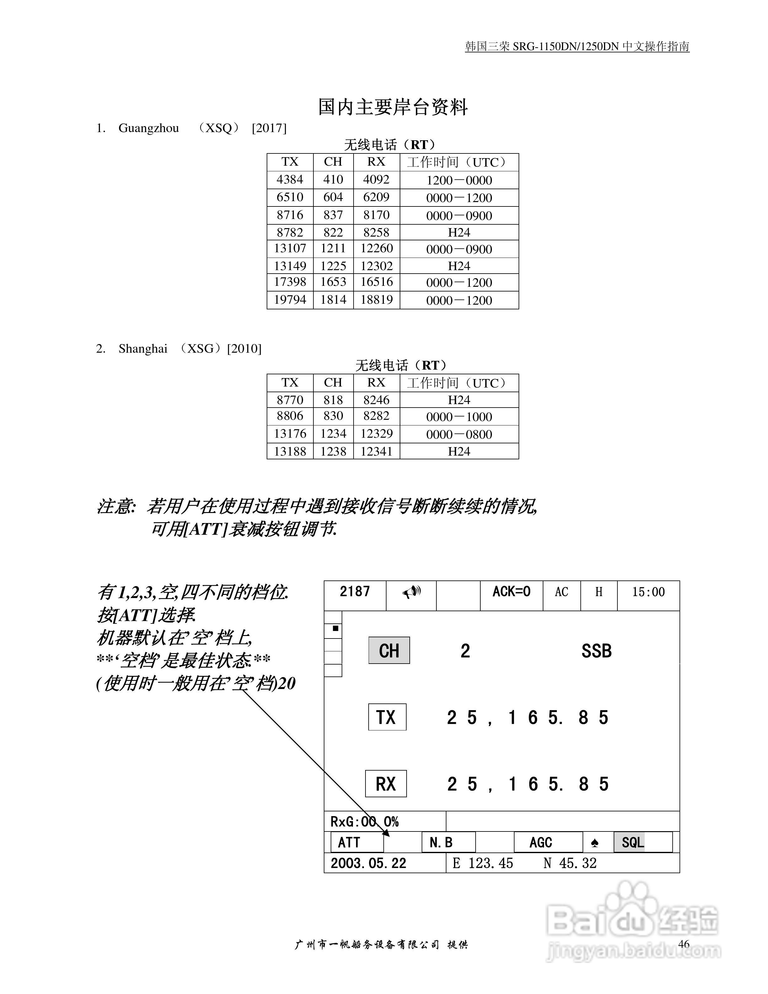
SRG-1150DN/SRG-1250DN MF/HF/DSC收发机中文操作手册:[5]
2026-04-01 06:29:33
本篇为《SRG-1150DN/SRG-1250DN MF/HF/DSC收发机中文操作手册》,主要介绍该产品的使用方法以及常见故障解决方案。
(共篇)
上一篇:
|
下一篇:
声明:
本网站引用、摘录或转载内容仅供网站访问者交流或参考,不代表本站立场,如存在版权或非法内容,请联系站长删除,联系邮箱:site.kefu@qq.com。
相关推荐
SRG-1150DN/SRG-1250DN MF/HF/DSC收发机中文操作手册:[1]
阅读量:72
SRG-1150DN/SRG-1250DN MF/HF/DSC收发机中文操作手册:[2]
阅读量:22
三荣电子SRG-1150N收发机操作手册:[6]
阅读量:178
三荣电子SRG-1150N收发机操作手册:[7]
阅读量:60
三荣电子SRG-1150N收发机操作手册:[8]
阅读量:82
猜你喜欢
伤心的女人怎么了
教练证怎么考
怎么测胸围
苹果手机缓存怎么清理
萝卜腿怎么变细变直
disneyland怎么读
今日头条极速版怎么赚钱
我的世界剪刀怎么做
哺乳期感冒怎么办
cad怎么创建块
猜你喜欢
卫新洗衣液怎么样
证书风险怎么解决
鱼怎么养
苹果通话时怎么录音
一直流鼻涕怎么办
软键盘怎么调出来
宝宝吐奶怎么办
尿频尿急怎么办
得了湿疹怎么办
笔记本怎么看配置