指南生活
首页
美食营养
手工爱好
生活家居
返回
指南生活
首页
美食营养
游戏数码
手工爱好
生活家居
健康养生
运动户外
职场理财
情感交际
母婴教育
时尚美容
知识问答
生活知识
生活百科
搜索
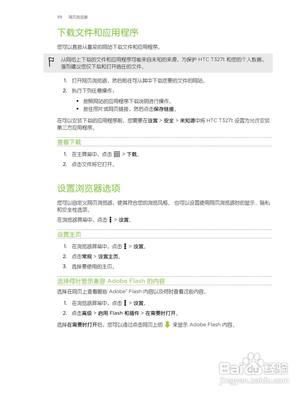
多普达HTC T327t手机使用说明书:[6]
2026-03-28 04:29:34
(共篇)
上一篇:
|
下一篇:
声明:
本网站引用、摘录或转载内容仅供网站访问者交流或参考,不代表本站立场,如存在版权或非法内容,请联系站长删除,联系邮箱:site.kefu@qq.com。
相关推荐
多普达HTC T327t手机使用说明书:[14]
阅读量:62
多普达HTC T327t手机使用说明书:[11]
阅读量:125
HTC(多普达) HTC EVO Design手机说明书:[6]
阅读量:53
HTC(多普达) HTC TITAN II手机说明书:[6]
阅读量:153
HTC T327t 获取ROOT权限
阅读量:164
猜你喜欢
pond是什么意思
什么动画电影好看
三相四线是什么意思
什么英文字母最多人喜欢听呢
ssci是什么意思
bamboo是什么意思
后继有人的意思
local是什么意思
倾注的意思
云裳广场舞你牛什么牛
猜你喜欢
卡片机是什么意思
鱼贯而出的意思
trf是什么意思
什么下载软件最好
喜得贵子祝福语
东莞地铁什么时候开通
treasure是什么意思
tencent是什么意思
beyond什么意思
循规蹈矩是什么意思