指南生活
首页
美食营养
手工爱好
生活家居
返回
指南生活
首页
美食营养
游戏数码
手工爱好
生活家居
健康养生
运动户外
职场理财
情感交际
母婴教育
时尚美容
知识问答
生活知识
搜索
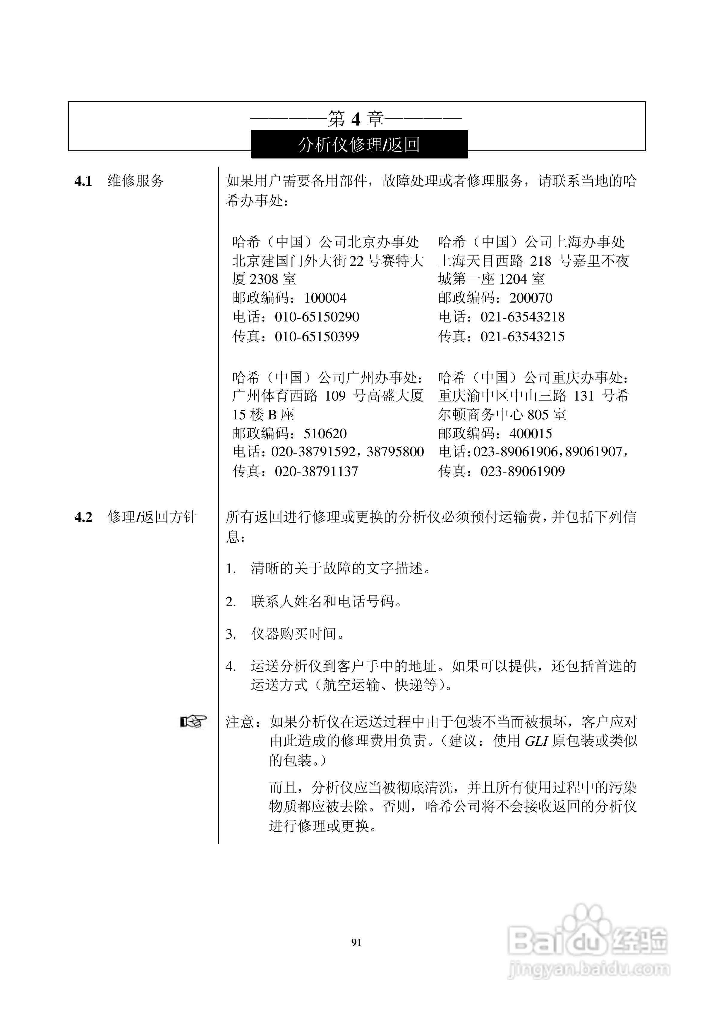
HACH P33 型 pH/ORP分析仪仪器操作手册:[10]
2025-12-28 10:34:15
本篇为《HACH P33 型 pH/ORP分析仪仪器操作手册》,主要介绍该产品的使用方法以及常见故障解决方案。
(共篇)
上一篇:
声明:
本网站引用、摘录或转载内容仅供网站访问者交流或参考,不代表本站立场,如存在版权或非法内容,请联系站长删除,联系邮箱:site.kefu@qq.com。
相关推荐
HACH P33 型 pH/ORP分析仪仪器操作手册:[3]
阅读量:128
HACH P33 型 pH/ORP分析仪仪器操作手册:[5]
阅读量:164
HACH P53型pH/ORP分析仪器操作手册:[10]
阅读量:155
HACH P33 型 pH/ORP分析仪仪器操作手册:[2]
阅读量:175
HACH P33 型 pH/ORP分析仪仪器操作手册:[7]
阅读量:43
猜你喜欢
电脑文件夹怎么加密
散光怎么办
西南交大怎么样
pleasure怎么读
2岁宝宝便秘怎么办
痘印怎么去
炸带鱼怎么做好吃
朋友欠钱不还怎么办
贴吧怎么加好友
俞灏明怎么被烧的
猜你喜欢
屏幕刷新率怎么调
怎么绑鱼钩
加油英文怎么说
车厘子怎么保存才新鲜
怎么重装电脑系统
怎么把手机的照片传到电脑
安卓微信怎么设置主题皮肤
猪腰子怎么做好吃
英语怎么才能学好
cad平行线怎么画