指南生活
首页
美食营养
手工爱好
生活家居
返回
指南生活
首页
美食营养
游戏数码
手工爱好
生活家居
健康养生
运动户外
职场理财
情感交际
母婴教育
时尚美容
知识问答
生活知识
生活百科
搜索
SONY索尼 HDR-PJ760E PJ760VE数码摄像机说明书:[10]
2026-05-10 19:54:03
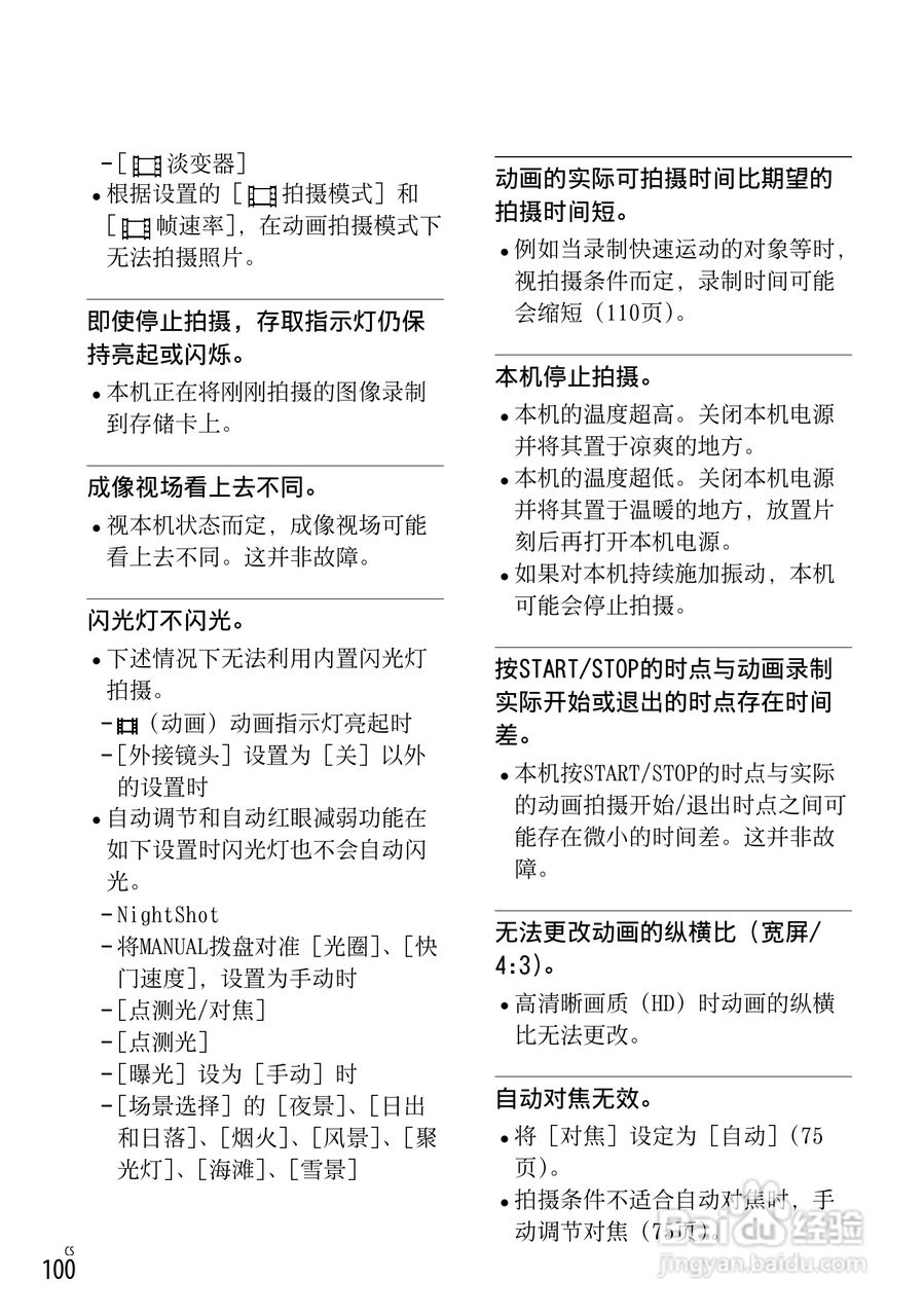
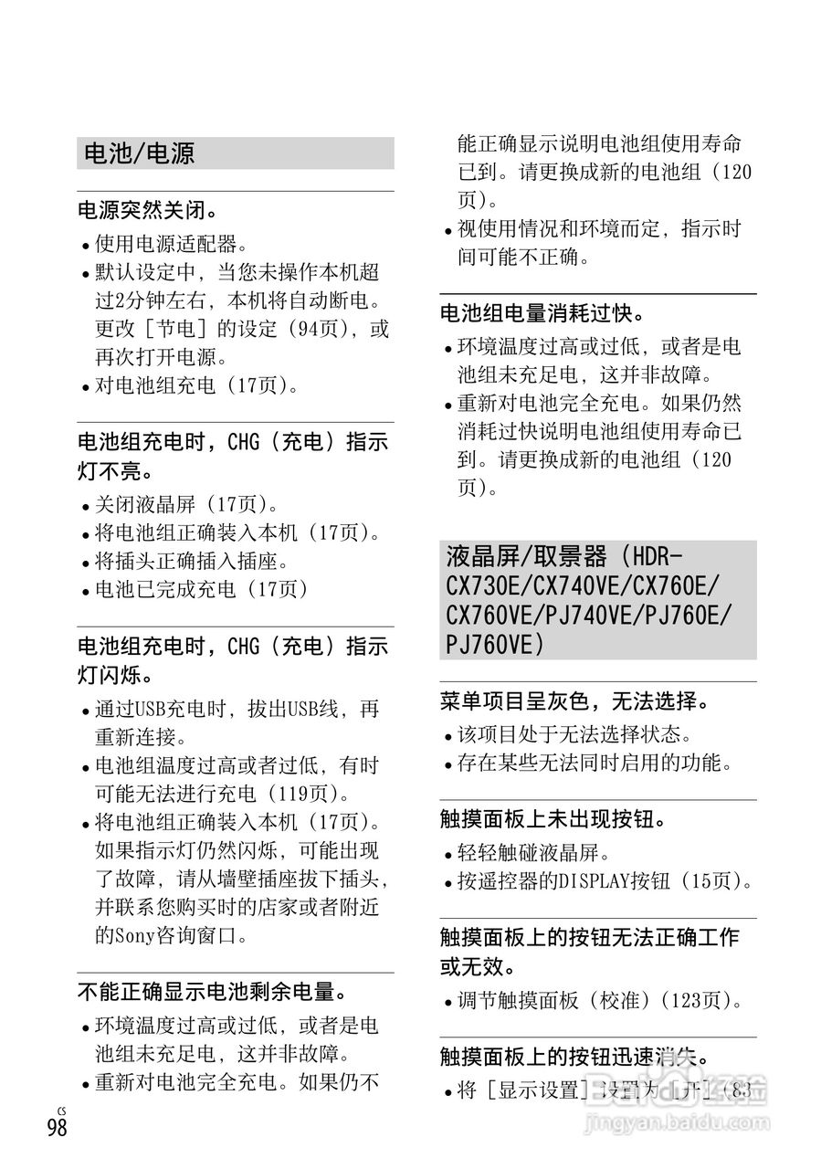
本篇为《SONY索尼 HDR-PJ760E PJ760VE数码摄像机说明书》,主要介绍该产品的使用方法以及常见故障解决方案。
(共篇)
上一篇:
|
下一篇:
声明:
本网站引用、摘录或转载内容仅供网站访问者交流或参考,不代表本站立场,如存在版权或非法内容,请联系站长删除,联系邮箱:site.kefu@qq.com。
相关推荐
SONY索尼 HDR-PJ760E PJ760VE数码摄像机说明书:[11]
阅读量:186
SONY索尼 HDR-PJ760E PJ760VE数码摄像机说明书:[14]
阅读量:184
SONY索尼 HDR-PJ760E PJ760VE数码摄像机说明书:[13]
阅读量:108
SONY索尼 HDR-PJ760E PJ760VE数码摄像机说明书:[7]
阅读量:179
SONY索尼 HDR-PJ760E PJ760VE数码摄像机说明书:[6]
阅读量:44
猜你喜欢
美团外卖怎么加入
怎么查违章
潺潺怎么读
自动回复怎么设置
心无旁骛怎么读
闫芳最后怎么处理的
月经量多怎么办
白菜汤怎么做好吃
宝贝不大怎么让你舒服
社保卡怎么用
猜你喜欢
关节响是怎么回事
我的世界活塞门怎么做
海信中央空调怎么样
剖面图方向怎么看
蛀牙怎么办
没身份证怎么坐飞机
bounce怎么读
笔记本怎么截图
沙宣洗发水怎么样
全身发痒是怎么回事