指南生活
首页
美食营养
手工爱好
生活家居
返回
指南生活
首页
美食营养
游戏数码
手工爱好
生活家居
健康养生
运动户外
职场理财
情感交际
母婴教育
时尚美容
知识问答
生活知识
生活百科
搜索
SONY索尼 HDR-PJ760E PJ760VE数码摄像机说明书:[11]
2026-03-27 04:53:54
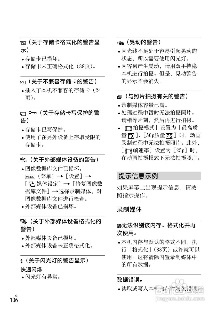
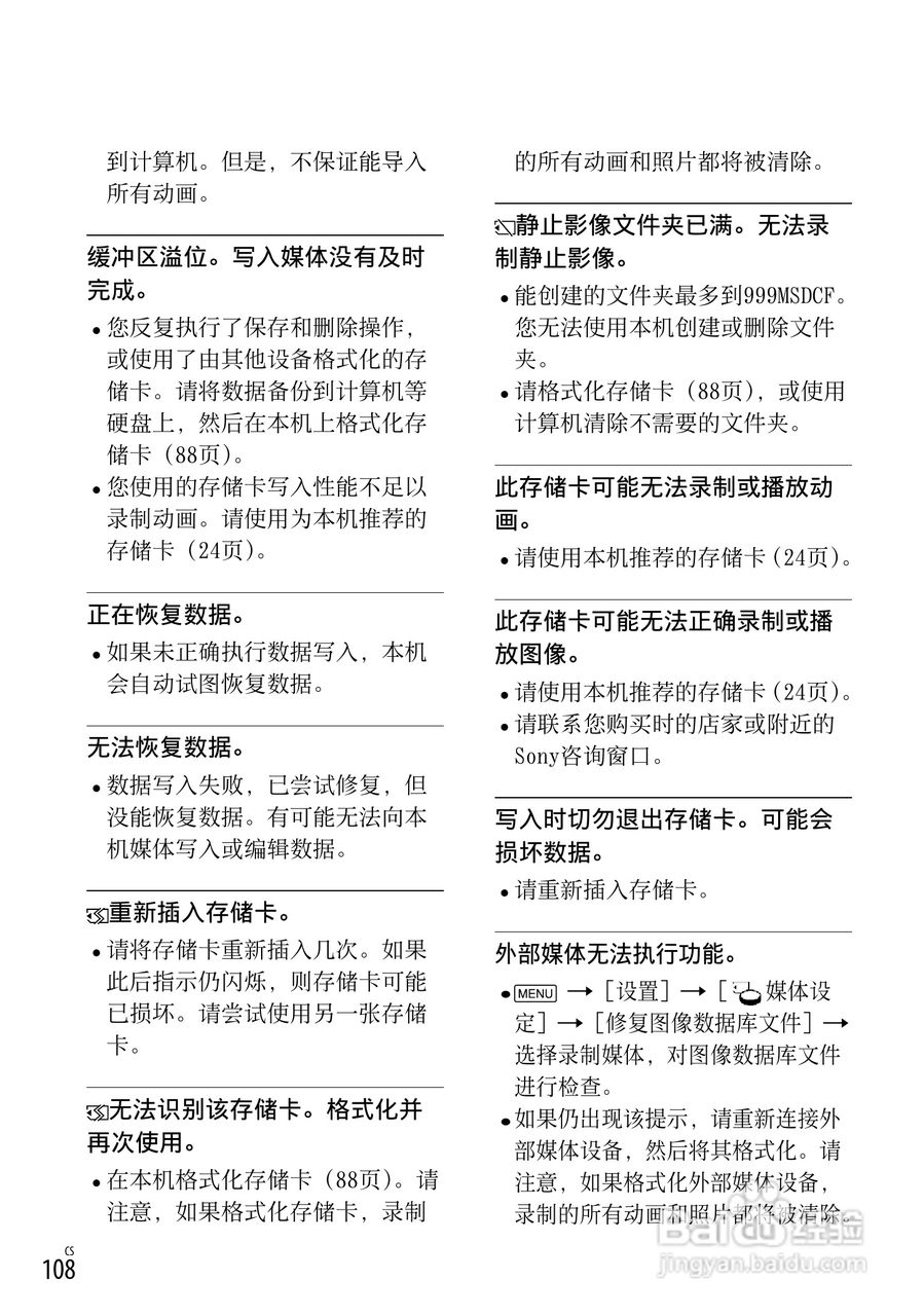
本篇为《SONY索尼 HDR-PJ760E PJ760VE数码摄像机说明书》,主要介绍该产品的使用方法以及常见故障解决方案。
(共篇)
上一篇:
|
下一篇:
声明:
本网站引用、摘录或转载内容仅供网站访问者交流或参考,不代表本站立场,如存在版权或非法内容,请联系站长删除,联系邮箱:site.kefu@qq.com。
相关推荐
SONY索尼 HDR-PJ760E PJ760VE数码摄像机说明书:[12]
阅读量:60
SONY索尼 HDR-PJ760E PJ760VE数码摄像机说明书:[5]
阅读量:106
SONY索尼 HDR-PJ760E PJ760VE数码摄像机说明书:[7]
阅读量:156
SONY索尼 HDR-PJ760E PJ760VE数码摄像机说明书:[4]
阅读量:73
SONY索尼 HDR-PJ760E PJ760VE数码摄像机说明书:[6]
阅读量:106
猜你喜欢
秋天穿什么
水银中毒有什么症状
层出不穷的意思
契合是什么意思
此地无银三百两是什么意思
坎坷的意思
慢性咽炎喝什么茶
gprs是什么意思
ooc是什么意思
西裤配什么上衣好看
猜你喜欢
三次元是什么意思
小巧玲珑的意思
走投无路的意思
有什么好看的爱情电影
乙肝核心抗体阳性是什么意思
250是什么意思
悻悻的意思
松果菊的功效与作用
薰衣草精油的功效与作用
今年什么生意好做