指南生活
首页
美食营养
手工爱好
生活家居
返回
指南生活
首页
美食营养
游戏数码
手工爱好
生活家居
健康养生
运动户外
职场理财
情感交际
母婴教育
时尚美容
知识问答
生活知识
生活百科
搜索
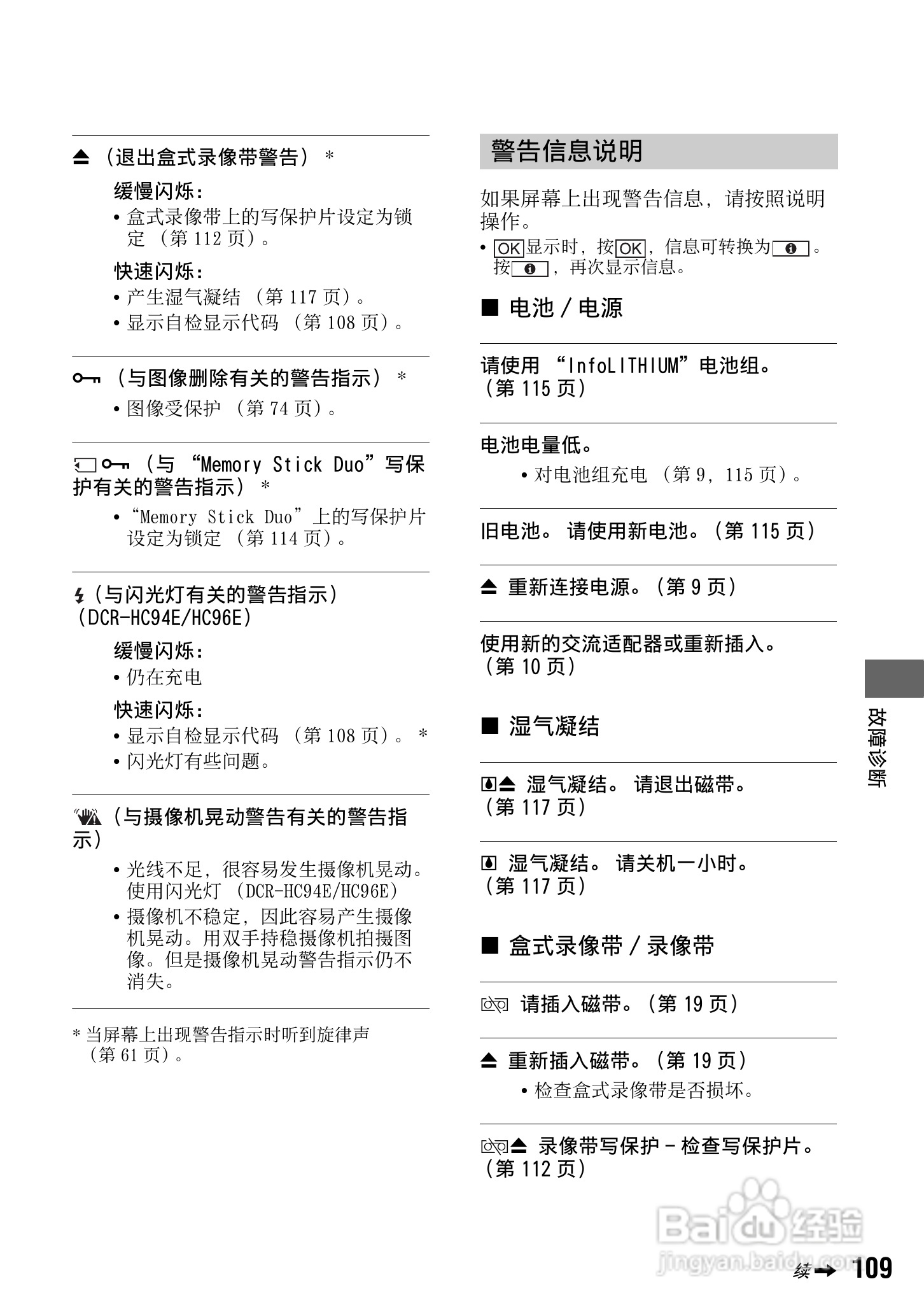
索尼DCR-HC94E数码摄像机使用说明书:[11]
2026-04-23 07:56:02
本篇为《索尼DCR-HC94E数码摄像机使用说明书》,主要介绍该产品的使用方法以及常见故障解决方案。
(共篇)
上一篇:
|
下一篇:
声明:
本网站引用、摘录或转载内容仅供网站访问者交流或参考,不代表本站立场,如存在版权或非法内容,请联系站长删除,联系邮箱:site.kefu@qq.com。
相关推荐
索尼DCR-HC94E数码摄像机使用说明书:[12]
阅读量:192
索尼DCR-HC94E数码摄像机使用说明书:[7]
阅读量:142
索尼DCR-HC94E数码摄像机使用说明书:[6]
阅读量:127
索尼DCR-SR70E数码摄像机使用说明书:[11]
阅读量:147
索尼a7r2视频拍摄如何设置
阅读量:62
猜你喜欢
黑天鹅事件是什么意思
大腿根部疼痛是什么原因
noise是什么意思
开黄腔什么意思
什么是erp
春分是什么意思
太原有什么好玩的地方
蠢蠢欲动是什么意思
免税店是什么意思
什么是住房公积金
猜你喜欢
沙雕什么意思
纤维瘤是什么
什么是诗歌
精子是什么颜色
文替是什么意思
菜板什么材质的好
懒惰的反义词是什么
四物汤什么时候喝最好
县级市和县有什么区别
什么是市场经济