指南生活
首页
美食营养
手工爱好
生活家居
返回
指南生活
首页
美食营养
游戏数码
手工爱好
生活家居
健康养生
运动户外
职场理财
情感交际
母婴教育
时尚美容
知识问答
生活知识
生活百科
搜索
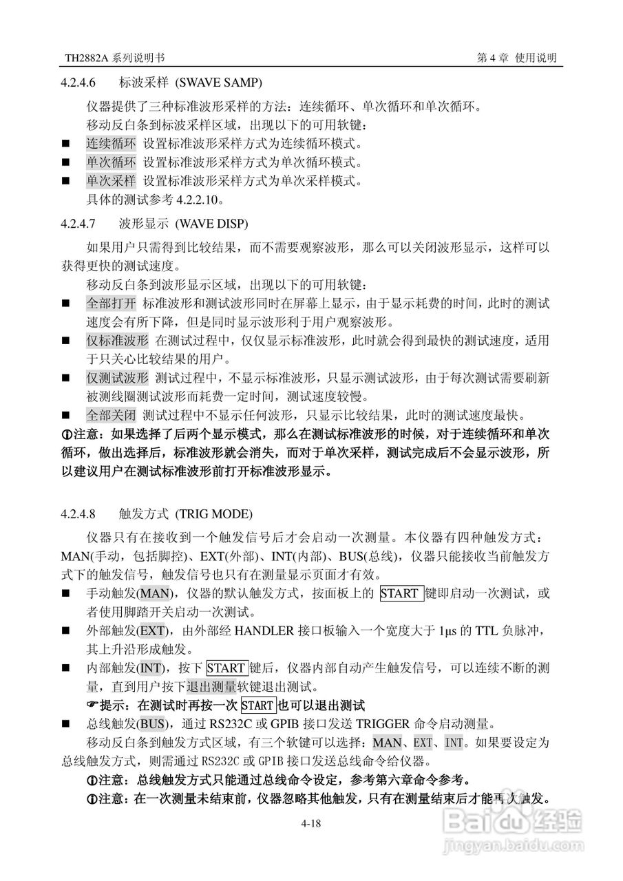
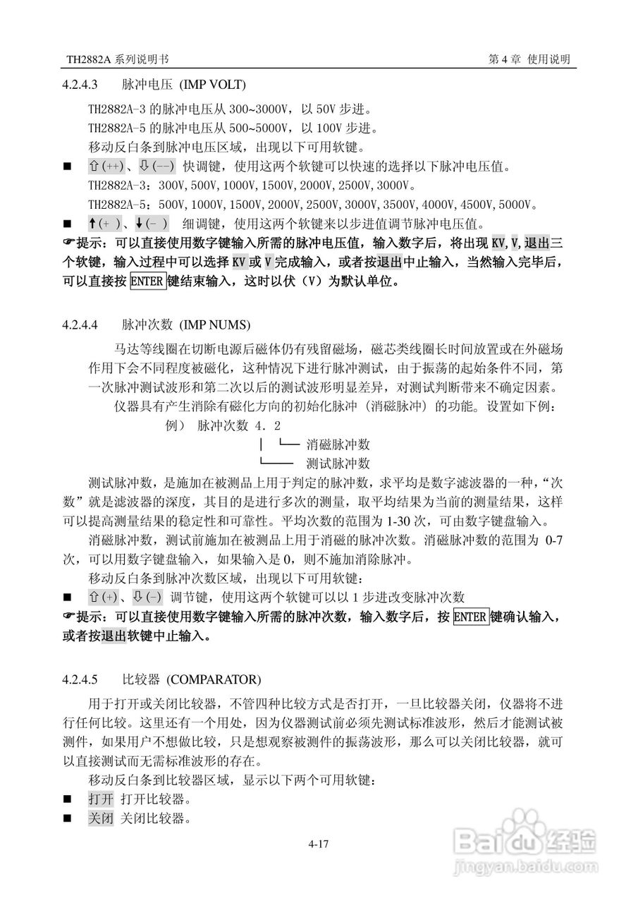
锦流源电子TH2882A-3 -5线圈类匝间绝缘测试仪说明书:[4]
2026-05-12 16:44:22
本篇为《锦流源电子TH2882A-3 -5线圈类匝间绝缘测试仪说明书》,主要介绍该产品的使用方法以及常见故障解决方案。
(共篇)
上一篇:
|
下一篇:
声明:
本网站引用、摘录或转载内容仅供网站访问者交流或参考,不代表本站立场,如存在版权或非法内容,请联系站长删除,联系邮箱:site.kefu@qq.com。
相关推荐
锦流源电子TH2776电感测试仪说明书:[3]
阅读量:82
锦流源电子TH2619大电容测试仪说明书:[3]
阅读量:151
常州同惠TH2882系列脉冲式线圈测试仪说明书:[3]
阅读量:130
4个步骤帮助您选择合适的绝缘测试仪
阅读量:30
南京长盛CS9918N匝间绝缘耐压测试仪说明书:[3]
阅读量:53
猜你喜欢
摇钱树苗怎么种
小资生活加盟
如何开发新客户
如何下载歌词
花瑶花护肤品怎么样
市盈率是什么意思
10月23日是什么星座
糜烂生活手抄本
牛鬼蛇神是什么意思
玉蝶怎么养
猜你喜欢
老年人便秘怎么治
三月是什么星座
佰草集新七白怎么样
如何计算建筑面积
cue是什么意思
手机怎么连接不上电脑
如何输入分数
hpv检查是什么
如何制作蛋糕
如何卜卦