指南生活
首页
美食营养
手工爱好
生活家居
返回
指南生活
首页
美食营养
游戏数码
手工爱好
生活家居
健康养生
运动户外
职场理财
情感交际
母婴教育
时尚美容
知识问答
生活知识
生活百科
搜索
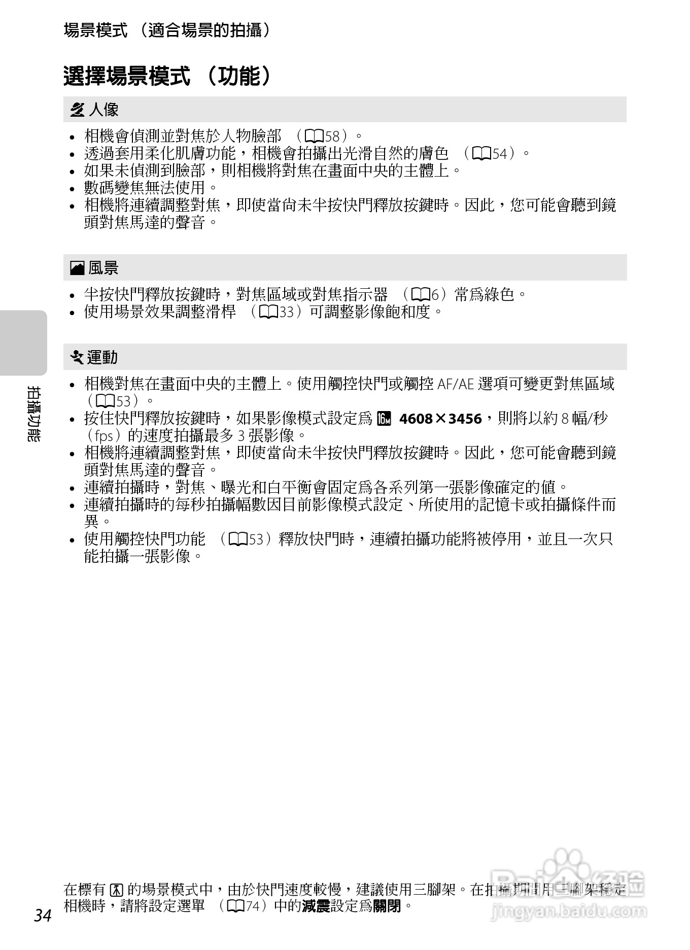
尼康COOLPIX S800c数码相机使用说明书:[6]
2026-03-30 17:00:09
本篇为《尼康COOLPIX S800c数码相机使用说明书》,主要介绍该产品的使用方法以及常见故障解决方案。
(共篇)
上一篇:
|
下一篇:
声明:
本网站引用、摘录或转载内容仅供网站访问者交流或参考,不代表本站立场,如存在版权或非法内容,请联系站长删除,联系邮箱:site.kefu@qq.com。
相关推荐
尼康COOLPIX S800c数码相机使用说明书:[12]
阅读量:92
尼康COOLPIX S800c数码相机使用说明书:[11]
阅读量:112
数码相机单反相机传感器清洁
阅读量:143
尼康COOLPIX S800c数码相机使用说明书:[19]
阅读量:66
尼康COOLPIX S800c数码相机使用说明书:[15]
阅读量:141
猜你喜欢
6月17日是什么星座
梦见死人复活什么预兆
女人梦见猫是什么预兆
结膜炎用什么眼药水
什么是过渡句
股票dr开头是什么意思
今年什么年
乳腺钙化是什么意思
受让是什么意思
客单价是什么意思
猜你喜欢
骁龙765g相当于什么处理器
water是什么意思
补办身份证需要什么
分辨率是什么意思
wuli是什么意思
odd是什么意思
蒟蒻是什么
兰州有什么好玩的地方
空虚是什么意思
自欺欺人是什么意思