指南生活
首页
美食营养
手工爱好
生活家居
返回
指南生活
首页
美食营养
游戏数码
手工爱好
生活家居
健康养生
运动户外
职场理财
情感交际
母婴教育
时尚美容
知识问答
生活知识
生活百科
搜索
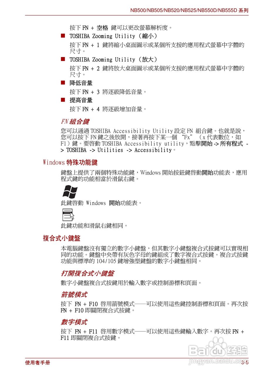
东芝NB500笔记本电脑使用说明书:[4]
2026-04-10 18:11:22
本篇为《东芝NB500笔记本电脑使用说明书》,主要介绍该产品的使用方法以及常见故障解决方案。
(共篇)
上一篇:
|
下一篇:
声明:
本网站引用、摘录或转载内容仅供网站访问者交流或参考,不代表本站立场,如存在版权或非法内容,请联系站长删除,联系邮箱:site.kefu@qq.com。
相关推荐
东芝NB500笔记本电脑使用说明书:[8]
阅读量:92
东芝NB500笔记本电脑使用说明书:[2]
阅读量:181
东芝NB500笔记本电脑使用说明书:[3]
阅读量:81
东芝NB500笔记本电脑使用说明书:[1]
阅读量:75
东芝NB500笔记本电脑使用说明书:[6]
阅读量:104
猜你喜欢
我的世界怎么做箭
虚拟打印机怎么安装
文本文档怎么改格式
苹果4s怎么越狱
大学自我鉴定怎么写
心怎么折
笔记本电脑开机黑屏怎么办
脚面疼是怎么回事
凉鞋磨脚怎么办
小腹坠胀是怎么回事
猜你喜欢
在家里怎么赚钱
种子怎么下载
怎么看自己电脑型号
咽喉肿痛怎么办
怎么退出公会
银杏果怎么吃不中毒
怎么收藏淘宝店铺
尿素氮高是怎么回事
鱼片怎么做
word水印怎么去掉