指南生活
首页
美食营养
手工爱好
生活家居
返回
指南生活
首页
美食营养
游戏数码
手工爱好
生活家居
健康养生
运动户外
职场理财
情感交际
母婴教育
时尚美容
知识问答
生活知识
搜索
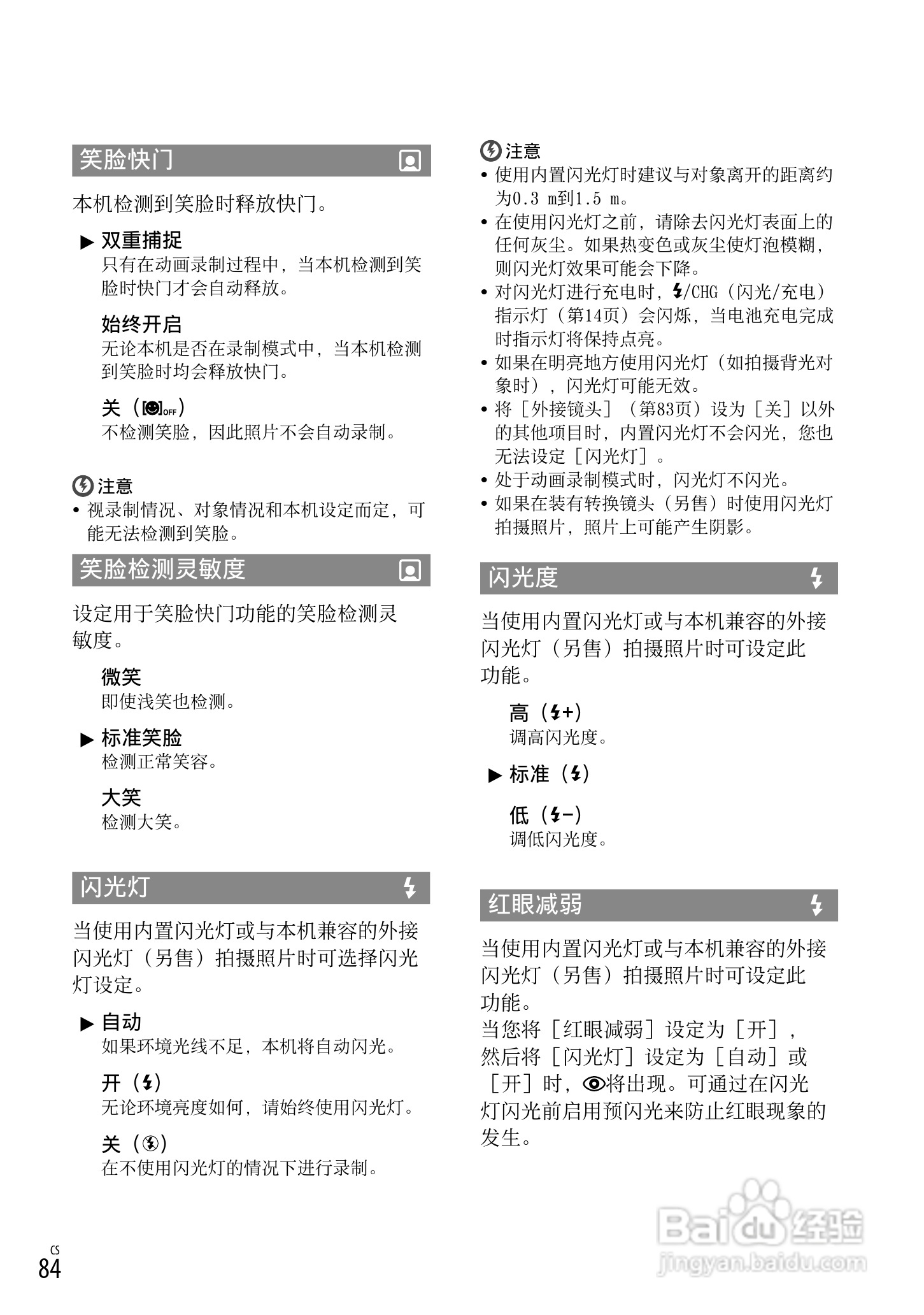
索尼HDR-CX700E数码相机使用说明书:[9]
2025-12-11 10:30:43
本篇为《索尼HDR-CX700E数码相机使用说明书》,主要介绍该产品的使用方法以及常见故障解决方案。
(共篇)
上一篇:
|
下一篇:
声明:
本网站引用、摘录或转载内容仅供网站访问者交流或参考,不代表本站立场,如存在版权或非法内容,请联系站长删除,联系邮箱:site.kefu@qq.com。
相关推荐
索尼HDR-CX700E数码相机使用说明书:[7]
阅读量:28
索尼HDR-CX700E数码相机使用说明书:[5]
阅读量:144
索尼HDR-CX560E数码相机使用说明书:[9]
阅读量:37
索尼耳机煲机方法
阅读量:132
索尼a7r2视频拍摄如何设置
阅读量:191
猜你喜欢
运动衣
维生素e祛斑吗
土豆与什么食物相克
ripe是什么意思
打喷嚏代表什么
善良的反义词是什么
什么叫高血压
运动会的广播稿
蟹爪兰的养殖方法和注意事项
你什么都没看见
猜你喜欢
update是什么意思
beta什么意思
缺少维生素a的症状
海苔是什么
鳄梨是什么
绣球花的养殖方法和注意事项
身份证后四位代表什么
什么香水牌子最好
amount什么意思
山药与什么食物相克