指南生活
首页
美食营养
手工爱好
生活家居
返回
指南生活
首页
美食营养
游戏数码
手工爱好
生活家居
健康养生
运动户外
职场理财
情感交际
母婴教育
时尚美容
知识问答
生活知识
生活百科
搜索
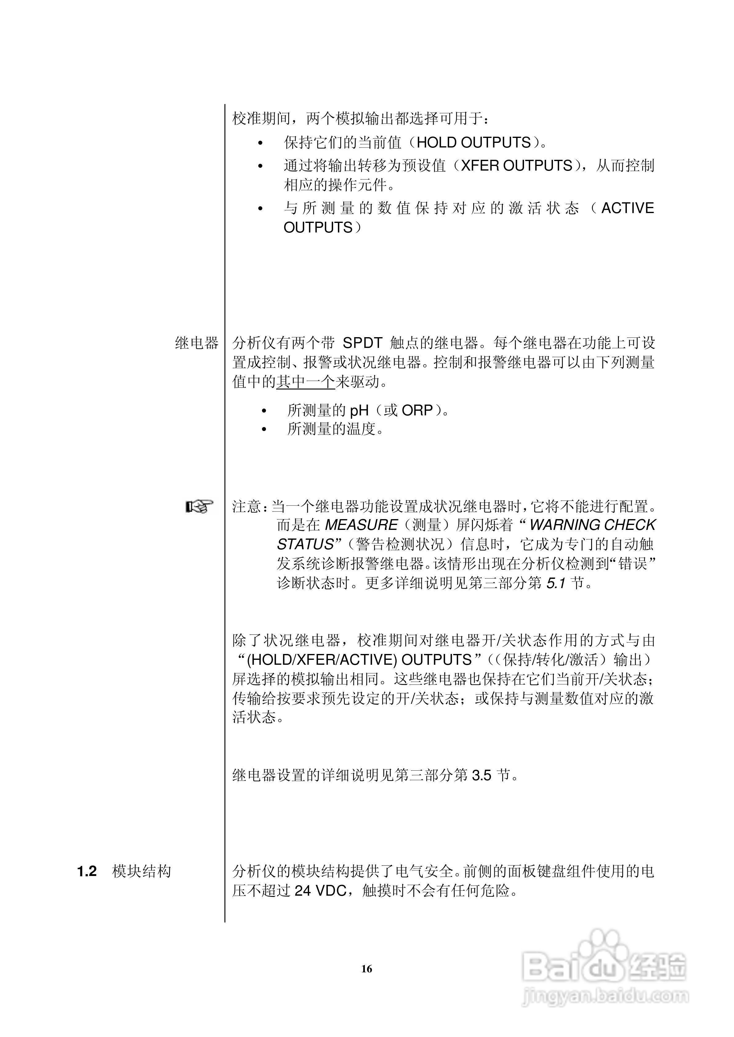
HACH P33 型 pH/ORP分析仪仪器操作手册:[2]
2026-05-15 04:08:31
本篇为《HACH P33 型 pH/ORP分析仪仪器操作手册》,主要介绍该产品的使用方法以及常见故障解决方案。
(共篇)
上一篇:
|
下一篇:
声明:
本网站引用、摘录或转载内容仅供网站访问者交流或参考,不代表本站立场,如存在版权或非法内容,请联系站长删除,联系邮箱:site.kefu@qq.com。
相关推荐
HACH P33 型 pH/ORP分析仪仪器操作手册:[3]
阅读量:22
HACH P33 型 pH/ORP分析仪仪器操作手册:[1]
阅读量:32
HACH P53型pH/ORP分析仪器操作手册:[10]
阅读量:72
HACH P33 型 pH/ORP分析仪仪器操作手册:[5]
阅读量:160
HACH P33 型 pH/ORP分析仪仪器操作手册:[6]
阅读量:106
猜你喜欢
蟑螂怎么消灭
南方医科大学怎么样
华为笔记本怎么样
电脑网速慢怎么解决
奶昔怎么做
晚上磨牙厉害怎么治
汗管瘤是怎么形成的
宝宝消化不良怎么办
运费怎么算
乙肝疫苗怎么打
猜你喜欢
gta5游泳怎么上浮
信用卡怎么激活
失眠怎么办如何快速睡
淡奶油怎么打发
烤鱼怎么做
工作总结怎么写
怎么办理社保卡
乙的五笔怎么打
腰椎间盘突出怎么治疗
怎么算排卵期最准确