指南生活
首页
美食营养
手工爱好
生活家居
返回
指南生活
首页
美食营养
游戏数码
手工爱好
生活家居
健康养生
运动户外
职场理财
情感交际
母婴教育
时尚美容
知识问答
搜索
广南电子GN-DMX512-C控制器使用说明书:[2]
2025-11-22 07:41:24
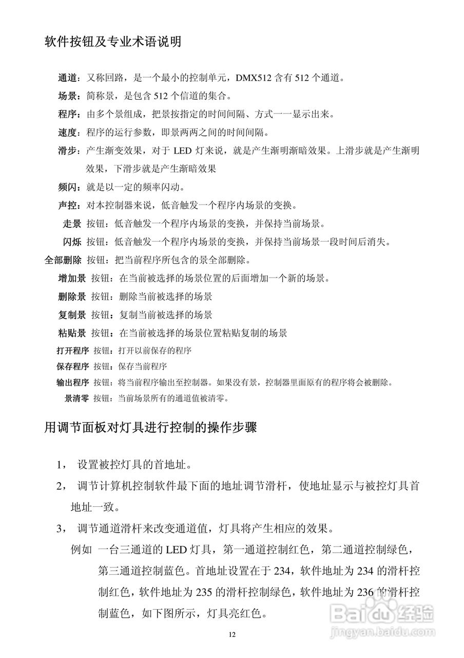
本篇为《广南电子GN-DMX512-C控制器使用说明书》,主要介绍该产品的使用方法以及常见故障解决方案。
(共篇)
上一篇:
声明:
本网站引用、摘录或转载内容仅供网站访问者交流或参考,不代表本站立场,如存在版权或非法内容,请联系站长删除,联系邮箱:site.kefu@qq.com。
相关推荐
sp201E解码控制器使用方法
阅读量:154
使用说明书wf2651使用指南
阅读量:118
LED之DMX控制浅析
阅读量:173
GN5005怎么连接电脑
阅读量:175
使用说明书封面怎么做
阅读量:122
猜你喜欢
投笔从戎的意思
什么样的女人有福气
lucas什么意思
排比句是什么意思
bg是什么意思
梦见蜈蚣是什么意思
额头长痘什么原因引起
坐井观天的意思
儿童保温杯什么牌子好
飞行模式是什么意思
猜你喜欢
妥协是什么意思
秉性是什么意思
欧尼酱是什么意思
株式会社是什么意思
吃石榴有什么好处
不了了之什么意思
初衷的意思
保理是什么意思
蓝领是什么意思
叹为观止的意思